文/羊城晚报全媒体记者 马思泳
图/广州市荔湾区教育局
4月28日,广州市荔湾区教育局发布《2023年荔湾区民办义务教育学校招生工作方案》(以下简称《方案》)。根据《方案》所示,2023年荔湾区民办小学计划招生班数共36个,民办初中计划招生班数共33个。
《方案》规定,招生对象须具备荔湾区生源条件。若是广州市户籍学生,须具有荔湾区户籍,或具有荔湾区学籍的小学毕业生。若非广州市户籍学生,其本人或父母(或其他法定监护人)其中一方持有在荔湾区办理的且在有效期内的《广东省居住证》或具有同等功能和效力的其他有效证件(以“广州市义务教育学校招生报名系统”核定为准),或具有荔湾区学籍的小学毕业生。
九年制学校(小学、初中为同一办学许可证或在同一用地红线范围内的学校)初中招生时,应首先通过直升或电脑派位提前录取本校自愿报读初中的小学毕业生,剩余的招生计划应公开报名。此外,经广州市教育局核准可跨区招生学校,按跨区计划可招收符合市内的外区生源条件的适龄儿童少年。
严格执行免试入学,落实“人籍一致”
《方案》提到,招生工作坚持以区为主、实行属地管理原则;坚持免试入学原则;坚持严格执行招生计划原则。其中,坚持免试入学原则中提到,所有民办义务教育学校都要严格执行免试入学规定,在核准的招生计划与招生范围内,按照区教育行政部门统一安排进行招生。坚持小学一年级“零起点”教学;严禁学校以考试或变相考试形式进行招生。全面取消义务教育学校各类特长生招生。
在严格执行招生计划原则中规定,新生入学后,学校按《广东省义务教育阶段学生编班管理暂行办法》做好学生编班工作,并按省、市有关学籍管理规定向区教育局做好学籍申报、确认工作。学校要严格落实“一人一籍,人籍一致”的学籍管理要求,严禁“人籍分离”“双重学籍”等情况出现。
招生工作采取自主报名和电脑派位
《方案》提到,招生工作采用网上自主报名和荔湾区教育局组织电脑派位的方式进行招生、录取。
在网上信息采集和志愿填报方面,适龄儿童少年的父母或其他法定监护人在规定时间内登录“广州市义务教育学校招生报名系统”,按要求填写学生相关信息,完成报名信息采集工作。
报名系统根据民办学校招生区域、学生有关信息(包括学籍、户籍地址、居住证地址等信息)自动匹配符合条件的区和学校,供适龄儿童少年的父母或其他法定监护人选择报名。适龄儿童少年的父母或其他法定监护人应选定其中一个区填报志愿,从本区学校和有跨区招生计划的非本区学校中,选择填报1至2个平行志愿。适龄儿童少年的父母或其他法定监护人在报名时应充分了解民办学校办学条件、收费标准等情况。
对于电脑派位和录取,如果民办学校出现报名人数小于或等于招生计划数,实行直接录取。民办学校在“广州市义务教育学校招生报名系统”向拟录取的新生发出预录取通知,适龄儿童少年的父母或其他法定监护人收到预录取通知后完成网上确认程序,民办学校直接确认录取名单。
报名人数大于招生计划数的民办学校,实行电脑派位录取。电脑派位工作由荔湾区教育局统一组织实施。派位时,电脑程序为每位报名学生的每个志愿赋予随机号。每所学校根据招生计划,拟录取对应志愿随机号排前的学生。电脑派位结束后,荔湾区教育局主动公布电脑派位结果并及时通知适龄儿童少年的父母或其他法定监护人,同时按要求向市反馈电脑派位结果以便查询。
已确定电脑派位拟录取资格的适龄儿童少年,其父母或其他法定监护人在规定时间内在“广州市义务教育学校招生报名系统”进行录取确认,并按要求到拟录取学校进行注册。逾期未注册的学生,视为放弃录取资格。任何民办学校不得拒绝接收经电脑派位确定录取资格且在规定时间内报到注册的学生。
附件1:2023年荔湾区民办义务教育学校招生计划

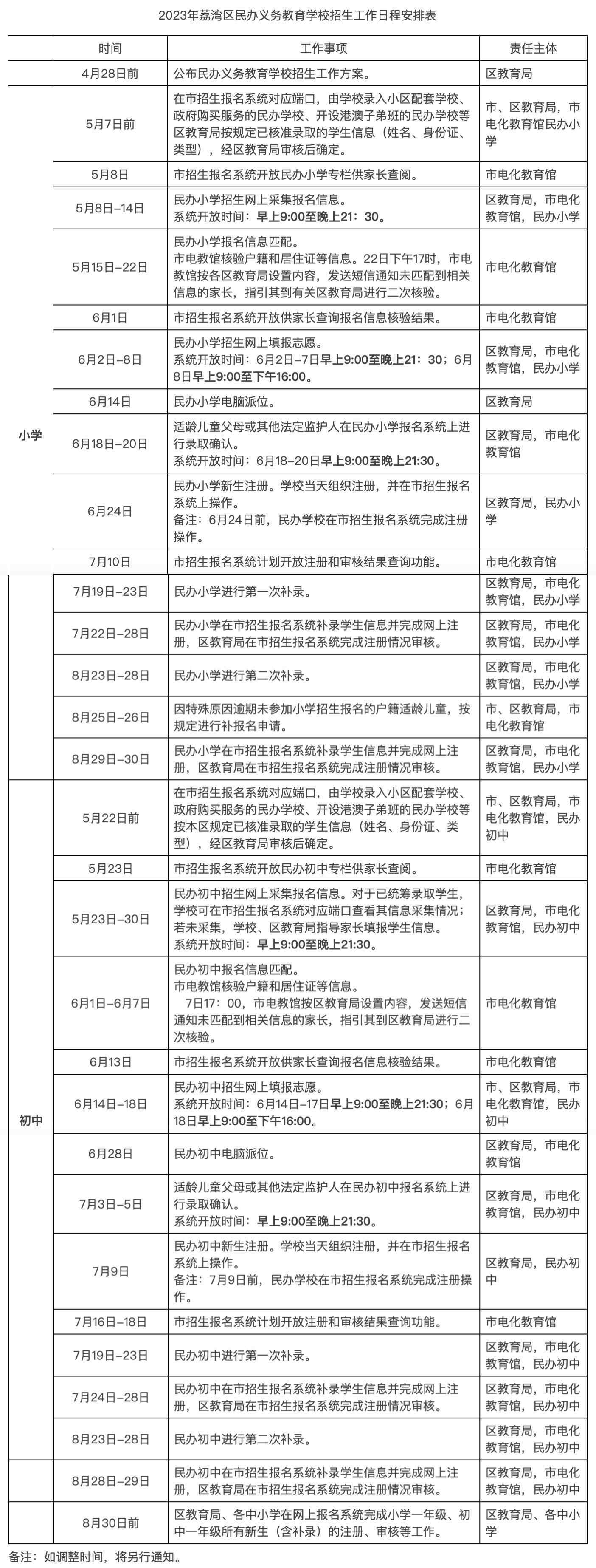
附件2:2023年荔湾区民办义务教育学校招生工作日程安排表

详情可点击链接查阅:2023年荔湾区民办义务教育学校招生工作方案http://www.lw.gov.cn/gzlwjy/gkmlpt/content/8/8955/post_8955750.html#13020