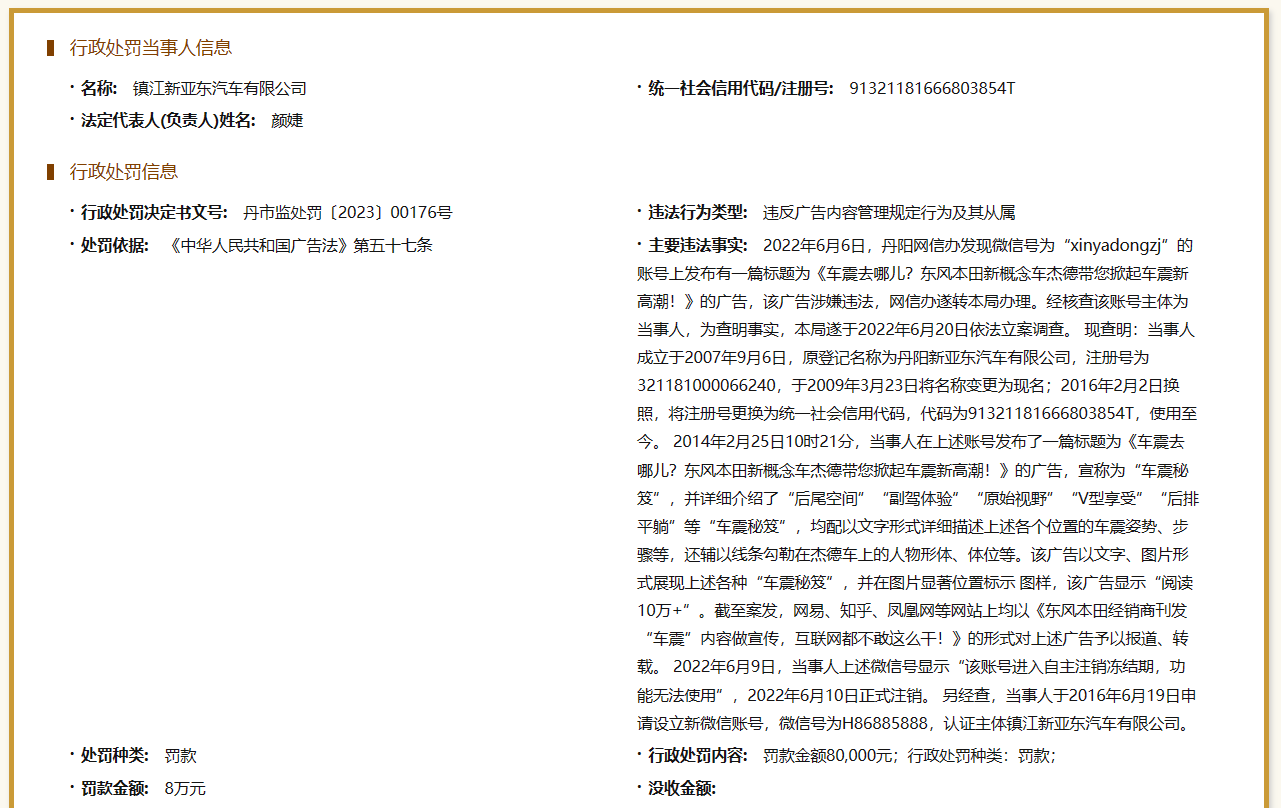
因违反广告内容管理规定,借“车震”宣传新车,东风本田丹阳新亚东4S店关联公司镇江新亚东汽车有限公司,日前被江苏省丹阳市市场监督管理局罚款8万元。

处罚详情显示,2022年6月6日,丹阳网信办发现微信号为“xinyadongzj”的账号上发布有一篇标题为《车震去哪儿?东风本田新概念车杰德带您掀起车震新高潮!》的广告,该广告涉嫌违法,后转由丹阳市监局处理。
经查,该账号主体为镇江新亚东汽车有限公司。该广告详细介绍了“后尾空间”“副驾体验”“原始视野”“V型享受”“后排平躺”等“车震秘笈”,均配以文字形式详细描述上述各个位置的车震姿势、步骤等,还辅以线条勾勒在车上的人物形体、体位等,该条广告显示阅读量有“10万+”。截至案发,网易、知乎、凤凰网等网站上均以《东风本田经销商刊发“车震”内容做宣传,互联网都不敢这么干!》的形式对上述广告予以报道、转载。
2022年6月9日,上述微信号显示“该账号进入自主注销冻结期,功能无法使用”,6月10日正式注销。
按照《中华人民共和国广告法》第五十七条规定,丹阳市市场监督管理局依法作出行政处罚,罚款金额为8万元。
来源 | 澎湃新闻
责编 | 杨楚滢