文/羊城晚报全媒体记者 孙唯
图/广东省教育考试院
高招志愿填报即将开始。6月26日,广东省教育考试院对《广东省2023年普通高等学校招生专业目录》部分内容作出更正。本次更正涉及复旦大学、复旦大学医学院、东南大学、惠州学院、韩山师范学院、嘉应学院、深圳大学、广州中医药大学。
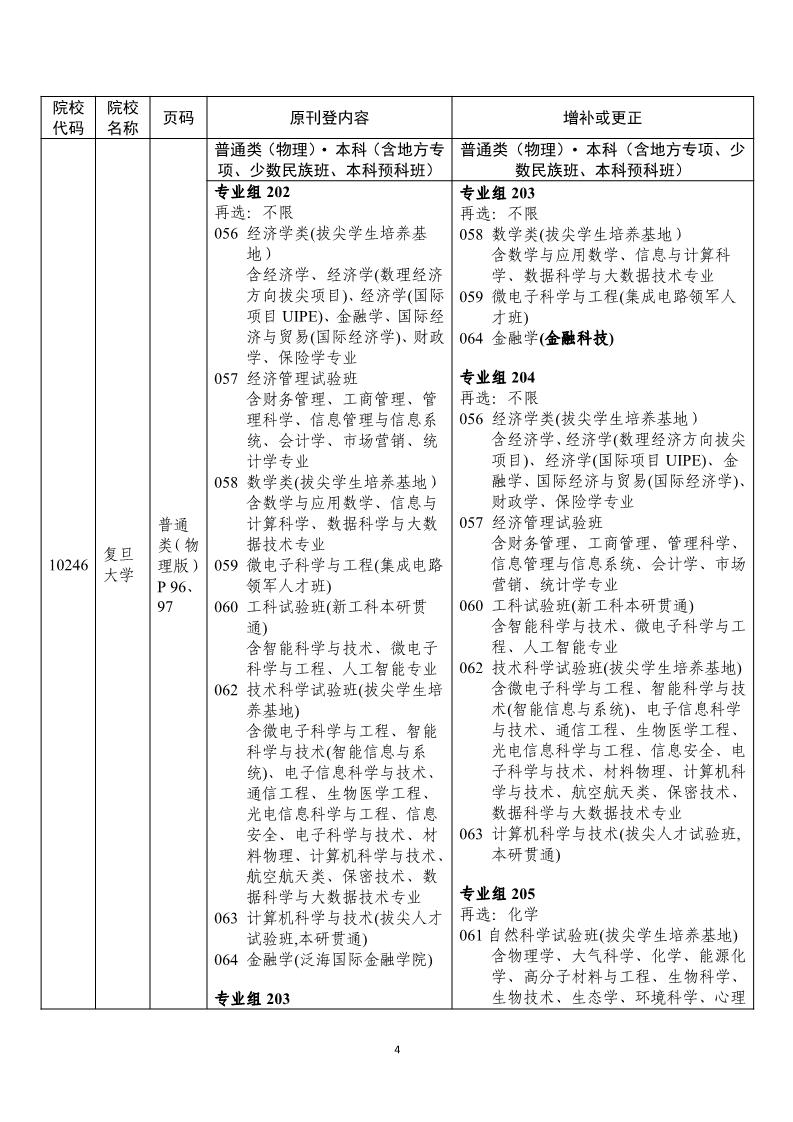
复旦大学方面,普通类(历史)·本科专业组201拆分为专业组201、专业组202,将经济学类、金融学(金融科技)专业与中文、新闻等学科作出了区分。普通类(物理)·本科则把数学类、微电子科学与工程、金融学(金融科技)与其他原202专业组内的专业进行了分离。
复旦大学医学院方面,则把普通类(物理)·本科临床医学(本博连读)八年制单独拆成专业组201,与其他的专业进行了区分,这样想读八年制专业的考生就不用担心会被调剂到其他专业。
东南大学则在普通类(物理)·本科202专业组工科试验班中,增加了自动化专业。自动化专业属于一级学科“控制科学与工程”,也是东南大学的“双一流”建设学科,值得填报。
深圳大学带来利好消息。其在播音与主持类·本科·统考中,原来播音与主持艺术需要考生达到特殊类型招生录取控制线,现在只需要达到本科线即可。
惠州学院、嘉应学院、广州中医药大学则是对专项计划方面进行了修改,有兴趣的考生可以关注。韩山师范学院修改了普通类(物理)·本科的专业计划数,而普通类(物理)·专科修改了学费。请有关考生留意。
附:《广东省2023年普通高等学校招生专业目录》更正表






来源 | 羊城晚报·羊城派
责编 | 杨楚滢