近日,信用卡行业的用卡服务迎来了新变化。10月30日,六大行集体发布公告,宣布在已有政策基础上,进一步推出惠企利民措施,加大减费让利力度,提升服务质效。目前,已有部分银行调整了信用卡相关服务,包括完善信用卡容差服务机制、建立信用卡普卡和金卡年费补刷机制等。
11月13日,中国银行发布《关于我行信用卡2024年部分服务收费减免的公告》,对部分信用卡服务费进行减免。减免项目包括中银系列产品持卡人使用自有资金进行柜台取现手续费、转账转出手续费、信用卡补发卡/损坏卡/提前换卡的服务费等,共计11项。
中国银行表示,本次部分费用减免为阶段性费用优惠,时间为2024年1月1日至12月31日。

10月30日,中国银行便公告称综合提升信用卡服务质效,将在11月底前提升容差服务限额至100元。
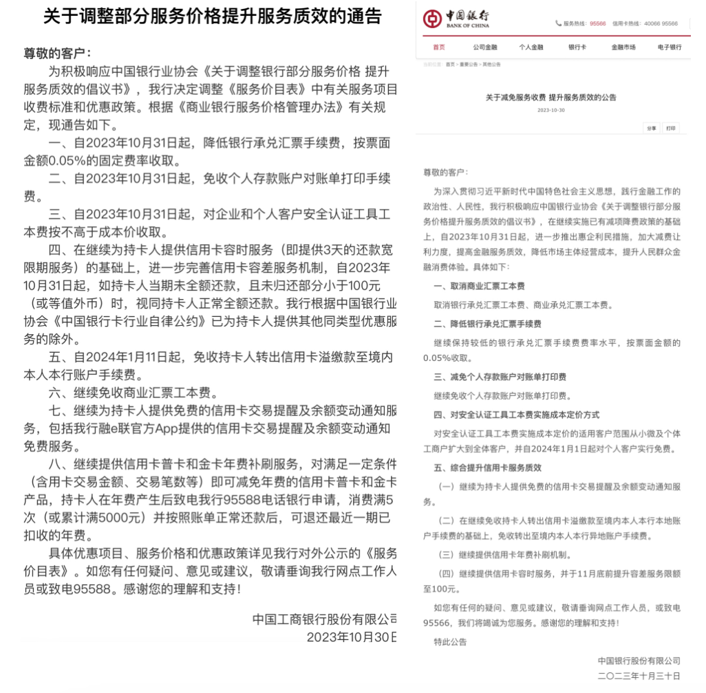
除了中国银行外,工商银行、建设银行也于10月30日发布公告称,自2023年10月31日起,如持卡人当期未全额还款,且未归还部分小于100元(或等值外币)时,视同持卡人正常全额还款。
近日已有部分国内银行公告称调整信用卡服务。主要包括为持卡人持续提供免费的信用卡交易提醒及余额变动通知服务,免收持卡人转出信用卡溢缴款至境内本人本行账户手续费,建立信用卡普卡和金卡年费补刷机制,建立信用卡容时、容差服务机制,综合提升信用卡服务质效等。
如在信用卡容差服务方面,多家大行发布公告称,在提供3天还款宽期限的基础上,进一步完善信用卡容差服务机制。而所谓的“容差服务”,便是指如持卡人当期发生不足额还款,且在到期还款日后账户中未清偿部分小于或等于一定金额时,应当视同持卡人全额还款。


据悉,今年10月,中国银行业协会发布《关于调整银行部分服务价格提升服务质效的倡议书》,以进一步引导银行业支持实体经济发展,提升人民群众金融消费体验。其中,鼓励各信用卡发卡行,适时调整服务价格,为消费者提供更加灵活的金融服务供给。
易观分析金融行业高级咨询顾问苏筱芮表示,《倡议书》为银行减费提供了更加具体的参考方向,同时也存在一定的灵活调整空间,能够方便银行机构根据自身的具体业务情况“因地制宜”。
值得注意的是,在提升信用卡服务质效方面,目前部分银行尚未跟进调整。苏筱芮指出,银行暂未行动可能有多方面因素,比如有的机构此前已经存在容时、容差等服务机制,是否有必要更新仍在探讨当中,再比如全盘提升质效将牵扯从产品到运营到风控的各个环节,需要跨部门协调,难以在短期内一蹴而就。
来源 | 羊城晚报·羊城派综合央视财经、每日经济新闻
责编 | 吴瑕