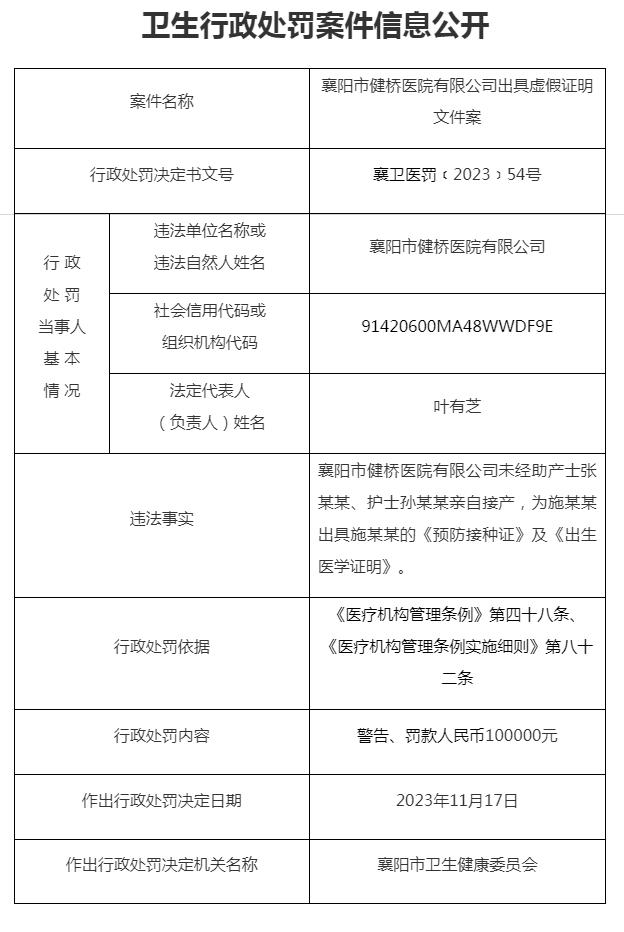
近日,襄阳市卫健委在官网公布了“襄阳市健桥医院有限公司卫生行政处罚案件信息公示”。公示的信息显示了违法事实:襄阳市健桥医院有限公司未经助产士张某某、护士孙某某亲自接产,为施某某出具施某某的《预防接种证》及《出生医学证明》。

襄阳市卫健委根据《医疗机构管理条例》第四十八条、《医疗机构管理条例实施细则》第八十二条,对襄阳市健桥医院有限公司作出行政处罚决定:警告、罚款人民币100000元。

据此前消息,涉事的襄阳健桥医院相关负责人,包括涉事医院院长和相关工作人员在内的7名嫌疑人已被采取刑事强制措施,案件仍在调查侦办过程中。连日来,多地卫生健康部门开展督导检查辖区内医院出生医学证明的管理情况。
17日,国家卫生健康委发文称高度重视出生医学证明管理工作,正在挂牌督办有关地方严肃核查处理贩卖出生医学证明等相关问题,已向湖北襄阳、广东佛山、广西南宁等地派出督导组,督促指导地方深挖彻查、回应社会关切、追究相关责任。
来源 | 羊城晚报·羊城派综合新华社、国家卫健委、襄阳市卫健委、澎湃新闻
责编 | 陈睿智