文/羊城晚报全媒体记者 严艺文 通讯员 交通宣
广州地铁五号线东延段(双沙站至黄埔新港站)、七号线二期(深井站至燕山站)于2023年12月28日开通运营。为完善地铁接驳,方便市民出行,广州市交通运输部门结合周边公交线路和站点的分布,对上述地铁站点周边公交站点和线路进行了优化。
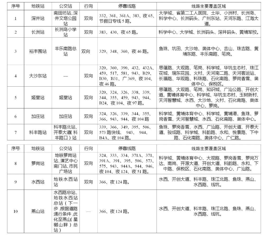
一是根据地铁站点同步配套调整优化接驳公交站点位置。广州市交通运输部门将地铁五号线东延段双沙站、保盈大道站、夏港站、黄埔新港站,七号线二期长洲站、裕丰围站、姬堂站、加庄站等地铁站点周边公交站点迁移至地铁站点出入口近旁,市民可实现地铁与公交的方便换乘,出行更加便利。

二是地铁站点名称同步更改主要接驳公交站点名称,保持站点信息一致。广州市交通运输部门对地铁五号线东延段、七号线二期沿线主要接驳的公共汽车信华路站、保税区西门站、青年路口站、港讯小区站等15个公交站点名称进行更改,与地铁站名保持一致,方便市民换乘信息指引。

三是新增设公共汽车大沙东(黄埔海关)站,补充完善公交接驳覆盖。
四是调整优化公交线路,重点加强地铁周边枢纽站场、工业园区及夜间公交接驳服务。根据地铁沿线公交线网情况,调整优化公共汽车夜49、夜73、363路等6条公交线路,增加保盈大道、港前路、广江路、电厂东路等区域公交覆盖,强化地铁黄埔新港站、双沙站、燕山站等站点的夜间公交出行服务。