
甲流、乙流刚好,很多人又“中招”了。和以往感冒症状不同的是,这次很多人都反映嗓子痛、喉咙肿,像嗓子“吞刀片”……
1月31日下午,“躲过新冠没躲过这次咽喉炎”话题冲上热搜第一,引发热议。

“一夜之间嗓子肿了,开始还以为是扁桃体发炎,然后就开始低烧,浑身没力气,嗓子肿得连水都咽不下去。”1月28日,在北京工作的王媛(化名)称,起初自己以为是得了新冠或者流感,结果一查全都是“阴性”,嗓子一肿就开始上消炎药,结果消炎药吃了一大堆,嗓子还是不见好。

据媒体报道,与王媛情况类似的网友在社交媒体上不在少数,甚至有网友表示,“咽喉炎比新冠难受多了”“躲过新冠,没躲过这次咽喉炎”。还有网友称,“下午嗓子干,晚上就直接‘吞刀片’了,浑身酸痛。”“这是专门攻击嗓子的病毒吗?扁桃体都化脓了,咽口水都疼,这都9天了。”
什么是咽喉炎?嗓子痛,如何缓解?什么情况建议要就医?
什么是咽喉炎?
咽喉炎是一种常见的咽喉部疾病,指发生在咽喉黏膜及周围淋巴组织的炎症反应。
70%~80%的咽喉炎由病毒引起,比如流感、新冠病毒感染、EB病毒感染、链球菌感染等都是比较常见的咽痛原因。
除了病毒,咽喉炎还可由细菌或粉尘、烟雾等物质刺激,或过敏性鼻炎或鼻窦炎、胃食管反流病等引发。
无论病因如何,大多数咽喉炎患者发病初期都以咽干、咽痒、咽部灼热为主要表现。当炎症侵及喉部,则出现咳嗽和声音嘶哑、发声费力,甚至失声的表现,继有咽喉疼痛等症状,且吞咽时加剧。
此外,咽痛还常伴有颈部疼痛或肿胀,以及发热、头痛、乏力等不适。整体来说,急性咽喉炎一般全身症状较轻,以局部症状为主,多数可在7~10 天内自愈,只要多休息,多喝水,注意保护嗓子,比如不吃质地粗糙或辣的食物就行。

咽喉痛和新冠感染有关吗?
咽炎又分急性咽炎和慢性咽炎。急性咽炎由病毒和细菌感染引起,通常表现为上呼吸道症状,咽干、咽痛、咽痒、说话声音嘶哑;慢性咽炎则表现为咽喉异物感、吞咽困难。
与咽炎类似,咽干、咽痛、咽部烧灼感也是新冠感染后的典型症状。新冠病毒主要侵犯下呼吸道,同时也可能出现上呼吸道症状。除了咽喉疼痛以外,还会出现发烧、干咳、流鼻涕等症状。
出现咽喉痛,不要过于焦虑擅自套症状。若同时出现发烧、咳嗽,怀疑是新冠感染,可以自己进行新冠抗原检测。
咽喉疼痛怎么能缓解?
很多咽喉炎的患者,嗓子痛得比较严重,咽一口口水都疼得受不了,有没有什么方法能缓解呢?
1.口服止痛药
口服止痛药对减轻成人急性咽喉炎的疼痛非常有效,其中对乙酰氨基酚和布洛芬是最常使用,是安全性最高的止痛药。
药物通常在1~2小时内起效,除缓解咽痛症状,还可缓解咽痛可能伴随的症状,如发热或头痛。
不过,在用药止痛的时候,一定要注意几点:
一定要按说明书推荐的用量进行服用。即使有多个症状,也不要自行加量,尤其是小朋友用药的时候。
避免跟其他感冒药一起服用,尤其是复方感冒药。很多复方感冒药中也含有对乙酰氨基酚或布洛芬,混用很容易导致药物过量;
对于肾功能障碍或肝功能障碍等人群,要在医生指导下使用。
2.吃点冰的东西
冰块、冷冻冰棒、冰淇淋、冷冻酸奶等非常冷的食物具有麻木作用,可暂时减轻或缓解吞咽疼痛。
如果嗓子特别疼,可以尝试把冰块或冰棒含在嘴里,这样持续的时间能更长一些。注意,摄入常温液体或冷饮可能无效,一定要冰的食物。
3.尽量选择吃温热的东西
与刺激性食物和常温液体相比,嗓子疼的人更容易耐受温热的液体和食物,比如温水、茶、鸡汤、粥等。
注意,是温热,不是烫,过烫的食物或液体可能烫伤我们的咽喉,加剧疼痛。
4.吃点润嗓子的食物
蜂蜜、硬糖在一定程度上也可缓解嗓子疼,尤其是含有薄荷成分的润喉糖。
目前市面上常见的润喉糖通常都含有薄荷成分,具有麻醉作用,吃下去后感觉凉凉的,能让人暂时忘记嗓子的疼痛。
但注意,这种薄荷糖6岁以下儿童慎重,可能对神经有抑制作用。
5.多喝水
美国疾控中心(CDC)和英国国民保健署(NHS)等机构都建议嗓子痛的患者多喝水,多喝水有益于疾病的恢复。
选择常温水、冷水、温水都可以,只要避免过烫即可。
6.改善空气湿度,避免空气污染
空气太干、空气污染会加剧嗓子疼,可以通过加湿器改善环境湿度,有助于缓解嗓子疼症状。使用加湿器时,尽量选择纯净水或煮开放凉的水,或选择有除菌功能的加湿器。每次使用加湿器后,按照说明书做好清洁。此外,还要注意远离二手烟,避免暴露于烟草烟雾,防止烟雾刺激加重咽痛。
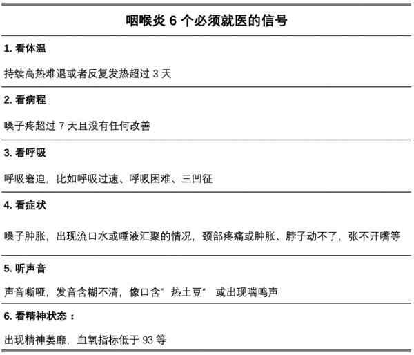
出现怎样的症状,建议去医院看?
重度咽喉炎比较罕见,但其有气道梗阻风险,严重可危及生命。因此学会识别危险信号,及时就医,非常重要。
当出现以下6种情况时,意味着引起嗓子疼的疾病可能存在一些风险,需要及时就医:

如何做好个人防护?
湖南省人民医院呼吸内科副主任医师符代炎表示,预防呼吸道感染的方法,就是科学佩戴口罩、勤洗手、保持人与人之间的一定距离、注意环境通风等。

比如,生病的市民尽量做到不外出,外出时注意咳嗽礼仪,而且要注意旅途的劳逸结合;公众在乘坐公共交通工具或前往人群密集的室内公共场所时,要科学佩戴口罩;保持良好的个人卫生习惯,勤洗手,经常开窗通风;保持规律饮食和充足睡眠,科学锻炼身体,提高机体免疫力;多次、少量饮水,保持咽部黏膜的滋润,咽喉不适时可用有杀菌作用的盐水漱口;及时就医、合理用药,由于患者咽喉炎的症状表现不同,建议患者在医生和专业人士的指导下合理购药和治疗。
(参考资料:人民日报、健康时报、中国新闻社、陕视新闻、人民网科普、新闻晨报、科普中国、北京青年报、长沙晚报、澎湃新闻等)
话题主持|记者 梁泽铭