2月22日,广州市招生考试委员会办公室发布“关于做好2024年广州市高中阶段学校考试招生报名工作的通知”,2024年广州市中考报名时间是3月5日9:00至3月9日18:00。
2024年广州市中考报名问答
广州市高中阶段学校考试招生(以下简称“中考”)报名须具备什么条件?
答:符合下列条件之一者,可报名参加广州市2024年中考:
(一)具有广州市初中学籍的应届毕业生。
(二)具有广州市户籍和外市初中学籍的应届毕业生(以下简称“返穗生”),或具有广州市户籍的初中往届毕业生。
(三)广州市初中学校毕业的非本市户籍往届毕业生。
(四)经批准的港澳台或国外来穗升学生。
普通高中或中职学校的在校生不能报名参加中考。
各类考生何时在何地报名?

体育考试项目如何填报?
答:根据《广州市教育局关于印发广州市初中学业水平考试体育与健康科目考试实施意见的通知》(穗教规字〔2023〕2号)规定,2024年开始实施新周期体育考试方案。体育考试保持70分不变,由统一考试(50分)和体育素质综合评价(20分)组成。统一考试由三类考试项目组成,普通考生须参加三项考试,模式为一类项目“二选一”+二类项目“六选一”+三类项目“六选一”。
2024年—2026年广州市普通考生中考体育考试成绩构成

考生还可根据本人身体状况申请免考、择考、缓考或特殊体育考试。未通过医务审核的特殊类考生如需重报其他类别,须及时向区招考办书面提出重报申请,并在中考服务平台重新填报体育考试类别和项目。
2024年—2026年体育考试具体实施意见、统一考试项目考试规则、评分标准和特殊考生医务审核指南可在广州市教育局官网或广州招考网查阅。
符合哪些条件的随迁子女可以报考公办普通高中?
答:具有广州市三年初中完整学籍且具备下列居住证明之一的非广州市户籍初中应届毕业生:(1)父母一方或其他监护人持有在广州市办理且在有效期内的《广东省居住证》;(2)父母一方、其他监护人或考生本人持有在广州市办理且在有效期内的《港澳居民居住证》或《外国人永久居留身份证》,可申报“符合公办普通高中报考条件的随迁子女”资格,可报考广州市公、民办普通高中和中职学校。
需要注意的是,相关人员须按要求在广州市办理或及时续期《广东省居住证》《港澳居民居住证》或《外国人永久居留身份证》,确保居住证件至2024年4月30日仍有效,具体业务请向来穗人员服务管理部门或出入境管理部门咨询办理。
公办普通高中招收随迁子女的计划是怎么样的?
答:省、市属和各区公办普通高中招收随迁子女计划为该校当年招生计划的8%至18%。区属公办普通高中的具体比例由各区根据实际情况确定,省市属公办普通高中的具体比例由学校自行确定。
什么是跨区生?如何办理跨区手续?
答:有广州市学籍与户籍的应届毕业生,但学籍与户籍不在同一个区(越秀、海珠、荔湾三个区同属一个招生区域),选择按户籍所在区升学的,称为“跨区生”。选择按户籍所在区升学的考生,须于2024年4月30日前在中考服务平台申请跨区生资格。
例如某考生学籍在越秀区、户籍在从化区,可选择按学籍区即越秀区升学,或选择按户籍区即从化区升学,选择按户籍从化区升学即为跨区生。如果某考生学籍在越秀区、户籍在海珠区,由于越秀、海珠、荔湾视作同一个招生区域,因此考生无需办理跨区。建议考生合理评估自己的学业水平,查阅户籍、学籍所在区的区属普通高中历年录取分数,综合考量是否跨区。
跨区生需要回户籍区参加考试吗?
答:不需要。办理了跨区手续的跨区生,系统会自动设定升学范围为户籍所在区,其报名、考试、志愿填报仍在学籍学校进行,不需回户籍所在区办理。
“外区生”和“跨区生”有什么不同?
答:区属示范性普通高中可将不超过15%的招生计划面向外区户籍生(含政策性照顾学生,下同)招生;南沙区等部分普通高中学位供给相对宽裕的区,区属示范性普通高中学校经市教育局批准,可将不超过25%的招生计划面向外区招生;在非中心城区,引入省内外优质教育资源新建的区属普通高中学校,经市教育局批准后,可将部分招生计划面向全市招生。全市户籍生均可报考升学区以外的区属示范性普通高中和经批准可面向外区招生的引入优质教育资源新建的区属普通高中,即“外区生”。投档录取时,本区户籍生和外区户籍生同时投档录取,外区最大招生计划录满就不再录外区生。
具有广州市学籍与户籍,但学籍与户籍不在同一个区的应届毕业生,选择按户籍所在区升学的即“跨区生”(越秀、海珠、荔湾三个区同属一个招生区域,无需办理跨区)。跨区生的报考范围除名额分配批按学籍所在区报考外,其余批次均与其户籍所在区应届初中毕业生相同。
例如以2023年为例,某考生学籍在越秀区、户籍在南沙区,且符合名额分配报考资格,选择户籍南沙区报考即为跨区生,第三批次报考广州大学附属中学南沙实验学校可按本区生最低分数达到661分可录取;若未申请跨区,则按外区生计划最低分数达到690分方可录取。但该考生无论是否办理跨区,只能按其学籍所在区越秀区填报名额分配批志愿。
什么样的考生具备名额分配报考资格?
答:根据国家、省关于优质普通高中名额分配招生的规定,广州市公办的示范性普通高中学校和省一级普通高中学校将50%的招生计划合理分配到初中学校。
报考名额分配计划的考生,须同时符合以下3个条件:一是初中应届毕业生;二是具有广州市户籍(含政策性照顾学生),户籍迁入广州市或政策性照顾学生网上申报资格的截止日期为2024年4月30日;三是具有广州市同一初中学校三年完整学籍并在该校就读到毕业,或从市外转学到本市并在转入学校就读到毕业。
跨区生能报考户籍所在区的名额分配计划吗?
答:不能。无论考生是否选择跨区,符合名额分配报考资格的考生,按其学籍所在区填报名额分配志愿,可填报名额分配到本校的普通高中学校志愿。
如果不参加中考,对参加高中阶段学校招生有什么影响?
答:广州市中考实行“根据考生志愿、录取计分科目考试成绩和学生综合素质评价结果,择优录取”的考试招生办法,中等职业学校和普通高中统一招生平台、统一填报志愿、统一录取、统一注册学籍。未参加中考的考生,不能参加普通高中、中职三二分段及省级以上重点特色专业计划和中职学校的统一投档录取。
参加高职院校五年一贯制招生和参加高中阶段学校招生有冲突吗?
答:不冲突。高职院校五年一贯制招生工作由省统一组织报名、考试和录取,考生被全省统考招生录取后,仍可以继续参加广州市2024年中考及高中阶段学校录取。五年一贯制招生的具体要求以省印发的当年相关文件为准。
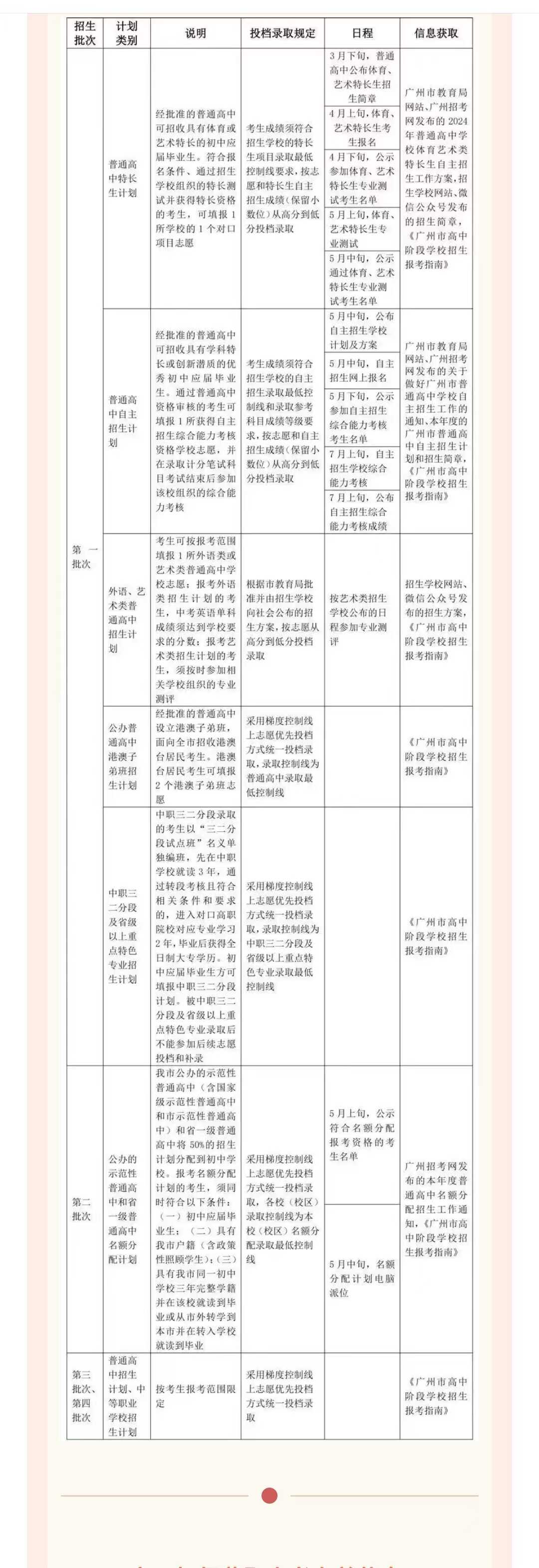
各类招生计划如何报考及投档录取?

如何获取中考有关信息?
答:考生和家长可访问市招考办官方网站“广州招考网”(http://gzzk.gz.gov.cn),关注“广州招考”微信公众号和官方微博,及时获取广州市中考工作最新安排及信息。

文 | 记者 蒋隽