赛场上有冠军,制造业也有。
近日,第八批国家级制造业单项冠军企业公示名单公示。极飞科技、立讯精密、亿纬锂能等61家粤企入选。此前,前七批国家级制造业单项冠军企业名单中,广东累计培育132家,占全国比重11%。
什么是制造业单项冠军?它“夺冠”的秘诀是什么?而谁又能成为下一个“冠军”?
“单项冠军企业依靠技术原创和极端制造,在产业链供应链关键环节及关键领域起到‘补短板’‘锻长板’‘填空白’的作用。”中制智库理事长新望表示,单项冠军企业将推动中国制造业从跟随模仿迈向创新驱动。
何为冠军?
所谓的制造业单项冠军企业,是指长期专注于制造业某些特定细分产品市场,生产技术或工艺国际领先,单项产品市场占有率位居全球前列的企业。
具体而言,长期指从事相关领域10年及以上,专注指特定细分产品销售收入占企业全部业务收入的70%及以上,全球市场占有率高指全球前三。
可以说,单项冠军的“画风”更像是企业创新界的“扫地僧”。

比如,本次入选的企业佛山市国星光电股份有限公司,其高清显示用LED器件产品在2020年-2022年全国乃至全球市场占有率持续保持排名第一。
除了以上特点,近年来评选出的单项冠军注重“含金量”,更注重“含新量”。一个信号是,从第六批开始,国家制造业单项冠军对新一代信息技术、新能源、新材料等新兴产业的倾斜力度提升。
广东本次入选企业便集中在高端装备制造、前沿新材料、激光与增材制造等战略性新兴产业集群,亿纬锂能、极飞科技等企业更是布局新型储能、低空经济等未来产业赛道。
根据名单,广东入选第八批国家级制造业单项冠军企业共有61家,增势领跑全国。
从区域来看,入选企业集中在珠三角地区,深圳29家、东莞10家、广州7家、佛山5家、珠海3家、惠州1家、江门1家、中山1家、肇庆1家。
特别是深圳,新增29家制造业单项冠军企业,增量排名全国第一,并以95家的企业总量位居全国城市第二。
粤东粤西粤北也有突破:汕头、清远、韶关均有1家企业入选。比如,乳源瑶族自治县东阳光化成箔有限公司,便成为韶关首家单项冠军企业。该公司长期专注并深耕中高压腐蚀箔细分市场领域,在该细分产品市场中,市场份额占比全球第一。
“金链银链不如产业链。”格兰仕集团董事长梁昭贤说。广东格兰仕微波炉电器制造有限公司成功入选,成为格兰仕集团旗下第二家国家级制造业单项冠军企业。
梁昭贤看来,小到一个螺钉,大到磁控管、电机等核心部件,格兰仕已经做到产业链高度自主可控。“如今,全产业链既是供应链、价值链,更是信息链、数字链,整体的产业链更加自主可控。”

当前,全球产业链正从效率优先转向安全优先。产业链的自主性要加强,需要加强分工协作和自主创新。这个过程中需要专业化、差异化的引领。
而这正是单项冠军企业的强项。
成功秘诀
在德国著名管理学思想家、“隐形冠军之父”赫尔曼·西蒙看来,“隐形冠军”企业是在某一细分领域处于绝对领先地位的企业,在全球市场中占据绝对的领先地位,核心理念是“要做到最好”,要专注、要领先。雄心、专精、全球化,这便是“隐形冠军”成功的秘诀。
这番话也同样揭示了制造业单项冠军成功的秘诀。

聚焦主业、持续创新是关键。
地铁、高铁、机场、客运站、港口……在全国40多个城市的多个应用场景中,都可以见到广州广电运通智能科技有限公司(下称“运通智能”)生产的自动售检票专用设备。该设备主要解决了场景中收费、检票环节的通行效率低下、人力成本高昂、智能化程度低等行业痛点难点。
“随着国内城市轨道交通建设高速发展,作为国内唯一掌握自动售检票系统(AFC)全套设备及核心模块的技术企业,必须要站在行业技术创新的最前沿,填补国内技术空白。”运通智能党支部书记、总经理曾庆宁说。
“每年投入的研发费用占营业收入的10%以上,从早期的小型化钞票处理核心模块、硬币处理核心模块等,到如今的智能模块,每项核心技术的研发都是长期而高成本的过程。”曾庆宁认为,正是这种持续的研发投入,让运通智能打造了行业内最核心、最齐全的产品线,构建了“护城河”。
单项冠军的竞技场,是全球市场这个大舞台。走出去、创世界品牌不仅是单项冠军的必答题,更是必须答好的一道题。
从广州市中心驱车约40公里,就来到黄埔区九佛街莲塘村。一个造型类似太空基地的“超级农场”就坐落在这里,只见农业无人机从嫩绿的水稻田上空掠过,按照规划好的路线自动喷洒。
这是广东省农业技术推广中心与极飞科技共同开发的无人农场全程智能农机技术示范推广项目。在这里,从播种到收获,稻田几乎可以“无人下地”。

极飞科技CEO彭斌介绍,面向农业无人机领域,极飞科技在早年率先引进了自主飞行、RTK厘米级高精度导航、离心雾化变量喷洒等创新技术,如今已逐渐形成农业无人飞机、农机自驾仪、农业无人车、遥感无人飞机、智能灌溉阀等多款智慧农业产品布局,让种田变得更轻松高效且更有收益。
今年是极飞科技踏进农业领域的第11年,足迹已遍布57个国家和地区。
飞向全球的极飞科技正是单项冠军企业拿着世界地图布局的缩影。
冠军之路
从“专精特新”中小企业,到专精特新“小巨人”企业,再到制造业单项冠军……这是一家中小型制造业企业的成长阶段,亦是登上制造业“塔尖”的必经之路。
如同《数码宝贝》里,数码兽从幼年期向究极体进化一样,“身怀绝技”的制造业中小企业也在不断“超进化”。

近年来,瞄准培育世界一流企业群的目标,广东积极进行“大企业”培优增效,实施优质企业梯度培育“十百千万”计划。根据此前发布的“制造业当家22条”,广东计划打造50家科技领军企业和100家“链主”企业引领、1000家制造业单项冠军企业攻坚、10000家专精特新企业筑基的世界一流企业群。
本次入选的企业中,既有立讯精密这样的新晋世界500强企业,也不乏从“小巨人”跃升成为单项冠军的企业。
广州鲁邦通物联网科技股份有限公司(以下简称“鲁邦通”)此前是第三批国家级专精特新“小巨人”企业。“我们专注于核心技术,重点发力创新和研发。每年在研发端至少投入营收总额的10%。”鲁邦通董事长陶洋表示。
如今,在全球工业无线通信网关及路由器领域,每20台工业网关就有1台由鲁邦通生产。在国内市场,鲁邦通软硬件结合的5G+工业互联网解决方案,被广泛应用于各类工业互联网场景。

“要营造培育单项冠军的创新生态和营商环境,需要政府、企业和社会共同努力,从政策支持、融资环境、产学研合作、知识产权保护、创新平台、人才培养和创新氛围等方面入手,形成全方位、多层次的支持体系。”曾庆宁说。
曾庆宁举例,比如在构建创新平台方面,可以建立创新平台,为单项冠军企业提供技术交流、项目合作、人才培训等服务。通过创新平台,促进企业之间的合作与交流,推动产业链上下游的协同创新。
在新望看来,培育更多单项冠军企业对中小民企亦是机遇。如果抓住国家大力推进中小企业梯度培育的政策机遇,在这些产业取得技术突破,便有望在市场上取得领先,通过补全产业链上的关键环节,保证产业链安全,增强产业链韧性。
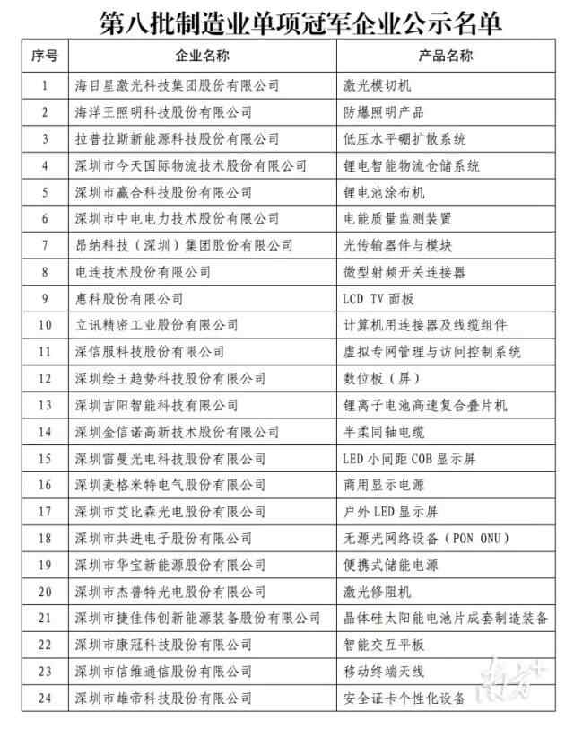
■第八批国家级制造业单项冠军企业公示名单



南方+记者 许宁宁 昌道励