6月23日,据达摩院DAMO消息,北京时间6月22日24时,2024阿里巴巴全球数学竞赛决赛正式结束。本届决赛共有来自全球17个国家和地区的800多名选手入围。接下来将进入专家组独立阅卷阶段。阅卷包括初评、交叉复审、最终核验等流程。决赛的五个赛道将按成绩分别评出金奖1名、银奖2名、铜奖4名以及优秀奖10名。总共85人获奖选手名单将于8月公布。
阿里巴巴全球数学竞赛自2018年发起,旨在通过有乐趣的竞赛激发人们对数学的热爱,与社会各界携手推动这门基础学科的普及。
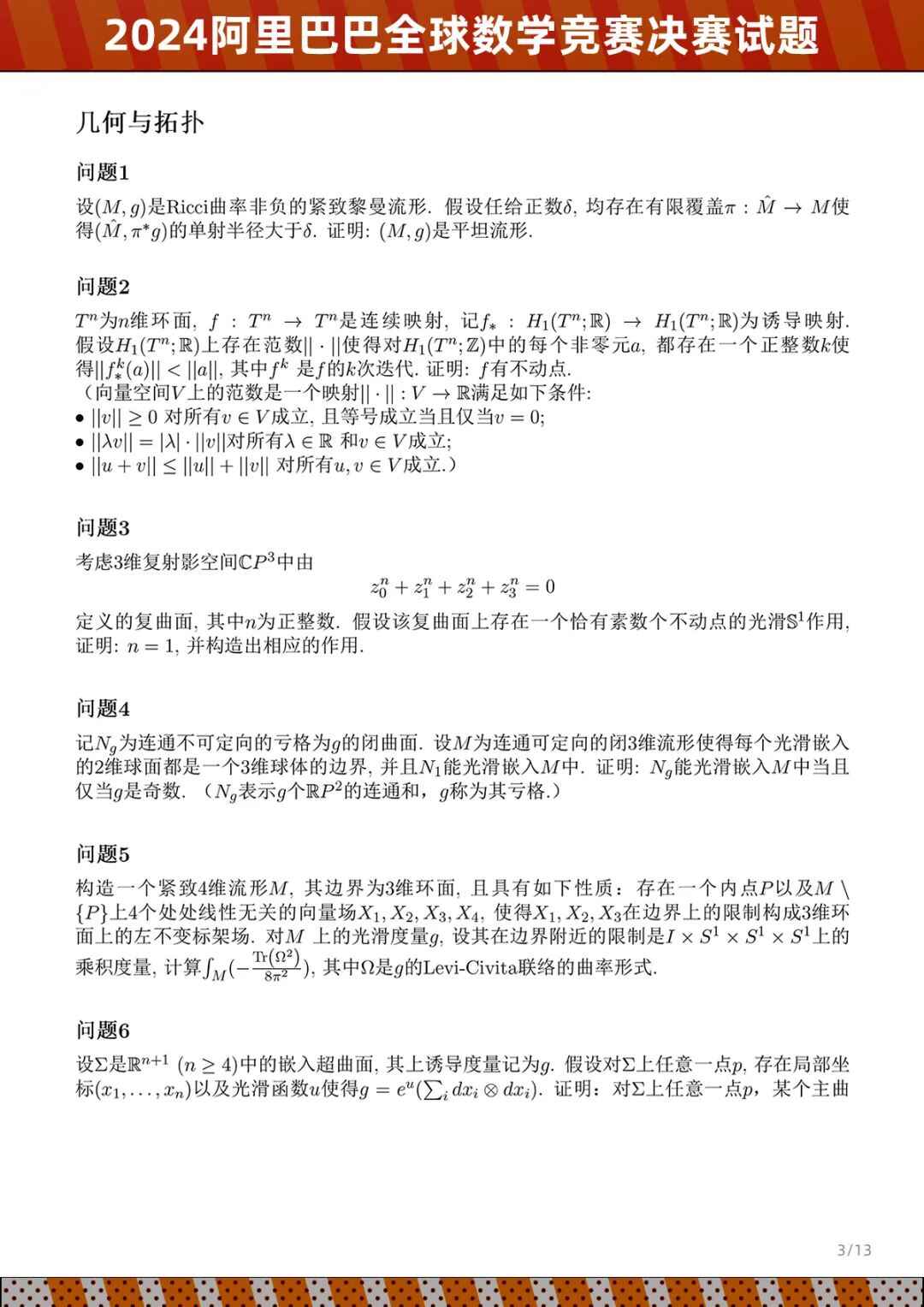
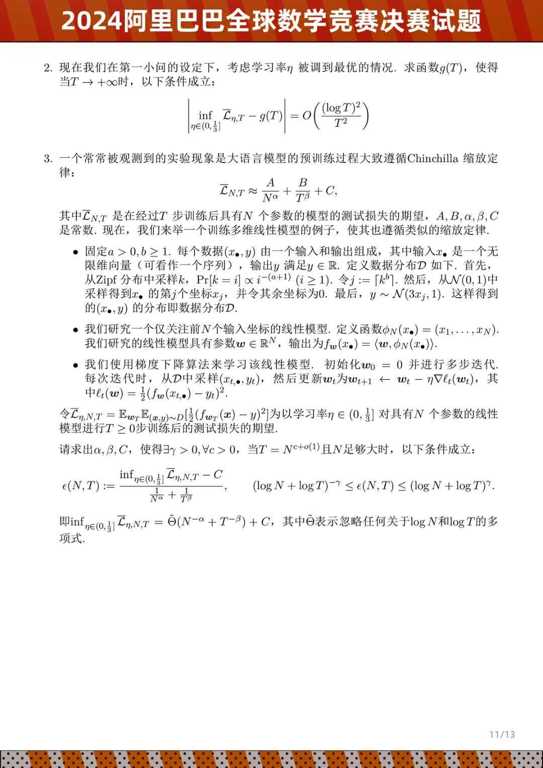
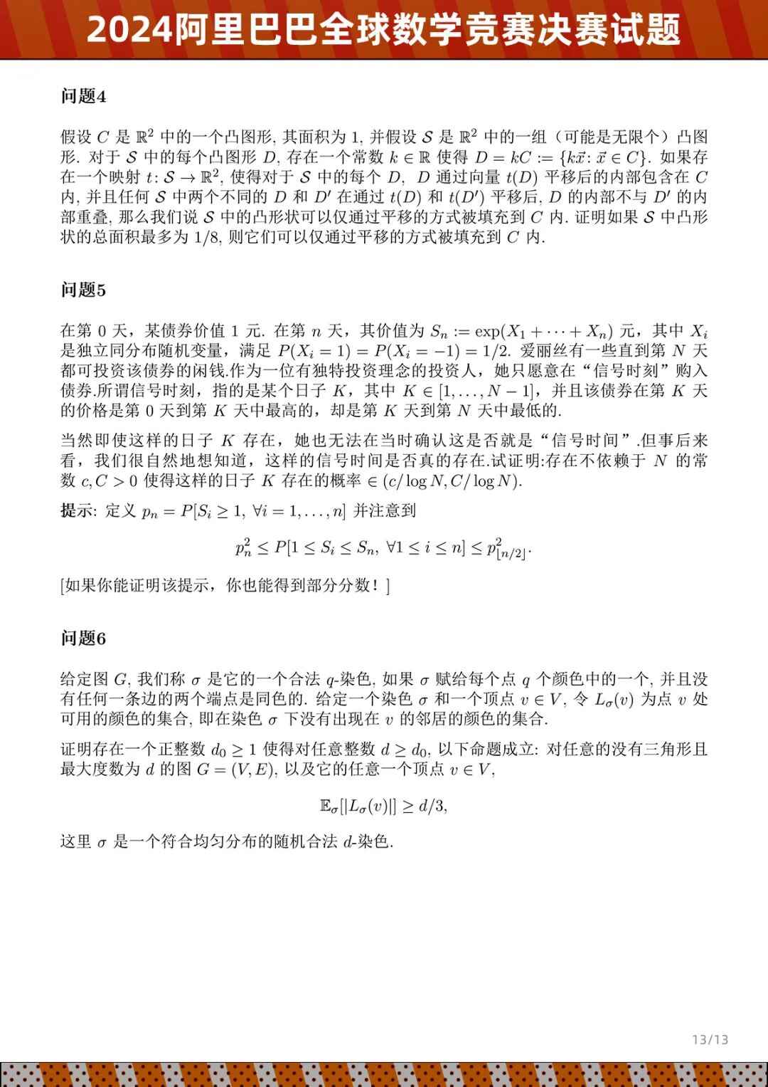
附:2024阿里巴巴全球数学竞赛决赛试题












