7月11日,话题“冉莹颖夫妇创业七年卖掉所有房产”登上了热搜第一。
此前,有记者采访了拳击奥运冠军、邹市明搏击健身中心创始人邹市明和他的妻子冉莹颖。

当被问到打拳和创业哪个更难时,邹市明直言创业更难,“创业是一辈子的事,特别是我们这种已经在某个领域取得过成功的人,有时候会盲目自信。现在我觉得创业一定要顺势而为,这个时代,你不可能去跟很多东西对抗,还是要更理智。”
此外,冉莹颖表示创业7年,他们把北京、贵州、上海、美国的房子都卖了。她说:“如果说生命是一个轮回,那我相信每一次创业它都是一个轮回,现在的我们更应该没有负担往前走。”

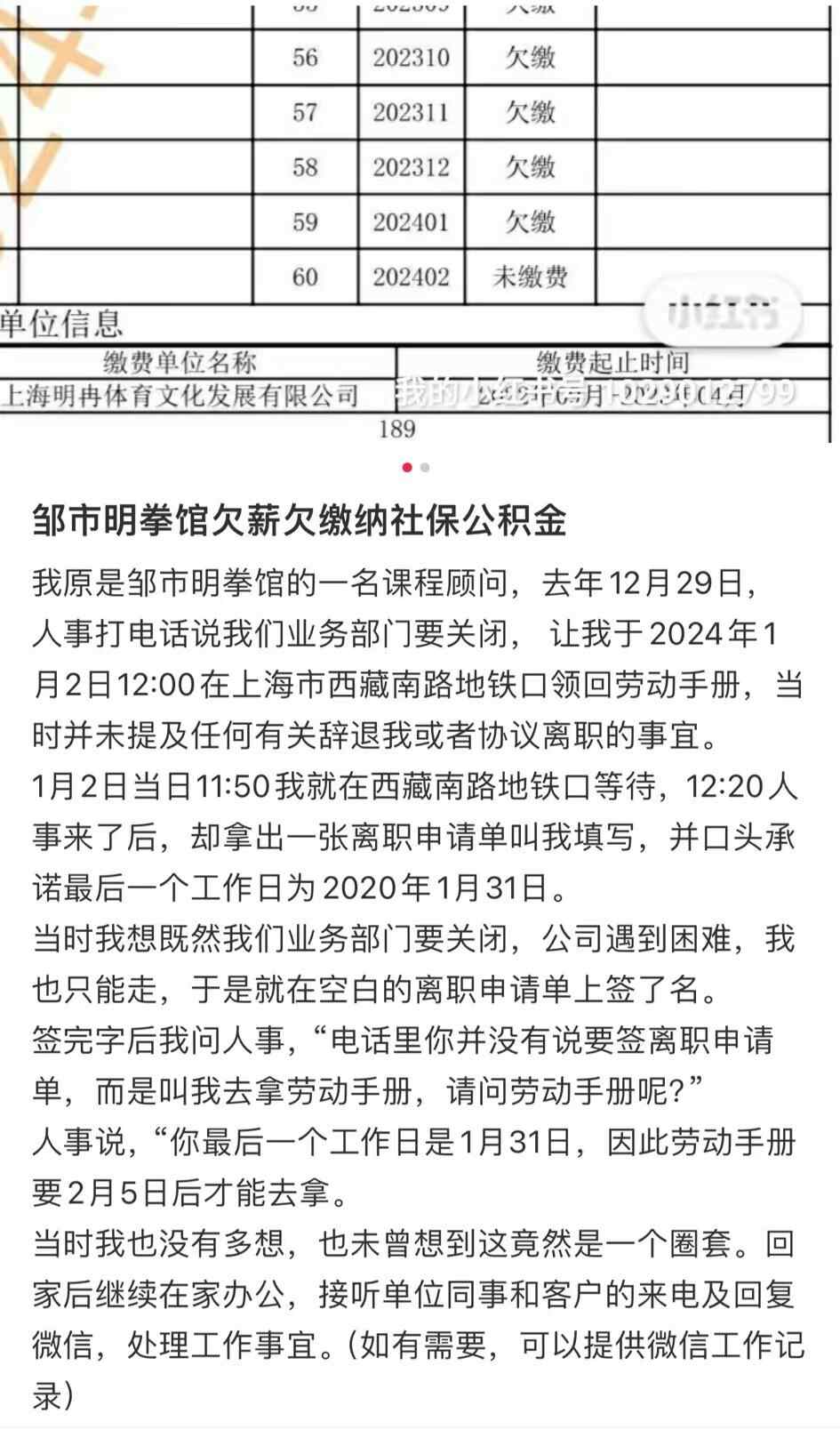
据媒体报道,今年4月,一位前邹市明拳馆课程顾问在社媒发帖称遭遇欠薪问题。

邹市明工作室负责人回应称,涉事员工所有的社保及工资均足额发放。该员工目前处于劳动仲裁争议阶段,其在自动离职后想通过舆论索取未达标的业绩奖金部分,目前已经通过律师取证,并交由律师进行名誉权的维护。
实际上去年10月,邹市明拳馆也曾被爆出欠薪传闻。据九派新闻报道,邹市明搏击健身中心其时回应称,爆料员工的工资已经结清,机构本身没有出现过任何欠薪情况,每个月都会给工作人员准时放款。随后爆料者表示已在10月21日收到工资,并删除网帖。
据蓝鲸新闻,有业内人士向记者透露,拳馆原址租金不菲,人力成本也大,邹市明个人IP带来的流量或许没有办法完全覆盖经营成本。此外据中国企业家杂志2018年的报道,当时拳馆和公司的投入都是邹市明和冉莹颖的自有资金,其对待资本的态度还有些谨慎。
据锦观新闻,天眼查App显示,冉莹颖关联20余家企业,其中18家为存续或迁出状态,包括莹皓(上海)体育文化发展有限公司、上海明冉企业咨询有限公司、华夏力量品牌管理有限公司等。
邹市明关联15家企业,其中12家为存续或迁出状态,包括上海明冉商务咨询事务所、贵州明冉体育文化发展有限公司等。值得一提的是,邹市明名下上述12家企业中,除上海明冉商务咨询事务所为其个人投资外,其余均为与妻子冉莹颖共同关联企业。
此外,近日,贵州明冉体育文化发展有限公司因未依照规定公示年度报告,被贵阳市市场监督管理局列入经营异常名录。该公司成立于2014年4月,法定代表人为邹市明,由邹市明和冉莹颖分别持股52%、48%。
拳馆的生意可能并不算好做。
据工作室方面回应,邹市明目前主要是华东师范大学教学工作,冉莹颖继续从事媒体及直播相关工作。