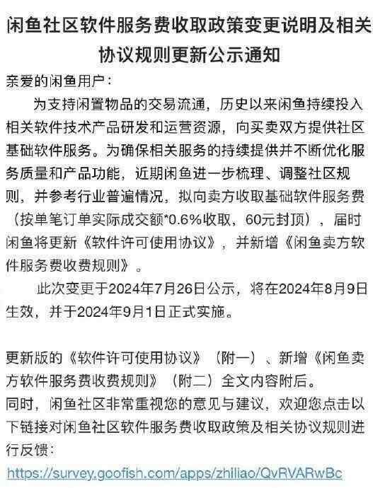
7月26日,闲鱼发布公示,宣布将面向全体卖家收取0.6%的基础软件服务费(单笔最高收取60元)。同时仅针对同一自然月内,产生的成交订单数量大于10件且累计成交金额大于10000元的卖家,超出后的每一笔订单实际成交额的1%收取软件服务费。
该变更将于8月9日生效,并于9月1日正式实施。



网友评论
果壳中的青年:平替平台速速上线。
呵呵酱:这是给买家增加负担啊!
XSGing:为了不被收取手续费会不会导致平台外交易量增加?
shielly:二手平台变成很多人的免费店铺,活该收手续费。而且这比例和封顶本来就不高。
小浩浩www:支持,闲鱼就不该变成商家赚钱的平台。