8月16日,据广州市住房和城乡建设局消息,广州市推出4412套户籍家庭公共租赁住房,8月16日起接受意向登记。原文如下:
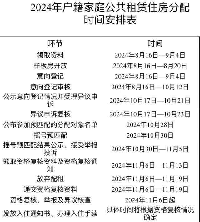
为贯彻落实党的二十届三中全会精神,加快建立租购并举的住房制度,加大保障性住房建设和供给,加强兜底性民生保障,广州市今年面向户籍中等偏下收入住房困难家庭推出4412套公共租赁住房,8月16日至9月4日接受符合公共租赁住房申请条件的轮候家庭意向登记,10月30日公开进行摇号预匹配房屋。
一、房源情况
本次推出分配的公共租赁住房共4412套,分布在7个区,共48个房源点。其中,黄埔区2300套,白云区1296套,天河区365套,番禺区303套,海珠区79套,荔湾区68套,越秀区1套。户型方面,一房376套,一房一厅1129套,两房一厅2750套,三房一厅157套。


二、分配对象
2024年9月4日(含当日)前,即意向登记结束前进入轮候册且公共租赁住房轮候号未被注销的申请对象。
三、分配原则
本次公共租赁住房分配按照下列分配原则的先后顺序,对具有分配资格的家庭进行排序并电脑摇号随机配房:
(一)家庭人口与户型对应原则
4人户及以上家庭分配三房一厅,3人户家庭或2人均为年满18周岁(除夫妻外)的2人户家庭或父女母子结构的2人户家庭分配二房一厅,其他2人户家庭分配一房一厅,1人户家庭分配一房。
三房一厅在满足4人户及以上家庭需求后仍有剩余的可向3人户家庭配租;二房一厅在满足3人户家庭或2人均为年满18周岁(除夫妻外)的2人户家庭或父女母子结构的2人户家庭需求后仍有剩余的可向其他2人户家庭配租;一房一厅在满足其他2人户家庭需求后仍有剩余的可向1人户家庭配租。
分配对象还可自愿选择参加配租上述匹配户型以下的户型(即接受更小户型),即:4人户及以上家庭可配租二房一厅,3人户家庭或2人均为年满18周岁(除夫妻外)的2人户家庭或父女母子结构的2人户家庭可配租一房一厅,其他2人户家庭可配租一房。分配对象自愿选择参加配租匹配户型以下户型的,需要承诺自愿接受更小户型,在首个租赁期内,家庭人口未发生变化的,不能以家庭人口与户型不匹配为由申请调换房。
(二)按次序分配原则
按照以下先后顺序确定公共租赁住房分配对象分配次序:
1.涉军优抚对象、消防救援人员;
2.其他优先分配对象;
3.第一序列轮候对象;
4.第二序列轮候对象;
5.第三序列中曾参加广州市2010年公共租赁住房调查的对象;
6.第三序列的其他对象。
同一分配顺序的公共租赁住房分配对象之间按其所在轮候册的序列、公共租赁住房轮候号先后确定分配次序。
(注:涉军优抚对象包括:(1)现役军人(军队离休干部、退休干部);(2)现役军人家属;(3)残疾军人;(4)退役军人;(5)烈士遗属;(6)因公牺牲军人遗属;(7)病故军人遗属。其他优先分配对象包括:(1)孤老、三级以上(含三级)残疾人家庭;(2)自有产权住宅被依法征收(拆迁),并已签订征收(拆迁)补偿协议的家庭;(3)民政部门认定的低保家庭、最低生活保障边缘家庭、支出型困难家庭、特困人员或市总工会备案的广州市工会建档困难职工家庭;(4)区以上各级政府评定的见义勇为人员家庭、受到市以上各级政府表彰的劳动模范;(5)城镇计划生育特殊困难家庭;(6)离婚妇女或丧偶妇女;(7)原承租侨房被发还业主,已腾退原承租房屋的家庭;(8)市、区人民政府举办的社会(儿童)福利机构成年未婚孤儿;(9)持有《养老护理员》职业资格证或职业技能等级认定证书,并在本市养老护理机构工作的养老护理员;(10)轮候时间超过3年,未获分配的家庭(不含未参加配租意向登记的家庭);(11)居住无法出售的国有“僵尸企业”存量公房的职工;(12)有未成年子女的三孩家庭。)
(三)多房源点选择原则
分配对象可在48个房源点中选择1-15个房源点进行意向登记。
未获配租意向房源点且愿意服从分配的分配对象,参与剩余房源(即根据户型对应分配对象所选配租房源点进行分配后剩余的房源)摇号分配。
(四)无障碍适老化分配原则
孤寡老人、失能老人及有视力、肢体残疾的残疾人家庭,同等条件下优先分配带电梯房源,在配租不带电梯房源时同等条件下优先分配低层房源。
四、现场及网上看房
(一)样板房开放
1.开放房源点及时间。本次在房源较为集中的24个房源点将开放样板房。样板房开放时间为2024年8月16日至20日,上午9:00-11:30,下午14:00-17:00。
市民可于2024年8月16日至20日通过微信公众号“城壹宜居”预约参观。
2.现场咨询点。黄埔区萝岗和苑现场设咨询点,咨询活动时间为2024年8月16日至18日(星期五至星期日),上午9:00-12:00,下午13:30-16:30。
活动期间,广州市住房保障办公室、广州安居集团有限公司(广州城投住房租赁发展投资有限公司、广州珠江住房租赁发展投资有限公司)在现场接受咨询。

(二)网上看房。市民可同时通过微信公众号“城壹宜居”进行VR看房(部分零散房源不设VR看房)。
五、温馨提示
(一)本次推出供应的房源点较分散,部分房源不带电梯,建议申请家庭根据自身实际情况慎重填选意向房源点。
(二)根据《广东省城镇住房保障办法》(广东省人民政府令第181号)第二十五条、《广州市公共租赁住房轮候和配租实施细则》(穗建规字〔2024〕2号)第十五条及相关规定,本次公共租赁住房分配采取先摇号预匹配房屋,再对获得预匹配房屋的分配对象进行资格复核的方式,经资格复核符合公共租赁住房保障条件的家庭方可办理入住手续;经资格复核不符合公共租赁住房保障条件的,将注销公共租赁住房轮候号并取消分配资格。
(三)申请家庭如需了解本次公共租赁住房分配的相关情况,可前往各街道办事处(镇人民政府)咨询并领取《广州市2024年户籍家庭公共租赁住房摇号分配指引》,或登录广州市住房和城乡建设局网站查看《广州市2024年户籍家庭公共租赁住房摇号分配指引》,或致电广州城投住房租赁发展投资有限公司(东片区房源)(电话:400-893-9111)、广州珠江住房租赁发展投资有限公司(西片区房源)(电话:400-790-1999)咨询。
