截至9月6日早晨,今年第11号台风“摩羯”的中心附近最大风力已达17级以上,该风力已达到“爆表等级”。中央气象台预计,9月6日早晨至9月7日早晨,海南、粤西及周边海域将有大风强降水等天气。

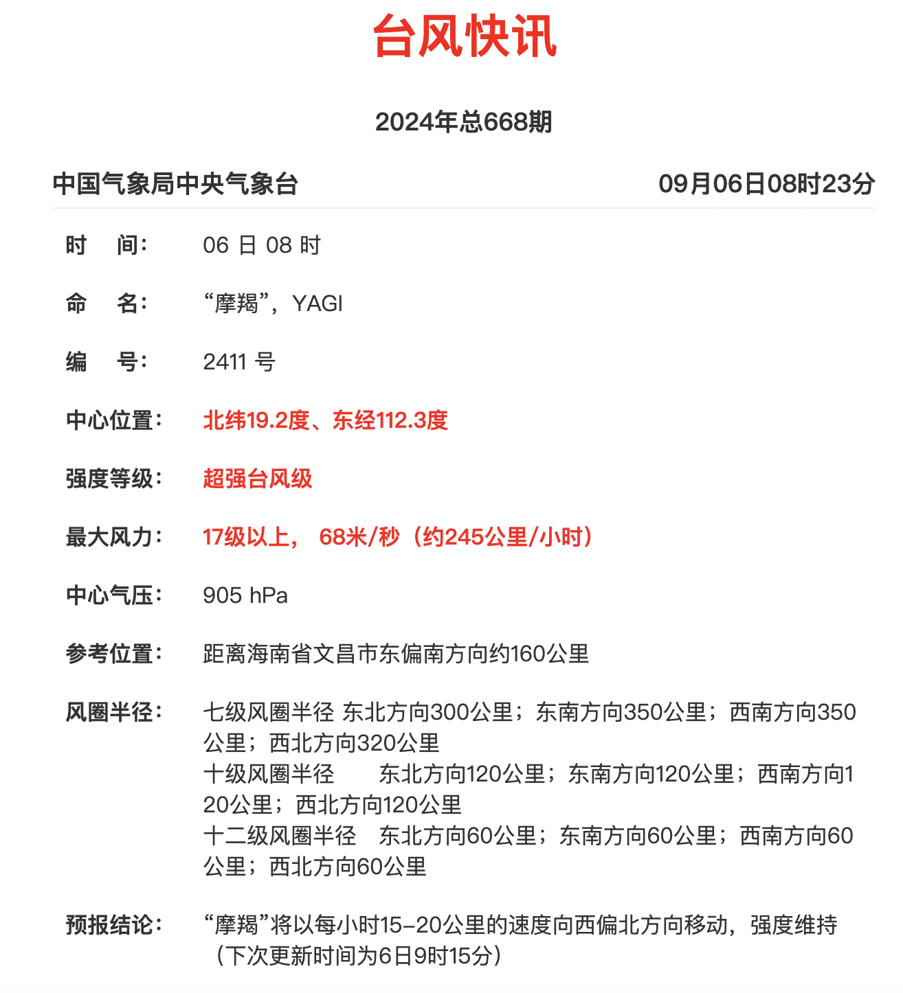
中央气象台观测,“摩羯”中心9月6日8时距离海南省文昌市东偏南方向约160公里(北纬19.2度、东经112.3度),继续保持着超强台风级强度,中心附近最大风力17级以上(68米/秒,约245公里/小时),成为今年西北太平洋和南海上的“风王”。
根据中央气象台9月6日6时发布的台风红色预警报文,“摩羯”将以每小时10-15公里的速度向西偏北方向移动,强度变化不大,将于9月6日下午至傍晚在海南琼海到广东湛江一带沿海登陆(超强台风级,17级或17级以上,60-65米/秒),最大可能在海南文昌到广东雷州沿海登陆,然后移入北部湾海面,并于9月7日下午在广西防城港到越南北部一带沿海再次登陆(台风级或强台风级,13-14级,40-45米/秒),之后强度快速减弱。

根据中央气象台台风快讯发布记录,“摩羯”的中心附近最大风力在9月5日23时达到“17级以上”。之所以在后续快讯和报文中使用“17级以上”而不是“18级”“19级”等表述,是因为“摩羯”的中心附近最大风力已经“爆表”了。

为方便台风业务和服务,中国气象局制定了《台风业务和服务规定》,按照蒲福风力等级制定风力等级划分。为方便对中心附近最大风力12级以上的台风实施各项业务,《台风业务和服务规定》中的风力等级划分表,在常规0级到12级的风力划分基础上进一步延伸至17级,其中17级风力的范围为56.1-61.2米/秒。由于“摩羯”的风力自9月5日23时已经超过了17级风力范围,且风力等级划分表当中17级已是最大风力,所以中央气象台截至9月6日早晨有关“摩羯”的中心附近风力发布,均标注为“17级以上”。

中央气象台预计,9月6日8时至7日8时,南海大部、广东西南部及广东沿海、海南岛及其沿海、广西南部及其沿海将有6-8级大风,南海北部和中部的部分海域、北部湾、琼州海峡、广东西部沿海、海南岛北部和东部沿海将有9-12级大风,“摩羯”中心经过的附近海域或地区风力可达13-17级以上。9月6日8时至7日8时,广西东南部、广东西南部和海南岛等地有大到暴雨,其中部分地区有大暴雨,广东西南部沿海、海南岛中西部和北部局地特大暴雨(250~500毫米)。
文|记者 梁怿韬