中央气象台9月15日6时继续发布台风橙色预警:今年第13号台风“贝碧嘉”已于14日夜间加强为台风级,15日5时其中心位于浙江省舟山市偏东方向约520公里的东海东部海面上(北纬29.1度、东经127.5度),中心附近最大风力有12级(33米/秒),中心最低气压为975百帕,七级风圈半径100-250公里,十级风圈半径100-120公里。

左侧为台风“贝碧嘉”
预计,“贝碧嘉”将以每小时20-25公里的速度向西偏北方向移动,强度将继续增强,逐渐向华东沿海靠近,并将于15日夜间至16日上午在浙江宁波到江苏启东一带沿海登陆(台风级或强台风级,12~14级,35~42米/秒),登陆后强度逐渐减弱。

9月15日,@罗盘文化官方微博 发布汪苏泷苏州演唱会取消公告。该公告称,因台风“贝碧嘉”的不可抗力影响,原定于9月15日、16日举办的苏州站活动取消,同时对购票用户进行全额退款,9月17日场次的演出照常进行。

随后,@汪苏泷 转发并配文:“刚刚到苏州接到了15日16日演出取消通知,很期待和大家见面,但希望是安全地见面。这几天大家都好好待在家里,不要乱走,千万千万注意安全!风过后我们很快见!”

“贝碧嘉”即将登陆!
上海、浙江海域或有4米巨浪
据中央气象台消息,台风“贝碧嘉”预计将于15日夜间至16日上午在江浙一带沿海登陆。“贝碧嘉”登陆期间正值天文大潮期,很可能出现风、浪、潮“三碰头”。受其影响,上海、浙江北部近岸海域将出现4米到6米的巨浪到狂浪。
值得一提的是,中秋假期前两天,台风“贝碧嘉”将给江浙沪等地带来强风雨天气,但中秋当天风雨影响陆续结束,不会影响当地公众赏月出行。
影响可达内蒙古、青海等地
“贝碧嘉”登陆期间适逢中秋节天文大潮,浙江、上海、江苏等地将遭遇风、雨、潮叠加灾害影响。另外,内蒙古中部、青海东部等地前期降水已显著偏多,中秋节仍有大到暴雨。建议上述地区公众关注当地最新预报预警,合理安排中秋出行计划。

多家航司取消华东地区
部分进出港航班
9月14日,受台风“贝碧嘉”影响,各大航司取消部分进出港航班。
中国国际航空公司

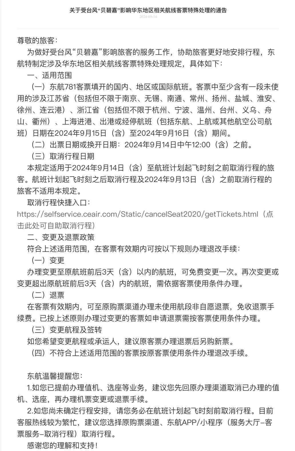
中国东方航空

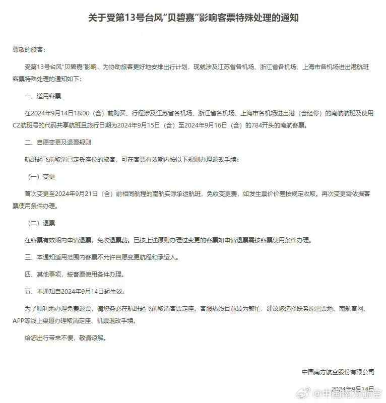
中国南方航空

厦门航空

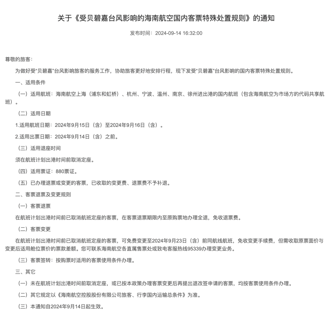
海南航空

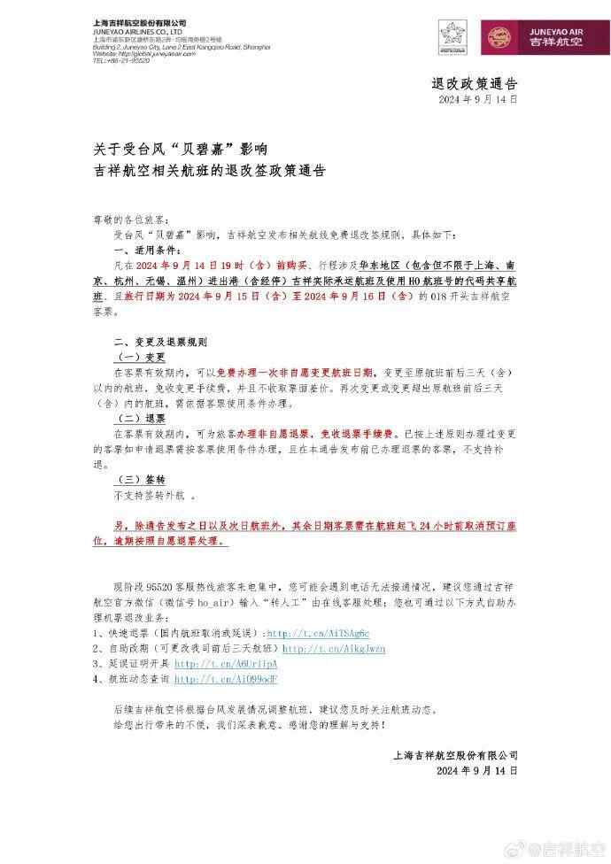
吉祥航空

春秋航空

多地发布停航停运消息
中国气象局公共气象服务中心气象服务副首席冯蕾表示,9月15日至17日,受台风“贝碧嘉”带来的强降雨影响,浙江、江苏、上海、安徽等地的沪昆、常山、沈海、沪渝、京沪、沪陕、京台、杭瑞、济广、沪蓉等高速公路道路积水风险高,同时强降雨可能诱发路面塌方,道路水毁等次生灾害,易发生交通阻断。
在铁路交通影响方面,9月15日至17日,浙江、上海、安徽等地境内的铁路线路,特别是宁波至绍兴段、上海至嘉兴段将受大暴雨的影响。另外,15日至16日,无锡至苏州段,上海至嘉兴段高铁线路将受大风的影响,可能发生列车晚点或者列车停运,请公众及时关注天气预报信息,合理安排出行。
据中国铁路上海局集团有限公司介绍,受第13号台风“贝碧嘉”影响,为确保铁路运输安全和旅客出行安全,铁路部门计划对9月15日至16日途经萧甬线的部分旅客列车,9月16日途经沪昆线、宣杭线、沪宁线的部分旅客列车,采取临时停运措施。
铁路上海站介绍,受第13号台风“贝碧嘉”影响,为确保铁路运输安全和旅客出行安全,铁路上海站计划对9月16日途经沪昆线、沪宁线的K234 、Z196、K379等部分旅客列车,采取临时停运措施。
已购买停运列车车票的旅客,可于票面乘车日期起30日内(含当日)在互联网办理退票,或持购票时所使用的有效身份证件原件到车站退票(已打印报销凭证的请将凭证交予车站窗口工作人员),以上均不收取手续费。
据上海市客运轮船有限公司介绍,因受今年第13号台风“贝碧嘉”影响,预计崇明各航线航班从9月14日中午起开始受到影响陆续停航,9月15日开始全线停航,何时复航将另行通知。
上港集团生产业务部发布通知,受第13号台风“贝碧嘉”影响,洋山港地区(盛东、冠东、尚东码头)、外港地区(浦东、振东、沪东、明东码头)计划于9月15日0时起暂停空箱进提箱作业,9月15日8时起暂停所有进提箱作业。吴淞港区宜东码头、罗泾港区罗东码头计划于9月15日8时起暂停所有进提箱作业。恢复作业时间将另行通知。
广东中秋晴雨相间
据@广东天气,预计,15日,广东多雷雨天气,局部雨势强烈,伴有7~9级雷雨大风;16日-17日,广东多云为主,中南部市县有分散(雷)阵雨,中北部的部分市县有35℃~36℃的高温天气。
广东具体预报:
15日,清远、韶关、珠江三角洲和粤西市县多云间阴天,有分散性中(雷)阵雨,局部暴雨,其余市县多云,有分散(雷)阵雨;各地雨时局部伴有7~9级雷雨大风。最高气温:河源、梅州和珠江三角洲部分部市县34℃~36℃,其余市县30℃~34℃。
16日-17日,广东中南部市县多云间阴天,有分散(雷)阵雨,局部大雨,其余市县多云,局部有(雷)阵雨。最高气温:中北市县34℃~36℃,其余市县30℃~34℃。

广州方面,预计,15日雷雨仍活跃,有中雷雨,局部雨势大,并伴有短时大风、局地强降水和雷电等强对流天气。16日-17日,副高逐渐加强,广州多云为主,偶有阵雨,中秋节(17日)夜间可见月光。
假期出行
务必注意安全!
来源 | 羊城晚报综合 央广网、中国天气网、央视新闻、新闻晨报、中国新闻社、中国侨网、半岛都市报、@广东天气、@广州天气