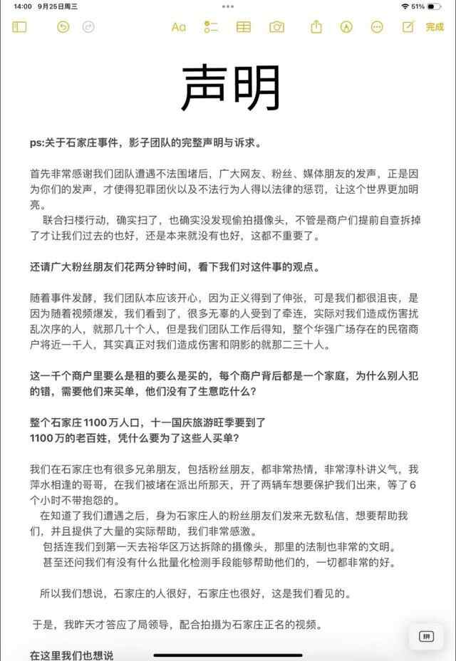
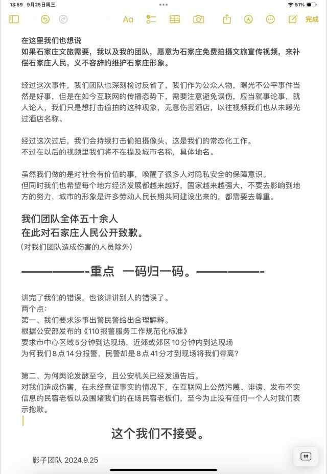
9月25日15时许,博主“影子不会说谎”发布了关于石家庄事件的回应声明。声明中说道:“如果石家庄文旅需要,我以及我的团队,愿意为石家庄免费拍摄文旅宣传视频,来补偿石家庄人民,义不容辞地维护石家庄形象”,“我们团队全体五十余人在此对石家庄人民公开致歉”。



此前报道
博主:发现多个隐藏摄像头后被围攻
博主刘宇在24日接受正在新闻记者采访时表示,事发当天是9月15日,他和影子以及各自的摄影师共4个人,在石家庄新华区华强广场的两栋公寓扫描了4层楼,发现其中隐藏多个摄像头。
刘宇表示,华强广场公寓一共有6栋,几乎都是民宿,用设备扫描出多个摄像头,共拆除两个,“我们今年在全国拆了至少三四十个摄像头了。我们从来没有见过在一个地方有如此多数量的(隐藏)摄像头。”
刘宇介绍,影子团队7月份就曾去华强广场公寓扫描过一次,当时也有人围堵,导致视频未发布。
9月15日下午,影子与刘宇来到了石家庄新华区华强广场公寓F座,通过粉丝提供线索,他们锁定21层的一家酒店。
与住客沟通后,影子与刘宇进入了房间,在空调的通风管处发现摄像头,随即报警。同时,为自保也开启直播。

视频中,在警察询问的过程里,酒店的老板说道:“这个摄像头就连着我的手机。”当众人纳闷投来疑问的眼光时,老板随即又改口:“这个、这个、这个……路由器。”
随后,酒店老板被民警带回接受调查。
警察并未带两位博主一起回去做笔录,但向两位博主表示,如果还有发现,可以与他联系,警察将到现场拆除。
事发当日晚上,影子与刘宇又来到了华强广场公寓的E座,在锁定了具体楼层与房间号后,他们报了警,等待警察来进行拆除。
等待警察到来的过程里,狭窄的走廊上涌来了很多人,对他们进行了推搡和辱骂,“现场大概七八个保安,还有其他人,一共三四十个,整个走廊挤满了人。”
视频中,有女子发问称“谁允许你来我们这儿扫的”“你不要给我们弄这个事儿,给你(设备)砸了”。
他们后面被推到了没有监控的安全出口处,设备也被抢去。刘宇表示,推搡过程中,他脸上被划了个小口子,身上有点擦伤,其他没有明显的外伤。为了保护设备,他还要一个拿机器的同事当时经安全出口从26楼直接跑了下去。
民警到现场后,他们才得以从楼道里脱身,“民警告诉我,他们有些是民宿的老板,而且我们扫到的这个民宿也不是他们家的,这个民宿老板回去过中秋了。”
影子与刘宇被民警带到派出所后,晚上12点便做完了笔录,但想要离去时,派出所外面有二三十人围堵,“结果我们又在派出所里待了4个多小时,直到待到16日凌晨4点半,我们没办法就现场剪视频,然后发了之后可能他们的人看到了,才散开。”
刘宇表示,中途下午被查出摄像头的那家酒店的老板曾两次进来和他们沟通过,“12点多一次,3点多一次。他们一是不想让我们曝光,二就是想通过施压来告诉我们,今天你不把这个视频删掉,你今天就走不了。然后我们都还主动在跟他们谈,我说我们这个视频发布会对你们所有人打马赛克,酒店地址、名字我们都不会曝光。但是没谈拢,他说那你这样说就没得谈,你们就继续在里面待着吧,他们就转身就走了,第二次他们出去我们也跟着出去时,他们还故意咳嗽两声,然后(外面的人)就开始堵着不让我们走。”
离开时刘宇发现,他们当时租的汽车的左前轮和后右轮被扎破,车牌号也被人涂抹,将“豫C”改成了“豫O”。

他们开车到了没人的地方,才更换了一个车胎,16日早上才找到了一个修车厂,而后驱车驶离了河北。
警情通报显示,民警到场后将双方当事人带至派出所进行询问,随后该公寓其他部分民宿业主陆续到达派出所门口了解情况。
在视频发布者离开派出所时,在场部分民宿业主采取围堵和对车辆轮胎放气的方式进行阻拦。

目前,已对涉嫌扰乱公共秩序的违法行为三人依法予以治安处罚。
民宿老板:没殴打,曝光影响生意
24日,正在新闻记者致电了同样位于华强广场公寓的一位民宿老板王先生,王先生告诉记者,他们“围堵”的原因是怀疑向两位博主提供线索的人就是安装摄像头的人,所以想问清楚,在派出所外也是想等他们说明。
“他不给我们说清楚,我们就追着去问的,我们在派出所门口等他这个问题(的答案),然后他也出来,就是不说。”
王先生表示,是被排查到的那一家酒店老板的朋友发现的两位博主,“他(酒店老板)回老家了,有什么事都是他朋友(在管),给送点什么毛巾浴巾的,结果一看屋门口一帮人。”
“我当时也去了,就是来看看热闹。”据王先生回忆,当时现场很吵闹,博主们下午开了直播,大家也都看见了,然后楼道里博主们一喊,楼上楼下的听见了就慢慢地都来了。
王先生称,当时并没有发生殴打,要他们去安全通道也是想他们从楼梯离开,抢夺设备是因为博主们一直在录像。“他拿着摄像头对着我们拍,人家还在那住着,就让他别拍了,然后就把他那个设备拿走了,这就成了殴打了。”
问及一起去派出所的原因,王先生表示:“他们跟着去派出所,我们一个人都不去也不合适,就都跟着去派出所问问是什么情况。后面我们也都散了,就留了几个代表和他们去交涉。”
王先生表示,来与博主们交涉的“代表”是下午被查出有摄像头的那家酒店的老板。
同时,王先生告诉记者,博主曝光的那两家酒店在美团中已经被下架了,现在警察也正在调查。
并且因为博主们的曝光,他们周边酒店的生意都受了影响,他酒店国庆的订单被退了70%,还有人会打电话问他这有没有针孔摄像头。
“他曝光这里一家有安装摄像头,也不确定是谁安的,然后就直接表述整个石家庄华强附近,这附近这么多家,谁都受影响。”
(羊城晚报·羊城派综合自极目新闻、正在新闻、石家庄市公安局新华分局、当事人账号)