今年8月,浙江绍兴嵊州市教育体育局发布《2024年嵊州市教育体育局下属学校公开招聘教师拟聘用人员公示》,名单显示,拟聘用对象均来自全国排名靠前的顶尖名校。有三名毕业于清华大学和北京大学,四名来自浙江大学,一名来自中国人民大学,一名厦门大学博士研究生,一名吉林大学博士研究生。
10月22日,嵊州市教育体育局人事科相关工作人员表示,名单中三名来自清华、北大的毕业生现已入职。

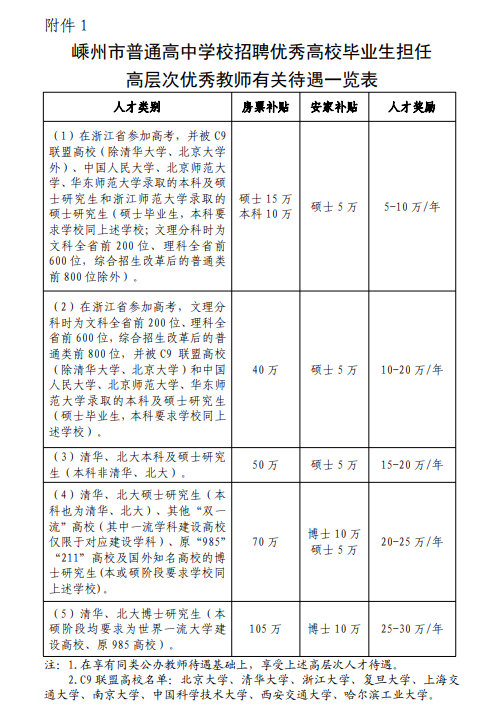
嵊州市是浙江省的一个县级市,在引进高学历人才方面,嵊州市可谓“舍得花钱”。记者梳理发现,去年12月,嵊州市教育体育局发布了2024年嵊州市教育体育局下属学校公开招聘优秀教师公告,嵊州中学、马寅初中学招聘高层次学科教师若干名,并附上了嵊州市普通高中学校招聘优秀高校毕业生担任高层次优秀教师有关待遇一览表。

表格内容显示,清华、北大本科及硕士研究生(本科非清华、北大)将给予50万元房票补贴,硕士还给予5万元安家补贴,以及15万元至20万元一年的人才奖励。清华、北大博士研究生(本硕阶段均要求为世界一流大学建设高校、原985高校)的房票补贴高达105万元,人才奖励也是25万元至30万元一年。
能给出这样的待遇,与浙江省的经济实力雄厚分不开关系。据潮新闻数据,今年上半年,嵊州市实现GDP366.29亿元,同比增长7.1%,高于全省平均1.5个百分点,位列绍兴市第3位,实现高基数上的高增长。而作为“浙江第四城”的绍兴,今年一季度全市实现生产总值1852亿元,按不变价格计算,同比增长7.8%,增速位居全省第一位。由此可见,从经济实力和发展潜力来看,绍兴嵊州市具有一定的吸引力。
10月21日,嵊州市教育体育局人事科工作人员告诉记者,8月份公布的拟聘用名单中,凡是符合人才资质的考生都可以领到所对应人才类别的补贴和奖励,人才奖励可以领5年,奖励从市人才办的人才经费中支出。名单中报考嵊州中学的清华大学和北京大学的硕士研究生也可以领取。
该工作人员表示,今年,嵊州市刚刚开始招聘名牌大学毕业生到高中任教并给予一定奖励,浙江其他县或市早已开始招聘名牌高校毕业生到高中任教。
21世纪教育研究院院长熊丙奇认为,不同地方的基层是不一样的。比如发达地区的生活条件、薪酬待遇等方面可能会更吸引毕业生,中西部地区基层的吸引力还是不够的。此外,大学人才培养的数量结构和质量需和社会发展吻合,如果高学历的人数高于社会需求,必然导致高学历低就业,这种社会问题应引导我们形成合理的人才培养结构。
有专家指出,清北生当中小学教师,符合方向,值得鼓励,但不能搞成“清北小学教师”政绩工程,弄出一个“清北牌中小学教师”的噱头,让相关部门有了政绩,对外招生有了标签。既要鼓励清北毕业生进中小学,也要保证留得下来、融得进去、做出成绩。
中国教育科学院研究员储朝晖有相同看法。他告诉记者,目前,中小学教育缺乏优秀教师,或者说“粮食不足”是一个突出的问题,因此基层中小学需要有优秀的毕业生担任教师。此外,清北毕业生选择到哪里工作,是在现有的条件下做出的符合他们实际的选择,旁人不必有太多议论。
(羊城晚报·羊城派综合自海报新闻、九派新闻)