作为女性用品,ABC卫生巾近日却因“擦边营销”惹怒了女性消费者。不少网友对此表示强烈不满,目前该账号下已无相关内容。

除此之外,据潇湘晨报报道,近日有网友测量发现,多款卫生巾实际长度与标示长度不一,存在“偷工减料”的问题,其中就包括知名卫生巾品牌ABC。
据红星资本局报道,大部分卫生巾标长与实际测量棉长缺尺10mm—20mm,ABC品牌内吸收层与外包装标明长度之差达到了66mm。据国家标准全文公开系统发布的GB/T 8939-2018卫生巾(护垫)标准显示,卫生巾和卫生巾护垫的全长偏差指标规定均为±4%。
只不过在一片致歉声中,ABC的客服回应格外刺耳。有网友晒出与ABC品牌客服的聊天截图,对方回应称:“接受不了可以不买”,态度恶劣,这也被网友称为“最敷衍的回应”。这个回应也引发了用户的不满,呼吁对ABC产品进行抵制。
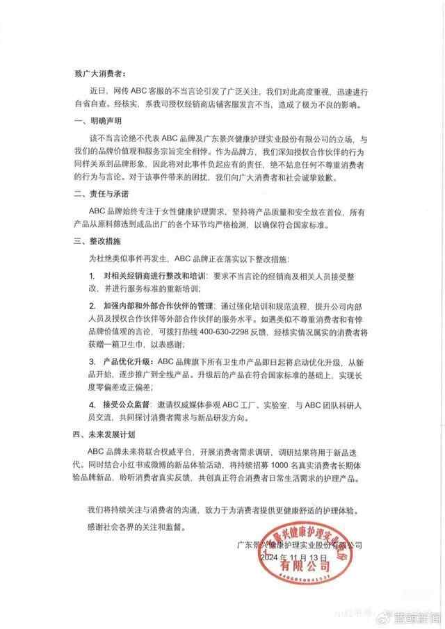
陷入风波后,ABC官方于11月13日发布道歉声明称,感谢广大消费者对ABC的关注和反馈。对于近日网传客服不当回复造成的困扰深感抱歉。但这次致歉消费者却并不买账,有网友表示ABC并非诚恳道歉,并表示ABC的声明稿件出现序号错误。14日,ABC再次在评论区致歉。截至目前,经搜索发现,多家ABC卫生巾官方授权店铺下架了相关产品,ABC旗舰店已没有产品在售。

ABC的擦边营销与“缺斤短两”看似两个孤立的事件,但反映出了目前卫生巾品牌重营销而轻产品的现状。当营销意义>实际需求,“缺斤短两”和“营销翻车”的出现只是时间问题。与其花高价请明星代言,还不如真正正视女性需求,把卫生巾长度做足。
(大象新闻综合自蓝鲸新闻、潇湘晨报、红星新闻等)