近日,知名少儿编程机构童程童美疑似“爆雷跑路”的消息在网上流传,引发热议。

1月14日下午,记者来到童程童美猎德校区,发现大门紧锁,门上贴有一则放假通知,上面写道:放假时间为1月13日至2月12日,上课时间为2月13日,具体排课时间需要关注班级群内通知。有媒体走访了位于广州的其他校区,发现门店均未营业,且无法联系客服。

对于“放假”的说法,在场家长王女士并不认可,她对记者表示,不少孩子将在三月份参加比赛,“前几天老师还通知1月18日开始集训,不可能存在寒假不上课的情况。”
王女士表示,自己的孩子还剩17节课没上,不过相比其他家长可谓“小巫见大巫”。她向记者出示了一份童程童美广州缴费情况登记表,记者看到,目前已有超过三百名家长登记了信息,大部分登记者有几十节甚至上百节剩余课时,其中一位家长共缴费12万元,目前还有剩余5万余元的课时剩余。
记者特别留意到,猎德校区的门店上还贴着一份来自北京易点淘网络技术有限公司的说明,致函方为“达内时代科技集团有限公司”,时间为1月14日。记者致电了说明中的联系人李女士,其表示自己所在的公司是童程童美的供应商,对方在公司租赁了笔记本电脑,合作已有四年多,之所以贴这份说明,是因为看到了网上的消息,且目前联系不上对方。

李女士还提到,去年也出现过类似的情况,但“影响没有这么大”,后来恢复了正常,“他们怎么安置员工我们不清楚,但是后续我们的合作还在继续,也没有欠款。”
记者拨打了童程童美工作人员的电话,对方告诉记者:“老板还没有跑路,还没有宣布破产,但所有员工和家长都很懵,需要等集团总部发话。”记者致电童程童美400开头的电话,未有人接听。
王女士向记者展示了她与童程童美老师的沟通记录,记者看到,老师称自己没有收到任何通知,“东西还在公司,工资、社保、公积金也不知道怎么办。”另有老师13日晚在群内告知家长:“原定10号发的工资现在也没有动静,大领导不接电话不回消息。”
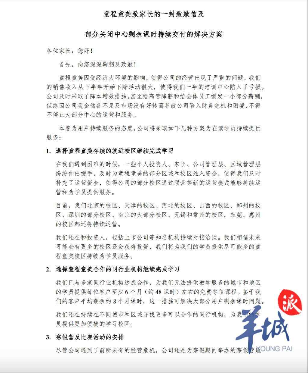
1月14日下午,疑似童程童美致家长的一封信在网络传出,其中提到,位于北京、天津、河北、山西、郑州、无锡、常州、东莞、惠州、深圳、南京的部分校区还将持续运营,至于无法提供教学的城市和地区,童程童美方表示已与多家同行业机构达成合作,为每位客户提供至少6个月(约48课时)左右的免费等值课程,并在持续寻找更多合作机构。记者注意到,广佛门店不在继续营业范围。


公开信息显示,童程童美是达内教育于2015年推出的少儿编程教育子品牌,在国内拥有230多个线下校区,遍布50多座城市,课程内容覆盖创意启蒙课程、人工智能编程、智能机器人编程、信息学奥赛编程等。
记者了解到,达内教育成立于2002年,是一家专注于IT培训的机构,2014年4月,达内教育在纳斯达克交易所上市。据此前媒体报道,达内曾从事成人培训业务,后于2024年1月10日将股票代码正式变更为“TCTM”,专注于儿童编程业务,但也曾遭到不少投诉,内容大多为“退费难”,不少申请退费的家长遭遇“一拖再拖”。
文、图|记者 王沫依
视频|记者 林润祺