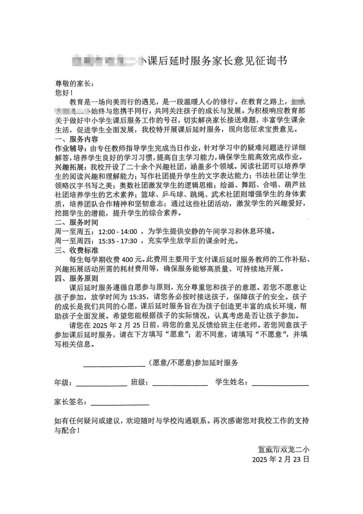
2025年2月23日,有网友晒出云南一小学的《课后延时服务家长意见征求书》,对此有人表示好奇,这是否是一种新型补课,收费是否合规,就此观点,潇湘晨报记者联系校方和当地教育局核实了解情况。

2月24日,校方教务处办公室工作人员向记者作出解释,意见征求书是自愿签署的,课后延时服务并非属于补课的一种。
“一个学期400元是总共的费用,缴费是自愿的,性质上可以说是有些像课后的托管,也是全市统一在进行,会公示”,工作人员表示学校孩子在15点30放学后,可以选择回家,若家长签署‘’课后延时服务”那么孩子们则可以在学校参加校内活动。
“也是有部分家长有需求的,每生每学期收费也是用于支付课后延时服务教师的工作补贴,老师们也挺辛苦。”
随后记者致电宣威市教育局,教育局办公室工作人员表示,的确有收到群众的反馈,之后会在官方渠道发布,但是工作人员强调,此活动并非补课性质,而是课后服务项目。
记者查阅官方资料,2022年云南省发展和改革委员会,发布关于义务教育阶段课后服务收费有关事项的通知,内容中声明义务教育阶段课后服务费是指小学、初中学校在正常上课日完成正常教学任务外利用课后时间为有需求的学生或家长提供自愿选择的服务而收取的费用。

为减轻学生家长负担,课后服务收费每生每学期不超过400元。
潇湘晨报记者 黄康睿