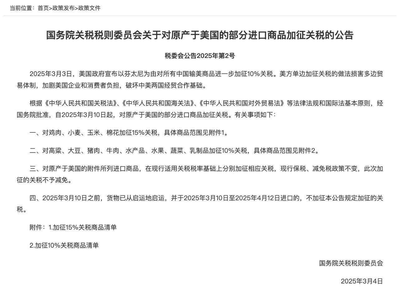
3月4日,针对美对我产品再次加征10%关税,中方实施反制。

这些反制行动,既坚决、也精准。
可以看到,这次对美加征关税的领域,集中在农产品。对于中美农产品贸易的特殊性,一句话就可以概括:
中国是全球最大的农产品进口国,美国是全球最大的农产品出口国。
中国,是美国农产品第一大出口目的地,占美农产品总出口近1/5。根据美国农业部发布的数据:
2024年,中国是美国大豆第一大出口市场
2024年,中国是美国牛肉第三大出口市场
2024年,中国是美国猪肉第三大出口市场
2024年,中国是美国乳制品第三大出口市场
2024年,中国是美国小麦第四大出口市场
……
其中,最具代表性的,就是大豆。
美国是大豆生产大国,其国内消费量有限,有一半左右的产量依赖出口国际市场。对于中国来说,随着我们畜牧业的发展,我们对大豆的需求也在不断增长。
原本,中美在大豆贸易上具有高度互补性,而2018年以来美方挑起的对华贸易摩擦已经破坏了这种互补性。
美国大豆占中国大豆进口的份额已从2016年的40%骤降至2024的22.8%。
另一个事实是,大豆等农产品的可替代性很强。上一轮中美贸易摩擦后,中国迅速扩大了自巴西等地的进口,中国农产品进口更加多元。
得克萨斯州的农业专员希德·米勒就表示:“我们让巴西、阿根廷、澳大利亚和新西兰以及其他所有人都打败了我们。”
即便受到了上一轮中美贸易摩擦的影响,当前,农产品出口在美对华出口中仍占据重要地位。
专业人士告诉谭主,中方的行为表明,如果美方一意孤行,将关税措施强加在中方头上,中国必将坚决反制、奉陪到底,美方必将付出代价,搬起石头砸自己的脚。
事实上,根据美中贸易全国委员会发布的数据,对华农业和畜牧业出口为美国提供的就业岗位远超其他行业。2022年时,这些出口支撑了大约21万个就业岗位。
一旦中国加征反制关税,意味着这些行业都将受到冲击。
即便是不考虑中方的反制措施,光是对华加征关税这一件事,就会让美国企业和消费者头疼不已。
美中贸易全国委员会就警告称,征收关税将伤害美国公司、消费者和农民。全国零售联合会也警告称,美国人将被迫为家居用品支付更高的价格。
历史总是相似的。
95年前,美国总统赫伯特·胡佛不顾1000多名经济学家的反对,宣布对2万多种商品加征进口关税。随后,美国的关税水平急剧蹿升。结果从1929年到1932年,美国的外贸规模萎缩了三分之二。
这一次,也有美国机构做了测算。根据耶鲁大学预算实验室的研究结果,若对华20%关税和对加、墨25%关税落地,美国平均关税税率将大幅提高7个百分点至约10%,达到1943年以来最高水平。
在这样的情况下,今年美实际GDP增速将因此下降0.6个百分点,长期看美实际GDP总量将额外减少0.3%至0.4%,相当于每年永久性损失800亿至1100亿美元。短期内美国物价水平将上涨1%至1.2%,相当于每个家庭平均每年额外损失1600至2000美元。
过去几十年间,得益于中美经贸合作,美国企业界收获了巨大利益,美国普通民众也得到了切实好处。当前,他们的利益受到了损害,责任只能完全由美国政府承担。
目前,中方已经宣布,在世贸组织追加起诉美方。
2018年,美国对华加征301关税后,中国向世贸组织起诉,专家组明确裁决美国301关税违反世贸组织规则。
今年2月,中方在世贸组织就美国对华产品加征10%关税措施提起诉讼。这一次,中方决定追加起诉。
可以看到,美方罔顾世贸组织规则,在自身行为被裁定为非法的情况下,一意孤行、一错再错。
中方则坚定维护世贸组织规则,坚定维护自身正当合法权益。
中方坚定采取了行动,对未来也做好了准备。