文/羊城晚报全媒体记者 王沫依
视频/羊城晚报全媒体记者 赵翊辰
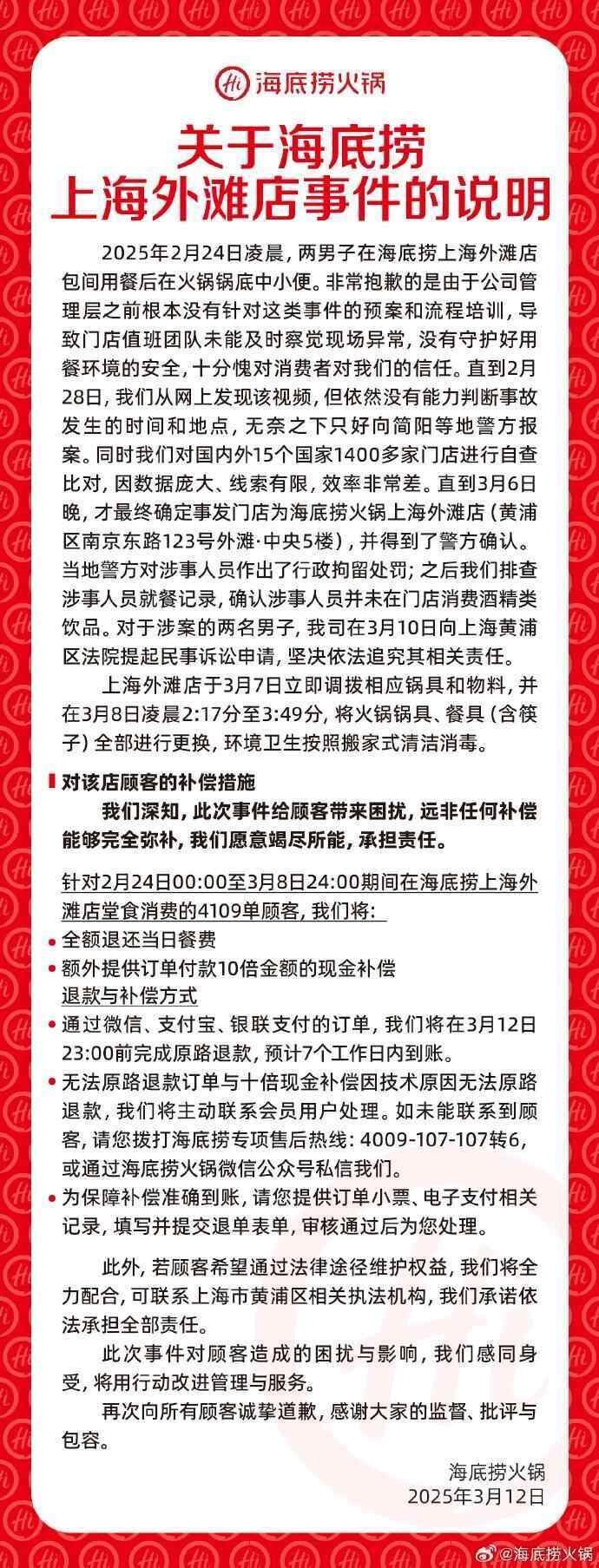
近日,男子在海底捞用餐后向火锅锅底小便一事引发关注。3月12日,海底捞发布声明称,涉事门店特定时段的消费者,将获得“全额退还餐费+额外十倍补偿”。
对此有网友提问,自己请客,是否需要将补偿款分给同行人员?“毕竟他们也有可能吃到被污染的火锅”。针对这一问题,羊城晚报记者咨询了浙江恒霁律师事务所律师卢琼。
“首先需要明确的是,顾客得到的是补偿,不是赔偿。”卢琼表示,赔偿通常是基于侵权行为导致的人身损害或财产损失,是对实际损失的一种填补性赔付;而海底捞此次的补偿行为,主要是从顾客体验、公司品牌等多维度考量,对顾客实施的现金补偿措施,其目的在于弥补顾客因该事件所遭受的不愉快经历等非物质性损失,性质上与常规赔偿存在显著差异。
海底捞发布的公告称,其额外给予的是订单付款10倍金额的现金补偿。卢琼分析:“从这一举措可以明确看出,该补偿并非针对某一特定个人的人身损害赔偿或财产损失赔偿,而是面向所有在特定时间段于该门店消费的顾客实施的整体性补偿,这意味着获得补偿的基础是特定时段的消费行为,而非个体的特殊受损情况。”
卢琼介绍,根据《中华人民共和国民法典》关于财产所有权、意思自治原则的相关规定,请客者作为订单的支付主体,凭借支付订单页面获取补偿。在没有明确表示将补偿费用分给同桌吃饭的人,或者未与同桌吃饭的人达成相关款项分配协议的情形下,请客者依据财产所有权的排他性原则,有权自主决定如何处置这笔补偿费用。“这是因为同桌吃饭的人并非直接与海底捞建立补偿法律关系的主体,未直接参与海底捞就补偿事宜的约定和实施过程。”
不过,这一原则并不适用于所有情况。卢琼表示,若同桌吃饭的人因该事件遭受直接的、额外的损失,比如因该事件生病就医等,且能够证明这种损失与海底捞本次事件存在因果关系,那么同桌吃饭的人便具备法律上的请求权基础,可以要求请客者或海底捞给予相应的赔偿或补偿。若请客者先行接受了补偿,在同桌吃饭者有合理损失诉求的情况下,请客者可能需要在合理范围内进行分担。
此前据媒体报道,一名男子在海底捞包间内站在桌上对着四宫格火锅排尿。3月8日,上海市公安局黄浦分局通报,警方已依法对涉事两名男子唐某、吴某作出行政拘留处罚。

3月12日,海底捞发布声明,表示事件发生地点为上海外滩店包间内,承认门店值班团队在守护用餐环境安全方面有疏忽,并表示两名涉事人员未在门店消费酒精类饮品,已向上海黄浦区法院提起民事诉讼申请。
同时,海底捞公布了补偿措施,针对2月24日00:00至3月8日24:00期间在上海外滩店堂食消费的4109单顾客,将在全额退还当日餐费的基础上额外提供订单付款10倍金额的现金补偿。目前,已有不少网友晒出退款到账记录。
