3月6日,有网友分享了多条视频,视频显示疑有男子站在桌子上向火锅小便。

3月8日,上海市公安局黄浦分局通报,3月6日,黄浦公安分局接辖区某火锅店报案称,网传“有人向火锅内小便”一事发生在该店内。经警方调查,今年2月24日凌晨,外省市来沪人员唐某(男、17岁)、吴某(男、17岁)等人进入该火锅店包间内用餐,唐某、吴某两人醉酒后分别站上餐台向火锅内小便,吴某还将拍摄的视频发布在网上。目前,警方已依法对唐某、吴某作出行政拘留处罚。

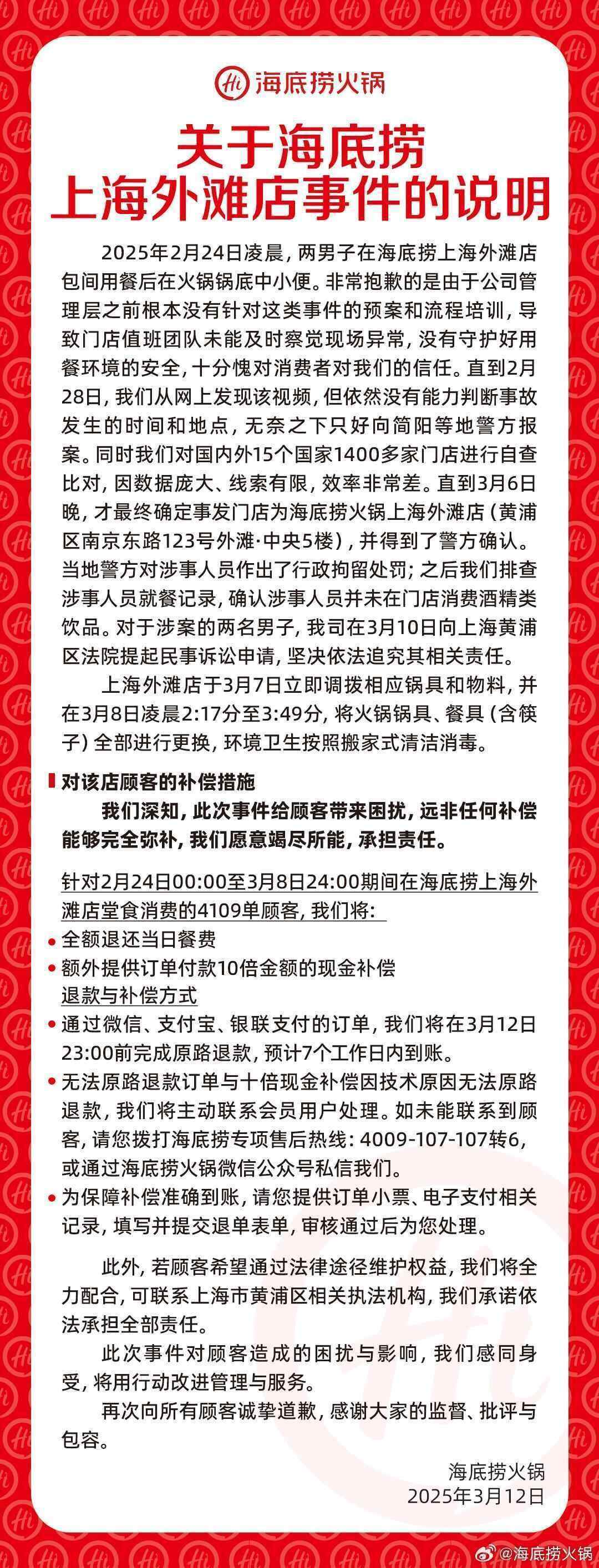
3月12日海底捞通报“上海男子火锅排尿”事件,海底捞决定十倍补偿2月24日至3月8日在海底捞外滩店消费的4109单顾客。

一些通过闲鱼黄牛“代订”的消费者,或难以拿到补偿。
3月13日,消费者刘先生(化名)向媒体反映,他2月27日在海底捞外滩店消费992元,是通过闲鱼黄牛8.7折代订。
海底捞发出补偿通知后,他联系黄牛,黄牛表示他已经提交银行卡信息,等待获取海底捞补偿。黄牛需要抽走20%补偿,“我这单补偿1万,黄牛要拿走2000元。”
刘先生认为,实际消费者是自己,补偿应该全额给到自己。刘先生前往海底捞外滩店寻求解决方案,海底捞查询后发现,刘先生这单还未赔付成功,便将其拦截,使用刘先生提供的银行卡信息打款。
刘先生能够成功拦截补偿也是巧合。
海底捞工作人员告诉刘先生,3月12日当天就已经补偿部分消费者,他们都是通过支付宝、微信支付。
刘先生这单,黄牛通过第三方平台下单,无法原路径返回,所以打款有延迟。目前海底捞方面已经登记了刘先生相关消费和银行卡信息,正在处理中。
(金羊网综合自海底捞账号、上海市公安局黄浦分局、极目新闻、正在新闻)