近日,网络流传截图称,申万期货年终奖分配存在巨大差距,“领导30万,员工1万”,引发员工公开质疑并维权。
1月9日,该公司相关负责人称,相关信息为不实信息,公司已报警处理,目前公安机关正在调查处理。

被指年终奖分配比例30∶1,引员工不满
据网友曝光信息,该公司因年终奖分配差异悬殊,“一级部门领导获30万元,普通员工仅1万元”,触发员工集体不满。有员工提出,要求“管理层必须给普通员工一个明确说法。请管理层立即公开本次年终奖完整核算规则,针对此分配争议给出合理解释与解决方案。”一员工称“在微信群公开维权后,被领导要求谈话”,并在直播谈话时被领导殴打,被诊断为损伤、面部挫伤,现已报警。

公司称信息不实已报警处理
就此,蓝鲸新闻记者联系到该事件的当事人许明(化名)。他声称事情起因源于申万期货2025年年终奖分配事宜,员工对年终奖分配存在质疑。他在初步跟其他同事沟通相关情况后,选择在公司群里进行质问。
其表示,申万期货的年终奖原本由季度预留20%绩效、四季度绩效及年终专项奖励三部分组成,公司往年均在12月31日发放当年年终奖。但2024年公司突然停发年终奖,仅于2025年2月补发9000元 “过节费”;2025年12月31日发放的年终奖,他仅拿到1万元,较2023年的5万元大幅缩水,且公司每年获评双A评级后发放的1万元专项奖励,2025年也未兑现。
不过,对于上图中提及的“一级部门领导与普通员工年终奖30:1”的这一比例,许明表示,该数据是他从相关部门同事处获悉,目前没有财务凭证等实质证据,需要进一步核实。“我跟公司领导交涉也是想给自己和其他同事讨个说法。”
据视频内容,公司总经理要求许明关闭直播遭拒,后两人有肢体接触。其表示,对于与公司领导冲突并受伤一事,他已经报警,警方现在已经立案。



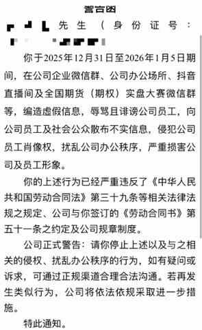
记者还获悉,许明已于1月5日起被公司停职,并收到了公司的警告函。警告函称,许明的行为涉嫌编造虚假信息,辱骂且诽谤公司员工,向公司员工及社会公众散布不实信息等。但许明对此并不认同。

就该事件,蓝鲸新闻记者向申万期货方面求证,公司方面回应称,“相关信息为不实信息,公司已报警处理,目前公安机关正在调查阶段。”
申银万国期货上半年营收、净利同步下降
公开资料显示,申银万国期货是上市公司申万宏源旗下申万宏源证券的控股子公司,持股比例近98%。公司成立于2007年12月,注册资本7.76亿元,在全国设有多家营业部。
从经营业绩看,申银万国期货近三年营收呈现增长态势:据Wind数据,2022年至2024年营业收入分别为23.74亿元、32.01亿元、47.19亿元,其中2023年、2024年的营收增速分别达到34.83%和47.44%。但同期净利润有所下滑,从2022年的3.22亿元降至2024年的2.73亿元。
值得注意的是,2025年上半年,申银万国期货仅录得2.97亿元的营收,同比下降85.48%,归母净利润录得1.01亿元,同比下降19.82%。
同期,2025年期货市场则整体表现火热。中国期货业协会2026年1月8日数据显示,2025年1月至12月,全国期货市场累计成交量为90.74亿手,累计成交额为766.25万亿元,同比分别增长17.4%和23.74%。
这一数据与员工感受到的“行业火热但收入下降”形成鲜明对比。近年来,证券行业经历大幅降薪,此前同样有金融机构年终奖延迟发放或缩水。社交媒体上,不少金融从业者留言表达类似困境:“行业下行加上政策打压,金融机构降薪已是大势所趋”。
随着金融行业薪酬改革深入推进,如何在控制薪酬差距的同时保持员工积极性,将是申银万国期货等金融机构需要面对的长期课题。
(羊城晚报•羊城派综合自红星新闻、蓝琼新闻、南都、海报新闻)