
羊城晚报全媒体记者 丰西西
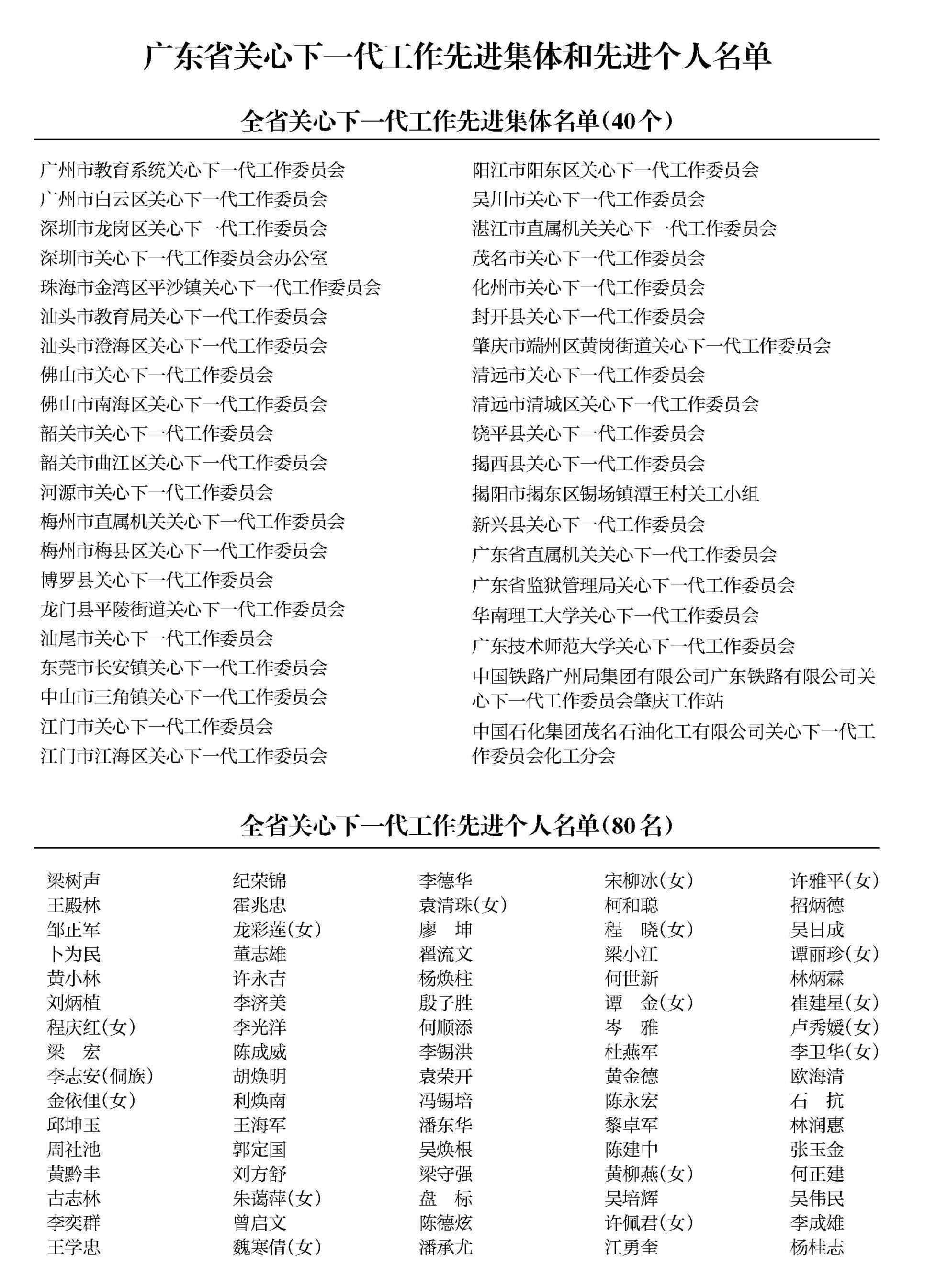
2025年12月31日,纪念广东省关工委成立25周年暨全省关心下一代工作表彰会议在广州召开。会上宣读了省关工委、省文明办关于表彰全省关心下一代工作先进集体和先进个人的决定。40个先进集体和80名先进个人获表彰。
会上,深圳市龙岗区关工委主任吕光华作为先进集体代表发言。他介绍,龙岗区拥有54.3万家企业、397.9万常住人口和近60万名在校学生。这片充满活力的热土,呈现出显著的多元融合特征,既是超8000家外资企业聚集的投资沃土,也是以65万外来青工和66万退休迁居人员等新市民为主体的安居家园,更是1.2万名港澳及外籍青少年交融成长的重要平台。在省、市两级关工委的指导下,龙岗区将服务外资企业、外来“五老”、外来青工、跨境青少年等“三外一跨”群体作为探索具有湾区特色、体现龙岗关心下一代工作新路径的关键抓手,努力构建服务湾区建设的关工委工作社会化新模式。截至目前,全区建立企业关工委514家,其中外资企业关工委59家,并通过45家园区关工委覆盖近200家外资企业。
韶关南雄市“夕阳红”志愿者服务总队队长李光洋作为先进个人代表发言。作为一名在教育领域耕耘数十载的园丁,李光洋已从事关心下一代工作16年,“育人”的初心始终不变。这些年,他带领宣讲团的“五老”同志一起进校园、进社区、进农村,讲红色故事、红色诗词、红色遗址等,近5年参与大大小小150多场宣讲,覆盖青少年逾20000人次。2025年3月,70岁的李光洋接任南雄市“夕阳红”志愿者服务总队队长。他带领“夕阳红”志愿者们深入社区办实事,奔赴基层一线解难题,成为南雄的一抹温暖亮色。
“不管我们多大年纪,只要心里装着孩子,装着家乡的未来,我们生命的夕阳就能化为满天霞光,温柔地照亮孩子们前行的路。”李光洋说。
今年是广东省关心下一代工作委员会成立25周年。此次受表彰的先进集体和先进个人,是全省各级关工委和广大“五老”的优秀代表。