文/羊城晚报全媒体记者 孙牧 通讯员 穗童宣
图/通讯员提供
元旦将至,广州市儿童公园将打破常规游园模式,通过一系列沉浸式、可互动、有温度的主题活动,化身为一座融合文化传承、自然探索与亲子共创的开放式乐园,不妨来感受充满惊奇与温暖的奇妙新年!
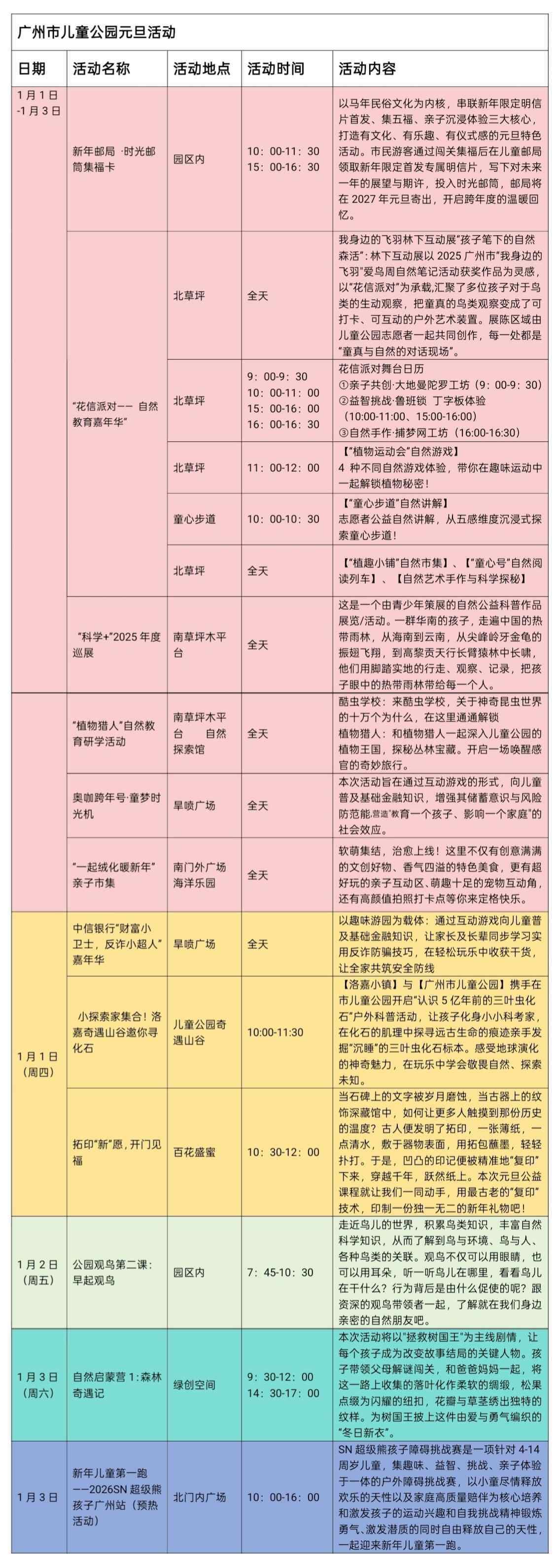
集福纳祥,与未来定下“时光之约”
元旦最具仪式感的体验,莫过于在公园与广州邮政联合呈现的“新年邮局·时光邮筒”。

该活动以即将到来的农历马年文化为线索,家长可带着孩子通过趣味任务收集“五福”,兑换一份2026新年首发限定明信片。届时,孩子们可以亲手写下对未来的寄语、对家人的感恩,或是一个天真烂漫的心愿。
而投入特别的“时光邮筒”后,这封承载着当下真挚情感的明信片,将在2027年元旦如期寄回寄件人手中。这是一份跨越时间的礼物,更是一场与未来自己的美好约定。

自然奇遇,在艺术与探索中打开全新视野
这个元旦,广州市儿童公园将“化身”大型的露天自然艺术馆。
漫步“花信派对”,由孩子与自然导师共同创作的落叶帐篷、贝母风铃、飞羽打卡墙等互动艺术装置散布林间;“自然观察笔记展”尽情展现孩子笔下的生动世界;而“‘科学+’年度巡展”则见证孩子们深入热带雨林完成的珍贵科学记录,从艺术与科学两个维度重新认识自然。

同时,亲子家庭还可以化身守护者与观察员——通过加入“森林奇遇记”,以家庭为单位解开自然谜题,为“树国王”编织独一无二的“冬日新衣”;或在“发现身边的鸟朋友”活动中,跟随导师学习观鸟技巧,聆听城市中的自然密语。

触摸时间,在传统技艺与远古探秘中穿梭
新年伊始,公园将传统文化体验化为可亲手触摸的元旦礼物。
在“拓印冰箱贴”活动中,孩子们可以亲手实践古老的拓印技术,制作一枚带着墨香与古韵的新年文创,让石碑上的纹样在指尖“复活”;走进洛嘉奇遇山谷,孩子们将获得一把打开地球记忆的“钥匙”,化身“小小考古学家”,手持地质锤,亲手挖掘5亿年前的三叶虫化石,直面地球上最古老的生命痕迹之一。
此外,孩子们还能在“植趣小铺”和自然手作工坊中体验植物拓染、昆虫观察,完成一场从地质纪元到身边生态的完整自然教育穿越。

绒化冬日,在温暖市集中收藏柔软欢笑
节日氛围离不开热闹与相聚。SN超级熊孩子障碍挑战赛,邀请亲子家庭一起开启“新年第一跑”。
南门外广场从即日起到1月3日,“一起绒化暖新年”亲子市集持续在线。整个市集仿佛被柔软的绒毛包裹,摊位变身童话小屋,搭配治愈系打卡点。

这里汇集了创意文创、特色小食、萌宠互动与手工体验,让孩子们在触摸温暖、品尝甜蜜、与可爱动物互动的过程中,收获最直观的快乐与惊喜,也为元旦假期增添一抹持续绽放的柔软亮色。
