12月7日,2025大湾区科学论坛开幕式在广州南沙举行。现场,12所港澳及其在粤办校高校共同签署《港澳高校深度融入大湾区国际科技创新中心建设共同倡议》(以下简称《倡议》)。
香港大学、香港中文大学、香港科技大学、香港理工大学、香港城市大学、香港浸会大学、香港中文大学(深圳)、香港科技大学(广州)、香港城市大学(东莞)、北师香港浸会大学、澳门大学、澳门科技大学共同发起《倡议》,助力粤港澳大湾区率先建成具有全球竞争力的开放创新生态。

12所高校共同签署《倡议》现场
《倡议》包括创新协调、开放共享、产业赋能、人才共育等内容,明确提出携手推进大湾区大型科学仪器共建共享,逐步开放共享各校的重大科研基础设施与大型科研仪器,积极引导科研人员使用大湾区大科学装置。在进一步促进创新要素高效便捷流动方面,《倡议》促请科研设备和样本在大湾区内跨境使用的流通程序,逐步实现科研数据在大湾区内合规跨境流动。
《倡议》还提出,积极探索“企业张榜,师生揭榜”“导师进校园,学生进企业”、校聘企用等联合培养模式,厚植大湾区科技创新人才底座。
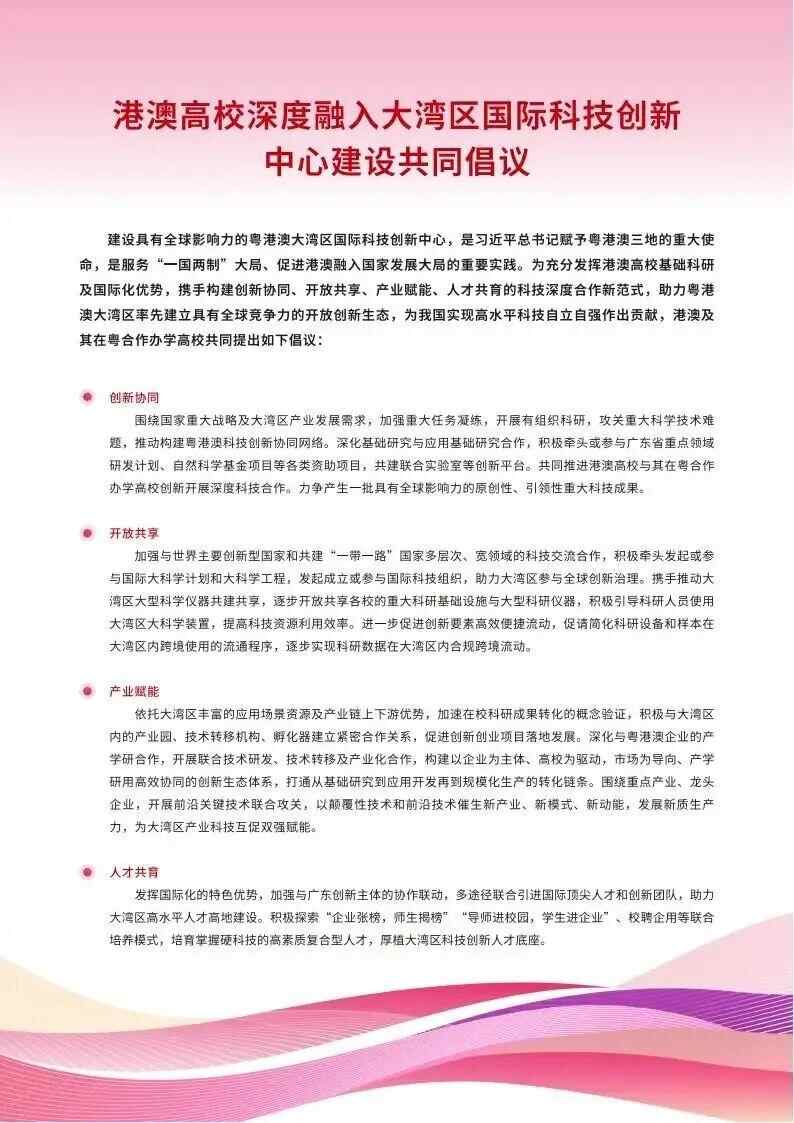
倡议全文

来源 | 羊城晚报、金羊网、羊城派
文字 | 黎秋玲、郭思琦、张小悦
图片 | 梁喻、邓鼎园