文、视频/羊城晚报全媒体记者 赵翊辰
近日,有网友发帖爆料称,一个名为“‘华夏杯’全国书法大赛”的书法比赛获奖名单疑似造假,其姓名及排列顺序均与数年前网络流传的“姓名大全”高度一致。网友质疑,赛事方获奖名单造假,目的是想骗取报名费。

上述网友发布的图片显示,该书法比赛公布的“成人组特等奖”“成人组一等奖”等奖项的获奖者姓名,与数年前网络流传的“姓名大全”高度相似,甚至连顺序也几乎一致。而“学生组特等奖”的获奖者姓名,则与“广州市花都区新华中学”微信公众号于2021年发布的文章《1994届初、高中学生花名册和毕业照》中1994级初一(1)班的姓名有部分重合。

羊城晚报记者检索发现,该赛事方已将相关征稿和公示推文删除,但其他书法类公众号于10月转载的比赛征稿信息显示,该比赛主办方为华夏大书法文化艺术研究院。
据企查查,华夏大书法文化艺术研究院执行事务合伙人为袁伟民,同时他也是涉事比赛的赛事组委会主任、评审费收款人。据悉,该比赛每件投稿作品收取30元评审费,并设有多个奖项,奖金合计2万余元。

12月4日下午,记者联系上主办方华夏大书法文化艺术研究院,其工作人员表示,院方正在退还所有的参评费用。对获奖名单造假的原因,该工作人员一开始声称不太清楚,后又给记者发送了一张手写道歉信,落款为该研究院负责人袁老师。
该工作人员称,“袁老师”即为袁伟民。道歉信中提到,因研究院破产,导致“华夏杯”比赛中断,所有参评费全部退还,作品整理好后退回。

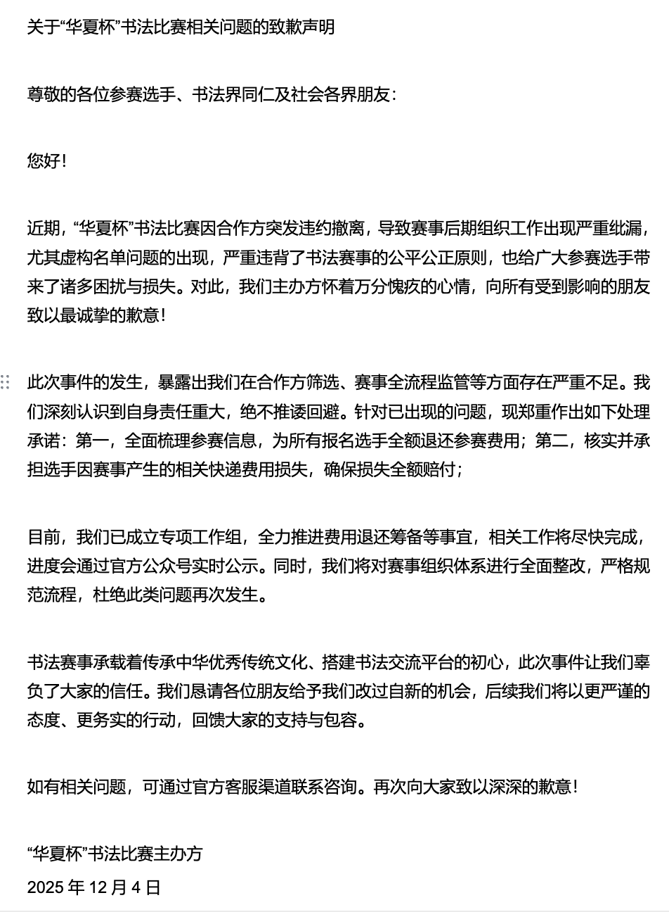
随后,该工作人员又给记者发送了《关于“华夏杯”书法比赛相关问题的致歉声明》,当中提到,书法比赛因合作方突发违约撤离,导致赛事后期组织工作出现严重纰漏,尤其虚构名单问题的出现,严重违背了书法赛事的公平公正原则,也给广大参赛选手带来了诸多困扰与损失。

声明承诺,将全面梳理参赛信息,为所有报名选手全额退还参赛费用;核实并承担选手因赛事产生的相关快递费用损失,确保损失全额赔付。
声明还表示,目前已成立专项工作组,全力推进费用退还筹备等事宜,相关工作将尽快完成,进度会通过官方公众号实时公示。同时,还将对赛事组织体系进行全面整改,严格规范流程,杜绝此类问题再次发生。
对于记者询问的“虚构名单”具体出处,该工作人员一直未给予回复。