文/羊城晚报全媒体记者 徐炜伦 通讯员 周亚君 陈思航 李旭坤 李想
图/羊城晚报全媒体记者 徐炜伦
11月20日,广州市白云区2025年“储云杯”创新创业大赛颁奖大会在广州白云国际会议中心国际会堂举行,白云区通过“颁奖+政策+产业+孵化”的多维联动模式,推进打造千亿级新型储能产业集群。

“储云杯”15强出炉,政策礼包重磅加持
白云区相关负责人指出,新型储能作为支撑新型电力系统的核心装备和实现“双碳”目标的关键要素,已成为培育能源领域新质生产力、提升区域核心竞争力的战略选择。白云区立足产业基础与区位优势,将新型储能产业纳入“6+6+X”现代化产业集群,此次“储云杯”大赛的举办与系列配套举措的落地,正是打通创新链、产业链、资金链、人才链的关键实践,未来将持续为各类创新主体提供最优环境、最强支持,推动创新成果在白云沃土结出丰硕成果,为打造千亿级产业集群奠定坚实基础。


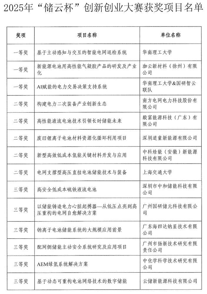
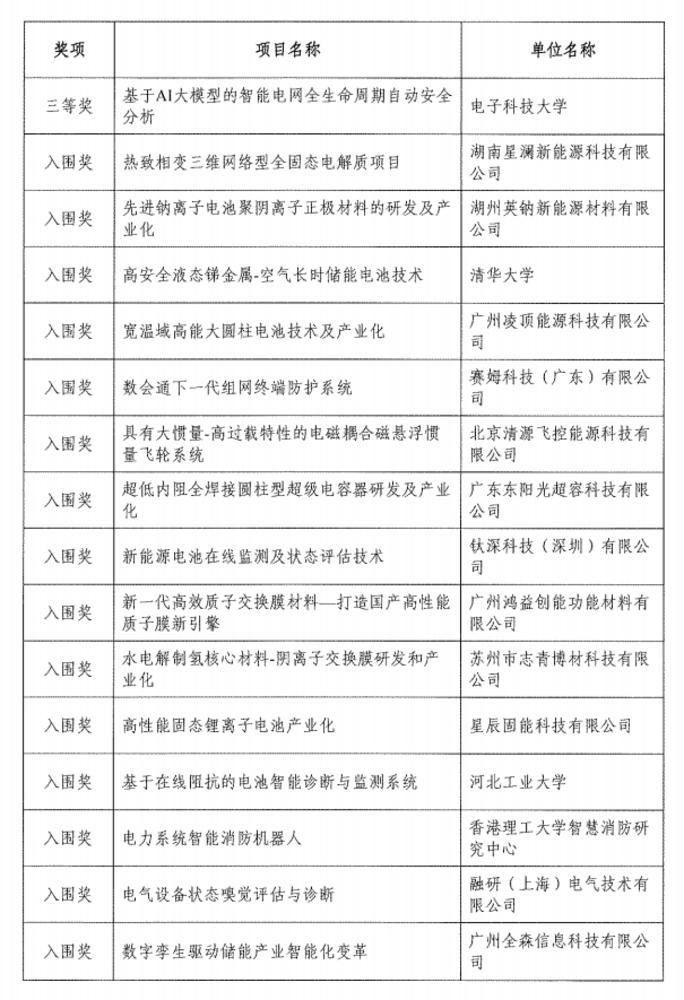
据悉,经过“3+1”分站赛(北京、西安、广州线下赛区+海外线上赛区)层层选拔,“储云杯”大赛从全球169支参赛队伍中脱颖而出的15支优秀团队分获一、二、三等奖。获奖项目涵盖锂电池储能、钠电池储能、氢能储能等多元技术路线,涉及电源侧、电网侧、用户侧等多个应用场景,展现出新型储能产业科技创新的蓬勃活力与广阔前景。


现场,白云区发展和改革局相关负责人详细解读最新印发的的《白云区促进新型储能产业高质量发展若干措施(试行)》,从制造业项目扶持、科技创新激励、试点示范奖励、“以赛聚能”招引、应用场景拓展、人才及资金保障等维度,系统介绍支持新型储能产业发展的“政策大礼包”,让在场企业与创业者深切感受到白云区招商引资、招才引智的诚意与力度。
首批项目入孵,创新成果从“实验室”走向“产业化”
大会同步举行了广州白云新型储能孵化器启动仪式、获奖项目入孵代表签约及新型储能产业人才顾问聘书颁发仪式。4个获奖优质项目正式签约入孵,首批15位行业专家获聘为产业发展顾问。
国家新型储能创新中心联席总裁高新华介绍:“我们在人和镇打造了白云新型储能特色产业园,园区初期规划1000亩,未来将扩展至3000多亩,最终达到约5000亩的规模。其中,占地约200亩的先行区已启动建设,计划总投资30亿元,今年已完成投资约8.5亿元,并获得了国家能源局、工信部、科技部等多个国家级项目的大力支持。”产业园将聚焦“新型储能”与“新型电力系统”双赛道发力,并配备国际化的检测认证服务,助力企业产品出海,同时将为企业提供从产品展示、应用场景到公共服务的全方位支持,确保其“落地即展示”。
作为重点打造的专业孵化平台,白云新型储能孵化器将依托“国有资本引导+市场化运作+政府支持”模式,为入驻项目提供从技术验证、中试转化到市场对接、融资服务的全链条支持,助力创新成果从“实验室”走向“产业化”。
“这次大会让我们既感受到了白云区发展新型储能产业的决心,也找到了扎根发展的信心。白云区拥有非常完整的产业布局和精准的政策扶持,这与我们项目在技术成果转化和产业化方面的需求高度契合,同时白云区拥有国家新型储能创新中心和白云电气集团等龙头企业,能为项目提供宝贵的技术支撑和丰富的应用场景。”珈云新材料(徐州)有限公司技术研发经理王天乐表示,团队计划将核心研发与生产基地落户白云,借助区域产业生态实现快速成长。
“目前最打动我的是白云区整个区域对发展储能产业的决心,以及由此形成的产业氛围。我们已经有意向在白云区落地,计划先将研发和部分市场合作放在这里,后期条件成熟后再逐步把电堆生产、系统集成等环节迁移过来。”毅富能源科技(广东)有限公司负责人张成介绍。

广东广新新兴产业投资私募基金管理有限公司总经理兰学会认为,白云区“以赛引才、以策留企、以孵促产”的全链条布局,为资本与项目的精准对接搭建了优质平台,未来将重点关注白云区储能领域优质项目,加大投资力度。
作为“十四五”规划收官之年的重要产业活动,本次“储云杯”颁奖大会的举办,构建起“赛事聚能、政策赋能、产业释能、孵化提能”的创新发展新格局。未来,白云区将以此次大会为契机,持续深化创新驱动发展战略,完善产业政策体系,强化核心技术攻关,优化营商环境,全力推动新型储能产业集群化、规模化、高质量发展。同时,将常态化举办“储云杯”创新创业大赛,打造高水平创新交流平台,吸引更多全球创新资源集聚。