文/羊城晚报全媒体记者 严艺文 通讯员 交通宣
图/通讯员提供
为配合十五运会赛会期间公安交管部门临时交通管理措施实施,广州市交通运输部门将加大对限行区域的地铁公交运输供给,全力保障赛会人员、观众及市民群众的出行。

11月9日(星期日)开幕式当天,广州地铁四号线黄村站及二十一号线天河公园至苏元站全天停止对外服务;四号线车陂站22时前停止对外服务,22时后恢复往南沙客运港方向的运营服务。二十一号线天河公园、苏元站停止对外服务期间,因车站部分出入口通道、站厅、站台等区域将实施围蔽,十一、十三号线天河公园站及六号线苏元站无法换乘二十一号线。
当天,需要前往广州科技教育城的乘客,可搭乘七号线至水西站换乘二十一号线前往,或搭乘十四号线至镇龙站换乘二十一号线前往;去往广州现代信息工程职业技术学院、私立华联学院、广东岭南现代技师学院(南校区)的乘客可搭乘至十三号线天河朱村站或七号线姬堂站转乘其他交通工具。
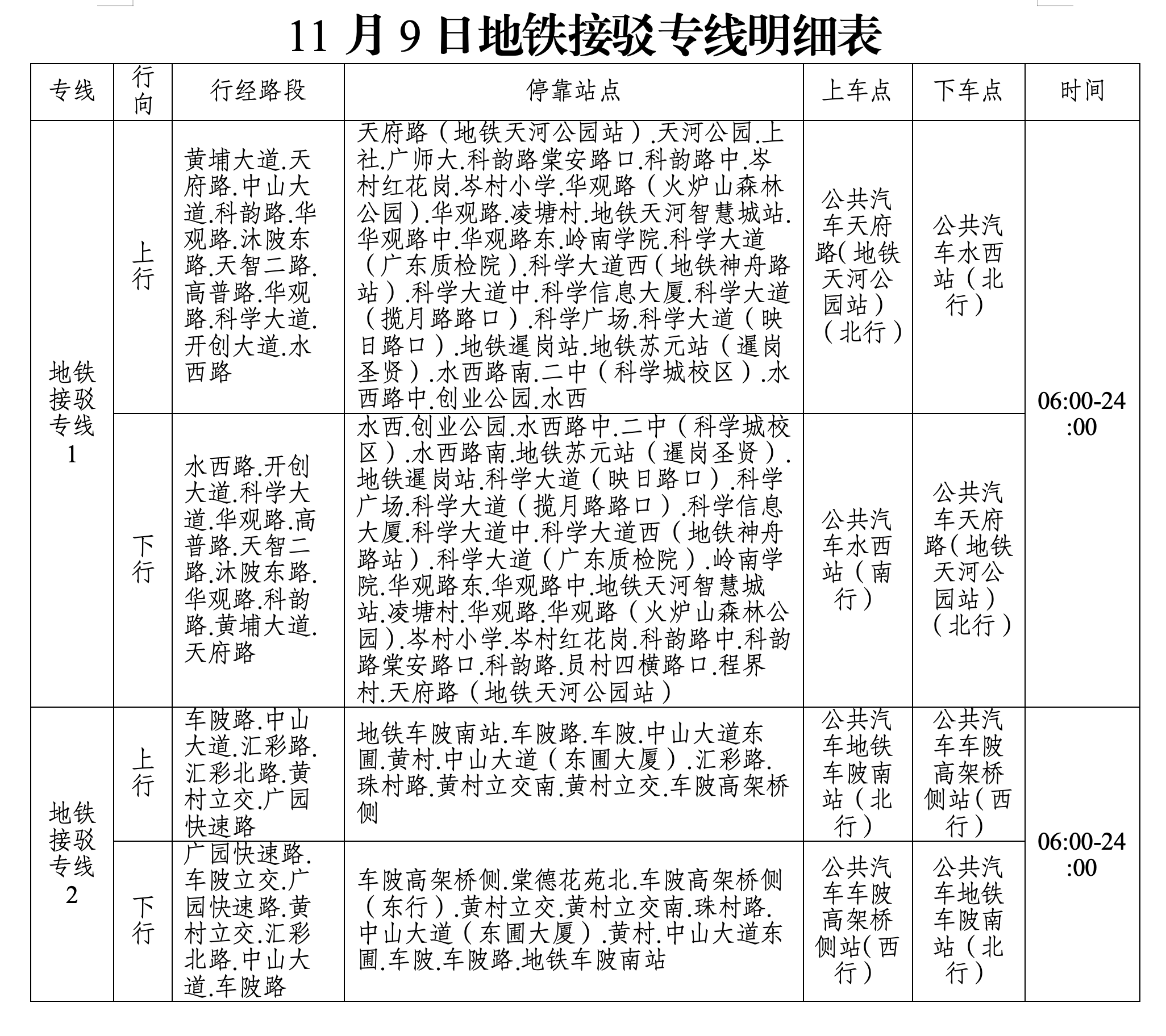
广州公交集团特别提醒,开幕式当天,针对地铁部分区段停运及交通管制情况,将开行2条地铁接驳专线。其中专线1线路为天府路(地铁天河公园站)⇌水西站;专线2线路为地铁车陂南站⇌车陂高架桥侧。运营时间为6:00- 24:00,发班间隔约5分钟。

同时,通过大站快车、短线的方式,对专线1灵活调度,着重提高市民到沿线重点客流需求点(如学校、考场等)的运输效率。具体如下:
(1)天府路(地铁天河公园站)发车
①逢半点开行大站快车〔仅停靠天府路(地铁天河公园站)、地铁天河智慧城站、科学大道西(地铁神舟路站)、地铁苏元站(暹岗圣贤)站、水西站〕
②穿插开行短线:
短线1:天府路(地铁天河公园站)-地铁天河智慧城站
短线2:科学大道西(地铁神舟路站)-水西站
(2)水西站发车:
①逢半点开行大站快车〔仅停靠水西站、地铁苏元站(暹岗圣贤)站、科学大道西(地铁神舟路站)、地铁天河智慧城站、天府路(地铁天河公园站)〕
②穿插开行短线:
短线1:水西站-科学大道西(地铁神舟路站)
短线2:地铁天河智慧城站-天府路(地铁天河公园站)
根据交通管制安排,将临时撤销地铁大观南路站、奥体南路站、奥林匹克中心西门(地铁黄村站)等25个公交站点,并对764、夜34、564等27条线路采取短线或绕行运作。
在实施交通管理措施期间,在天河、海珠、越秀、荔湾等限行区域,广州公交集团增加约15%的公交发班班次,并根据客流需求采取加密班次、空车切入、区间快车等灵活调度方式提升运能,大客流公交线路还预留有20%的后备应急运力,保障市民、观众的出行需求。
请乘客留意车厢及站台告示,可以使用“广州公交社区”微信小程序,通过自动定位或手动输入起终点,小程序智能推荐换乘少、无地铁的最优换乘方案。
出租车方面,广州公交集团将科学调度逾7000辆出租车,为广大市民提供24小时保障服务。特别在11月9日深夜至10日凌晨,将组织出租车在天河公园、苏元地铁站及奥体中心周边进行循环保障。具体如下:
11月9日21:30-24:00,在天河公园地铁站出口周边待客;11月9日21:30-24:00,在苏元地铁站出口周边待客;11月10日00:00-01:30,在广东奥林匹克体育中心周边待客。
此外,广州公交集团推出打车优惠,市民可通过“如约出行”微信小程序获取优惠信息。