文/羊城晚报全媒体记者 严艺文 通讯员 交通宣
十五运会即将开幕,10月31日,记者从广州市交通运输部门获悉,11月1日和11月9日开幕当天,广州地铁四号线和二十一号线部分站点停止对外服务。为有效疏解地铁停运区段的客流,在地铁部分区段停止对外服务期间,市交通运输部门将开行2条公交接驳专线。

11月1日(星期六,第三次演练当天)12时至运营结束、11月9日(星期日,开幕式当天)全天,四号线黄村站和二十一号线天河公园站至苏元站区段停止对外服务。
停止对外服务期间,十一号线和十三号线天河公园站、六号线苏元站将同步暂停与二十一号线的站内换乘服务。
11月9日(星期日,开幕式当天),四号线车陂站22时前停止对外服务,22时后恢复往南沙客运港方向的运营服务。
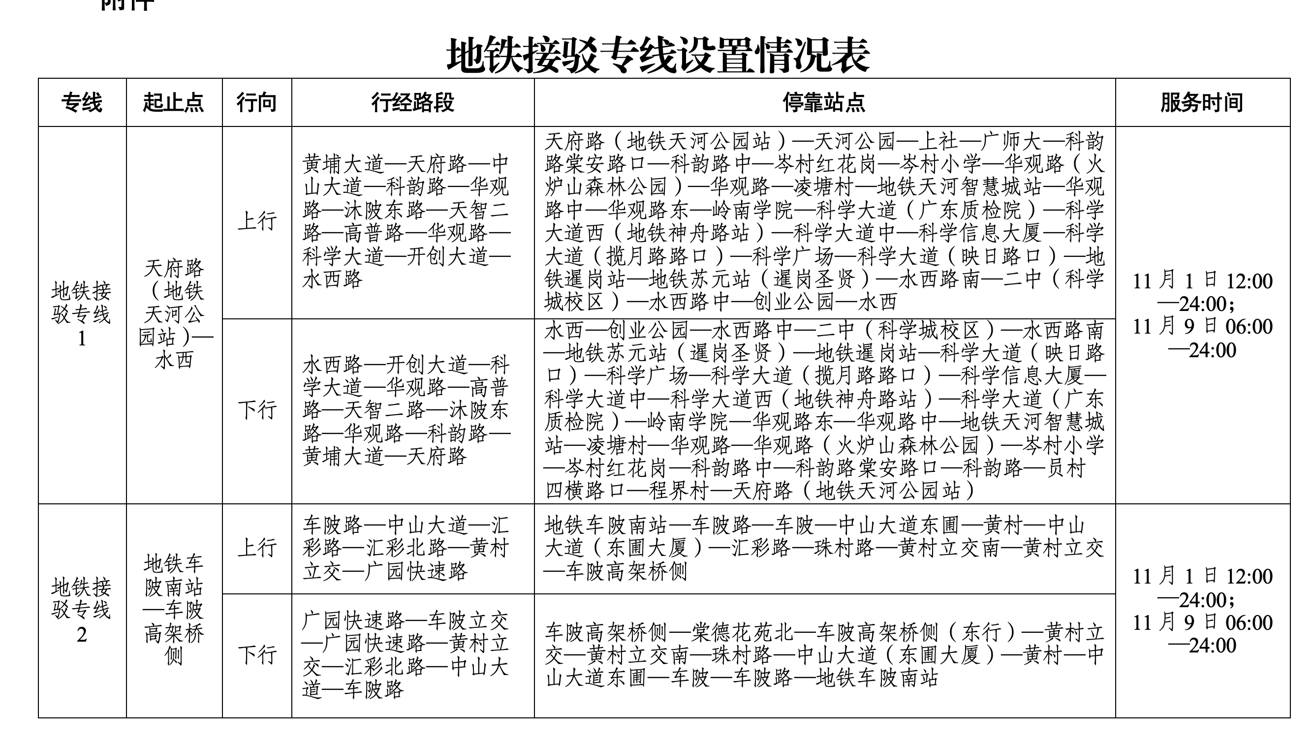
为有效疏解地铁停运区段的客流,在地铁部分区段停止对外服务期间,市交通运输部门将开行2条公交接驳专线。
其中,专线1由公共汽车天府路(地铁天河公园站)至公共汽车水西站(双向开行),途经天府路、中山大道、科韵路、华观路、科学大道等路段,并停靠沿途相关站点。
专线2由公共汽车地铁车陂南站至公共汽车车陂高架桥侧站(双向开行),途经车陂路、中山大道、汇彩路、汇彩北路、黄村立交、广园快速路等路段,并停靠沿途相关站点。
上述2条接驳专线开行时间为11月1日12:00至24:00、11月9日6:00至24:00。此外,广州市交通运输部门还将重点加密天河区及黄埔区科学城区域的常规公交发班班次,提升地面公交服务能力。
广州市交通运输部门温馨提醒,请广大市民提前规划出行安排,可以选择地铁四号线车陂南、大学城南站、二十一号线水西站、六号线萝岗站等未受影响或影响较小的邻近地铁站点进行绕行换乘,也可选用公交、出租车或网约车等其他交通方式出行。建议出行前通过“广州交通”微信公众号、地铁官方APP等渠道查询实时交通信息,预留充足的出行时间,以免耽误行程。