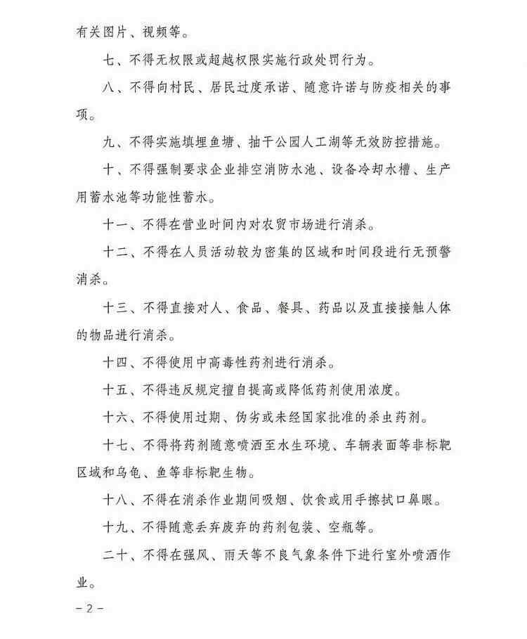
疫情防控进入关键阶段,江门市近期发布《关于防止和纠正疫情防控负面行为的提醒函》(江虫防指办函〔2025〕102号),以22个“不”的明确禁令划定防疫工作红线。据记者采访及相关信息梳理,这22条规定本质上是一份内部规范流程,核心针对基层工作人员及参与防控的组织方,通过明确操作注意事项,确保防控工作既符合群众利益,又遵循规范流程,推动疫情防控更加科学有序,助力早日实现全面清零目标。



此次发布的22条“负面清单”精准回应了前期防控中的突出问题,覆盖民生保障、执法规范、企业生产等关键维度。针对此前媒体曝光的灭蚊人员入户取走居民绿植、强制开锁等争议现象,函件明确禁止“非法进入居民家”“随意处理居民绿植”“非法处置他人财产”等行为,相关部门已对涉事行为开展上门致歉等整改工作。
在基层执法边界上,清单明确“不得无权限或超越权限实施行政处罚”“不得向村民、居民过度承诺”,从流程上防范权力滥用。针对市场主体,特别规定“不得强制要求所有企业开展高频次消杀”“不得以防控名义干预企业生产经营活动”,兼顾防疫需求与经济发展平衡。
这份内部规范的出台,恰逢江门疫情防控显现积极态势的关键节点。据“健康江门”公众号通报,10月19日全市新增基孔肯雅热确诊病例59例,为9月20日启动突发公共卫生事件三级应急响应以来的单日最低值,首次降至60例以下。参照佛山抗疫经验,若连续9天日新增低于50例,即可判定进入低水平散发状态,照此推算,江门有望在10月30日前后达成这一阶段性目标。
疫情防控成效的取得,离不开前期的扎实投入。据江门市人民政府公开信息,自9月20日启动突发公共卫生事件三级应急响应后,江门市属国资系统迅速行动,组建1130人的支援队伍,累计投入超1.5万人次,在30余个社区开展楼栋清理、垃圾清运、入户宣传等工作,期间清理私垦菜地8000平方米,清运垃圾超1200吨,从环境整治源头遏制蚊媒滋生,为疫情防控奠定基础。
当前,天气变化为疫情防控带来新挑战。据天气预报,10月20日至23日江门受冷空气影响,气温将从31℃骤降至25℃左右,最低温或达18℃,伴随降雨和大风。疾控部门提醒,蚊子可能向室内转移,基层防控人员需按规范加强室内灭蚊指导,同时气温下降将降低蚊虫活跃度,为防控工作创造有利条件。
羊城晚报记者采访江门市相关部门,工作人员表示,22条内部规范既是对基层防控工作的实操指引,也是对群众合法权益的保障承诺。下一步,江门将以清单为标尺开展基层培训与监督检查,在巩固现有成效的基础上,持续优化防控措施,让规范流程贯穿防疫全过程。
文|记者 彭纪宁