今年国庆中秋假期已落幕,当别人还沉浸在假期的回忆中时,四川凉山的小伙伴们已经在期盼下一个长假的到来!

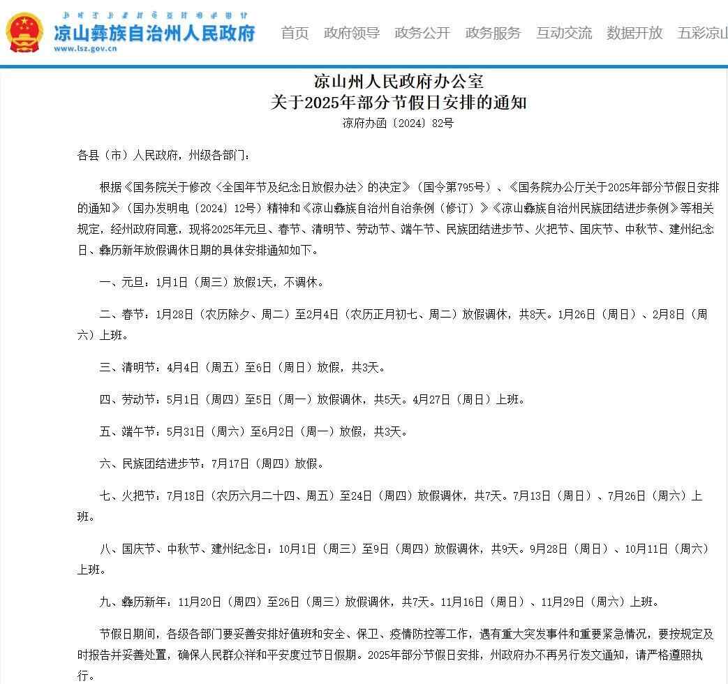
据凉山州人民政府办公室发布的关于2025年部分节假日安排的通知,11月20日-26日,放假调休7天。这专属的7天长假让网友直呼“酸了”:刚过完国庆,凉山朋友11月又有假,谁羡慕了我不说!
什么是彝历新年?
今天,在凉山广泛提起的彝历新年都是以11月20日为起点,但其实这个节日会在11月20日之前或之后开始,确切地说,凉山彝历新年的时间是公历11月中下旬至12月上旬。每个地区庆祝的时间和方式都有差别,时间的选择与传说有着关联。
回家,这是彝历新年开始的基础条件。每年的彝历新年前后,凉山各县市的火车站、汽车站都会将远离家乡一年的游子聚集在此,他们彼此间历经短暂的邂逅,便继续背上行囊,回归到自己的家乡或村庄,驿动一年的心在火塘边咕咕炖煮的羊肉汤冒热气的时候,才彻底卸下。
在家里,彝历新年庆祝的时间一般为三天。第一天叫“库诗”,家中的男子清洁祖宗灵位,洗刷祭祖用的餐具。彝族群众认为,新年的第一碗水最为圣洁,因此,女子的任务则落到了挑水之上。第二天叫“朵博”,主要是拜年、举行各种庆祝活动,比如摔跤、赛马等。第三天叫“阿普波机”,在这一天里需要祭送祖先。送走了祖先,人们带着美好的憧憬和对祖先们的依恋惜别之情,开始了崭新的一年。
三天之中,邻里之间会格外热闹,人们要相互奔走,串门拜年。走到哪里,酒杯就落在哪里,肉的香气顺着火塘从屋檐的缝隙里露出丝丝缕缕,以火堆和柴垛为中心的热闹不舍昼夜,欢歌笑语充斥在村庄的家家户户。三天的庆祝时间结束后,一家人就可以收拾好糖、酒等去拜年,一年一次的团聚以节日为媒得到实现。
2011年5月23日,彝历新年经国务院批准被列入第三批国家级非物质文化遗产名录。
(羊城晚报·羊城派综合自封面新闻、光明网、凉山政务)