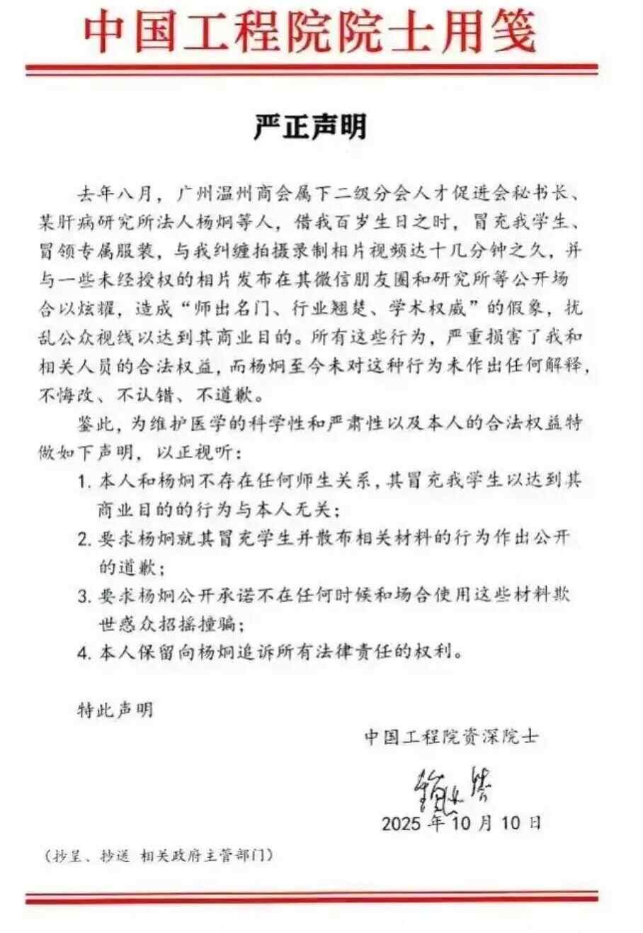
近日,我国解剖学泰斗钟世镇院士发布声明,指出在百岁生日庆典期间被冒充学生的杨炯等五人纠缠拍摄了大量的合影和视频,企图给公众造成“师出名门”假象。随后,事件当事人、广州温州商会发起人之一的杨炯对媒体辩称,系受邀请参加,发朋友圈本意是“表示敬意”,未拿相片牟利。
图源:南方都市报
目前,双方各执一词,大相径庭的描述让这场“合影纠纷”变成了一场“罗生门”。
细看双方陈述,确实存在不少需要拉直的“关键问号”。比如,院士办公室称杨炯等人试图通过工作人员带入场,遭拒绝后采取哄骗手段冒领了服装和纪念品;杨炯则称受邀参会,服装系邀请他的教授提供。又比如,院士办公室称杨炯等人事后将照片和视频置顶于朋友圈和执业场所公开展示;杨炯则称名下公司没有拿院士旗号牟利,活动后已删除朋友圈。这些目前“各说各话”的细节不搞清楚,“致敬”与“投机”之间可能就只有一纸之隔。
公众关注这场纠纷,是震惊于钟院士以百岁高龄亲自维权,更是怕“傍权威”的歪风侵蚀社会信任。这些年,从钟南山院士照片被用作产品宣传,到张伯礼院士遭虚假养生科普碰瓷,类似“傍权威”换取个人或商业的利益的事件屡见不鲜。尤其杨炯身后有肝病研究所和诊所,若合影被患者误读为“学术背书”,可能误导求医选择。这也是院士办公室声明里最忧心的:若这些照片视频被用于非法行医的宣传,将给公众信任造成极大的影响与危害。正因如此,查清事实不只是为双方辨清白,更是为守住公众对学术权威的信任底线。

图源:南方都市报
这场“罗生门”终究要靠证据破局。无论是双方主动公开佐证,还是相关部门介入核查,只有把“纠缠合影”“照片用途”这些细节捋清楚,把“关键问号”一个个拉直,才能守护好院士的学术清誉,也不让“恶意蹭名”的猜测继续发酵。
更重要的是,这起事件给所有人提了个醒:对权威的“致敬”不应体现在一张合影中,只有更多的人对“院士合影”保持清醒,才能避免让学术敬意沦为商业利益的工具。
来源 | 羊城晚报、羊城派、金羊网
文字 | 李妹妍