今年“十一”假期出行,你堵车了吗?一位来自深圳的刘先生担心出行堵车,提前驾车出发从深圳龙岗开往湖南郴州的仰天湖景区,没曾想平时只需5、6个小时的路程,这一趟却开了12个多小时。
刘先生9月30日下午3点左右从深圳出发,晚上8点左右在京港澳高速清远市佛冈县堵住,刘先生用随身携带的无人机航拍下了这一幕。现场画面显示,漆黑的夜里,堵车的长龙仿佛给大地铺上一条彩灯带,一眼望不到头。
刘先生告诉记者,此次出行目的地是湖南郴州的仰天湖景区。平时开车的话只需5到6个小时,而这次从9月30日的下午3点左右出发,一直到10月1日凌晨3点多才到达。网友纷纷在刘先生的社交平台评论:提前出发的你已经堵在路上了,聪明的你已经堵在路上了。有网友称:这是连接故乡与远方的桥。
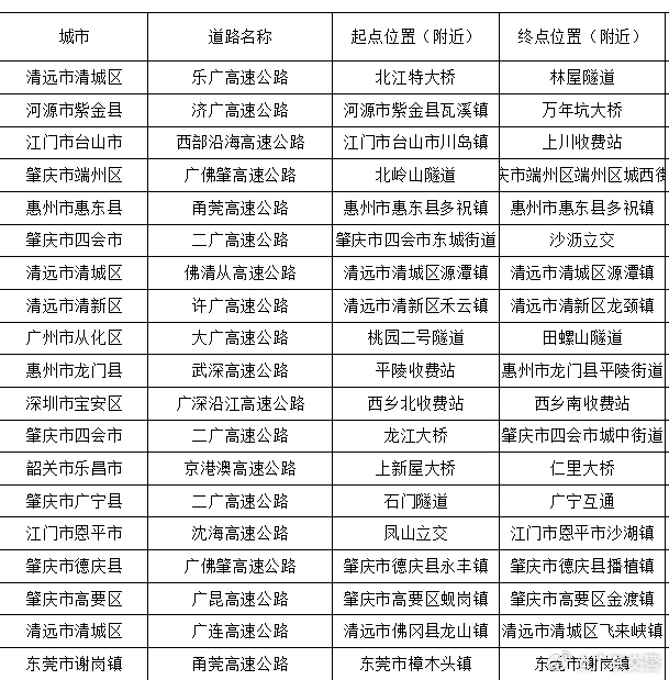
据广东交警最新消息,2025年10月01日15时00分全省高速通行缓慢长度超过5公里,时间超过30分钟的点段共19个,在河源市(1)、江门市(2)、韶关市(1)、惠州市(2)、清远市(4)、东莞市(1)、深圳市(1)、肇庆市(6)、广州市(1)。

(羊城晚报·羊城派综合自潇湘晨报、@广东交警)