9月22日,广东省招生委员会宣布,广东2026年普通高校招生统一考试(以下简称“高考”)报名工作将于2025年11月1日至10日进行。考生报名包含系统注册、网上报名和确认报名共3个步骤,其中系统注册和网上报名的时间为11月1日至10日,确认报名时间为11月6日至10日。

报名点一般设置于高中阶段学校和市县招生考试机构,不得在校外培训机构设置报名点。往届考生及其他社会考生应到市县招生考试机构指定的社会报名点进行高考报名。各高中阶段学校和有五年一贯制审核任务的高职院校应根据当地招生考试机构的统一部署做好报名点设置工作。
需要注意的是,具有广东户籍的应、往届毕业生,如户籍迁入时间或学籍(学历)未达到广东普通高考报名条件的,可以在广东报名参加普通高考,但只能参加高职院校(专科)批次录取,不能参加本科批次录取。学制少于三年的高中阶段学校毕业生,其初中毕业时间到高考当年8月31日不满3年的,可以在广东报名参加普通高考,但只能参加高职院校(专科)批次录取,不能参加本科批次录取。此外,考生不得在广东和其他省份同时参加2026年普通高考报名。
广东省招生委员会强调,要严格审核学籍和实际就读情况;要严格审核户籍由外省迁入广东的考生资格,严防“高考移民”;要严格审核随迁子女报考资格;要严格审核考生毕业生身份;要严格审核考生加分和优先录取资格。除报考高校少年班、数学英才班、数学领军计划、物理攀登计划、物理学科卓越人才培养计划等教育部批准的类型外,严禁非应届毕业班在校学生报考。

广东省招生委员会提醒,考生信息是考生考试、填报志愿、投档录取、入学报到、电子注册、学籍管理、学历证书办理的重要依据。考生信息错漏可能导致考生无法正常考试、无法填报志愿、无法在教育部备案,毕业时无法获得毕业证书等问题。
来源 |羊城晚报、金羊网、羊城派
记者 | 孙唯
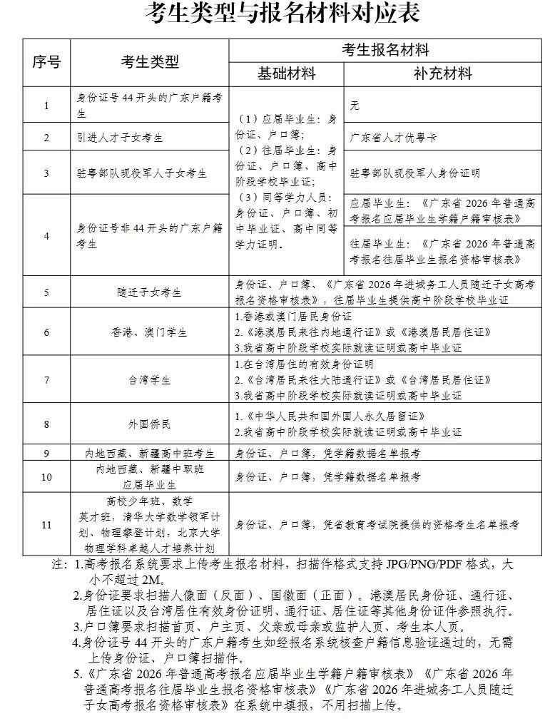
图表 | 广东省教育考试院