由广州市住房和城乡建设局主办、市城市更新协会协办的广州市城中村改造综合设计方案竞赛(以下简称“设计竞赛”)结果出炉。
广州市住建局方面介绍,竞赛自2月份启动以来,共计60多家国际国内知名设计单位参与市区两级竞赛,包括SOM设计事务所、德国ISA意厦国际设计集团、墨菲西斯建筑事务所、中国建筑上海设计研究院有限公司、深圳市建筑设计研究总院有限公司及本地多家知名设计公司。各参赛单位在文化传承、绿色低碳、智慧运营等方面紧密结合规划引领、技术创新和民生需求,创新产学研融合新模式,为城中村改造提供了优质范本。
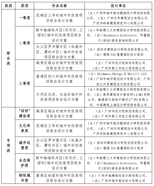
经过专业评审,最终评选出6个“综合类”奖项和5个“专项类”奖项,详见下表。

竞赛成果展示——
(一)花都区三华村项目方案。
方案按“活化为主、拆整结合”更新模式,原址保护80余处历史文化资源,以绣花功夫点状更新68栋影响古村风貌建筑,复原30亩历史风水塘,重塑“金带环绕”“蟹游于水”的千年古村风貌。结合空铁枢纽发展文化旅游、研学教育、创意设计等功能,营建广府文化活态博物馆,打造湾区微度假目的地。

(二)新中轴海珠片区(东风、三滘村)项目方案。
规划以“世界城央水岸先锋、岭南人文社区典范、花城时尚科技标杆”为愿景,构建文化、数字、绿色经济三轮驱动的特色产业体系。同时,打破海珠湖公园边界,形成全域蓝绿生境,并以一塔镇领三涌、一湾焕活湖岸,打造环湖五瓣簇心的生态空间结构。

(三)白云区罗冲围片区(松溪片区、潭村片区)项目方案。
方案最大化利用场地的枢纽、生态、人文等资源,叠加产业空间功能,延伸城市功能复合性,并设计可弹性适配时尚全生态发展需求的模块化办公产品,为整租运营提供多元空间支撑,提供稳定的收入来源,以及更好地适应市场需求。

(四)越秀区瑶台村项目方案。
项目以“无界彩链·自在瑶台”为核心理念,构建城市级“未来多彩共享带”以激活社区活力、引领产业升级;践行“四好引领,匠心筑城”目标,将“四好”建设要求深度融入项目肌理,致力于打造宜居宜业的好房子、好社区。

(五)荔湾区坑口村项目方案。
坑口村城中村改造项目依托广佛交汇的区位优势,通过旧村、旧厂、旧城的更新,将历史遗产和在地文化融入社区愿景,打造融合水秀公园城、旧村新生机、总部消费极和花城新客厅的乐创聚龙湾,宜居新坑口。

(六)天河区元岗、长湴村项目方案。
方案从城中村既有肌理出发,通过环五山创新策源区空间系统提质增效,以“筑心-立环-通廊-联网-布产”的城市设计策略,托举创新核心,串联多元场域,打通转化路径,缝合公共生态,激活人城产研共同迸发的创造力。

(七)番禺区柏堂村项目方案。
规划以田园、河涌、湿地等生态要素为基础,传承岭南水乡洲岛基因,通过江湾田园生态洼地、滨水调蓄绿廊、海绵公园、组团雨水花园等四级设施构建弹性海绵生态系统;在社区建设、建筑设计、管网布局中运用生态手段,构建绿色低碳智慧科技新场景。

市住建局相关负责人表示,城中村改造是重大民生工程、发展工程和治理工程,是改善民生、扩大内需、推动城市高质量发展的一项重要举措。本次竞赛成果将为广州探索“留、改、拆”并举的改造新模式提供重要参考。
文、图 | 记者 陈玉霞 通讯员 祝健轩