9月9日,有网友反映,江西赣州定南县早高峰时段天天有大量老人为了听免费课和领免费东西跟学生“抢公交”,导致每天都有不少学生挤不上公交车而迟到。当地公交司机介绍,早上不少老年乘客去免费做一种理疗,人数预计有五六百,因此出现了老人和学生一起“挤公交”的情况。
9月11日,定南县交通运输局表示,已在当地官方账号发出倡议,号召成年乘客错峰出行,让出每日7:00-7:30时段,将有限的公交资源优先让予学子。
一段网友上传的视频显示,大量乘客正在上公交车,车厢内已经满是人,但前车门处仍有不少乘客未能上车。这些乘客中,主要是背着书包的学生和老人。视频中有女子声音传出:“这些老人在和小孩子挤公交,这些孩子都要上课的,时间都不够,等下一趟就要迟到了。”

网友上传的视频显示有不少学生和老人一起“挤公交”。(视频截图)
9月11日,记者联系到了定南县城市公共交通有限公司,工作人员介绍,定南县城内目前共有四条公交线路,每条线路上都有学校,其中G2线路上有三所学校,围绕该县的主干街道运行,因此早高峰学生和居民较多。每天早上7时许,公交车准备发车,预计间隔10到15分钟一趟,在线路对向各自有5班车发出。视频中出现的老人和小孩“抢公交”的情况就是发生在城内公交G2线上,这种情况已经有一段时间了。这名工作人员还称,目前,定南县城市公共交通有限公司主要针对年龄65周岁以上老人办理老年卡,持老年卡乘客乘坐公交车免费。除此之外,还有普通卡、学生卡,其中学生卡实行六折优惠。
G2线公交司机方师傅介绍,早上乘坐该条线路的不少老年乘客是去免费做一种理疗,人数预计有五六百。这个时间段也是学生上学的时间,所以才出现了老人和学生一起“挤公交”的情况。

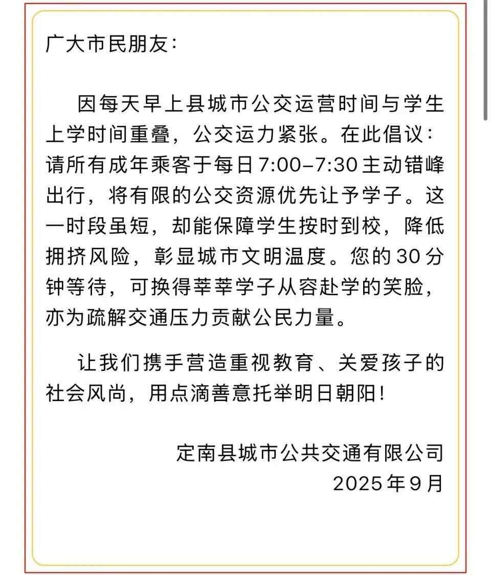
定南公交发出的倡议书。(来源:“定南发布”公众号)
随后,记者联系了定南县交通运输局,该局工作人员表示,9月10日,该县公交公司面向全县发出了倡议书,倡议所有成年乘客错峰出行,让出每日7:00-7:30时段,将有限的公交资源优先让予学子。
针对有网友建议的老年卡限时使用,该局工作人员回应称目前无法实现。记者注意到,9月10日,公众号“定南发布”发出“请为上学的孩子让行!”的推文,落款单位是定南县城市公共交通有限公司。
定南县城市公共交通有限公司工作人员和方师傅均向记者表示,今后,司机们会在现场优先保障学生先上车,全力维护好现场秩序。
来源 |红星新闻、纵览新闻