8月28日,位于北京市顺义区的一商品房,在阿里资产拍卖平台迎来第二次司法拍卖。该商品房的原房主在家中跳楼身亡,房屋评估价为256.4万元,第一次拍卖的起拍价为179.5万元,因无人报名而流拍。此次是第二次拍卖,起拍价为143.6万元,比上一次降低了近36万元。此次拍卖有2人报名参与竞拍,经过4轮出价,3次延时,最终以1457000元落槌。
拍卖页面显示,该商品房位于北京市顺义区某小区6层,建筑面积132.2平方米。该房屋的评估价为256.4万元,第一次拍卖是在2025年6月,起拍价为179.5万元,因无人报名参加拍卖最终流拍。此次是第二次拍卖,起拍价降至143.6万元。报名参加拍卖,需缴纳14万元保证金,增价幅度为0.7万元。
页面以显著红字做出瑕疵说明:原房主从屋内跳楼后当场死亡,由救护车拉走,未再回到屋内,继承人表示房屋已空置,配合腾退。交付时以现状为准,图片仅供参考,拍卖标的仅限房屋,不包括室内设施、物品等,若有物品可能存在后续处理问题。
这起拍卖有2人报名参与竞拍,经过4轮出价,3次延时,最终以1457000元落槌。此次拍卖吸引400多人设置提醒,有1.1万余次围观。
此前报道
8月26日,记者从阿里资产拍卖平台上获悉,位于北京顺义区一商品房原房主从屋内跳楼后当场死亡。

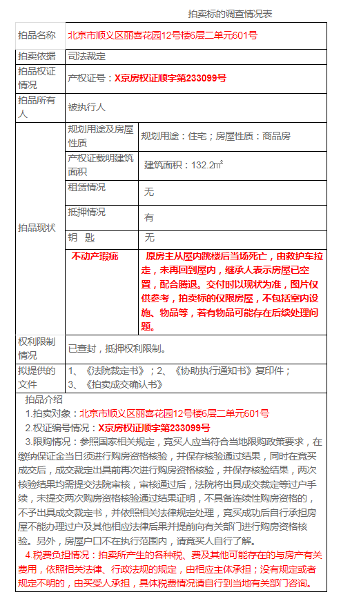
据拍卖网站公开信息,房产位于北京市顺义区丽喜花园12号楼6层二单元601号。该房屋将于8月28日上午10点迎来第二次司法拍卖。
拍卖页面显示,该商品房建筑面积132.2平方米,房屋评估价为256.4万元。
第一次拍卖的起拍价为179.5万元,因无人报名而流拍。此次是第二次拍卖,起拍价为143.6万元,比上一次降低了近36万元。

页面以显著红字作出瑕疵说明:原房主从屋内跳楼后当场死亡,由救护车拉走,未再回到屋内,继承人表示房屋已空置,配合腾退。交付时以现状为准,图片仅供参考,拍卖标的仅限房屋,不包括室内设施、物品等,若有物品可能存在后续处理问题。
报名参加拍卖,需缴纳14万元保证金,增价幅度为0.7万元。
截至今日(27日)上午10时许,该房产拍卖信息显示0人报名,但有154人设置提醒,围观人数超过4000次。

对此,网友表示,备注很清楚,能接受就拍。





此类房流拍率高、折扣大
据红星新闻今年6月报道,类似的“凶宅”在法拍平台并不少见,此前也有过多起拍卖被媒体关注,成交价大多在市场价的半价到七折之间。
今年6月,浙江杭州一“凶宅”在法拍平台成交,建筑面积200.73㎡,评估价222.79万元,起拍价125万元。经过二次拍卖的14次出价,以160万元成交,相当于评估价的72%。法拍页面信息“标的物介绍”显示:经调查,该房产于2015年有人跳楼自杀。

盈科律师事务所上海房地产法律事务部主任郭韧告诉记者,法律上并没有“凶宅”这一概念,一般在房屋内发生过非自然死亡会被认为是“凶宅”。
此外,梳理已经结束的“凶宅”拍卖,记者发现,这类房产流拍率较高,折扣力度较大。近四起成交中,最低成交价为评估价的56%,最高为70%。同时,不拘房产,若拍卖车辆发生过交通事故致人死亡,拍卖时也会专门标注。
多名房产中介告诉记者,在房屋交易中会要求卖家承诺房屋内未发生过非正常死亡,并在合同中约定如有隐瞒承担违约责任。
(金羊网综合南方都市报、现代快报、红星新闻)