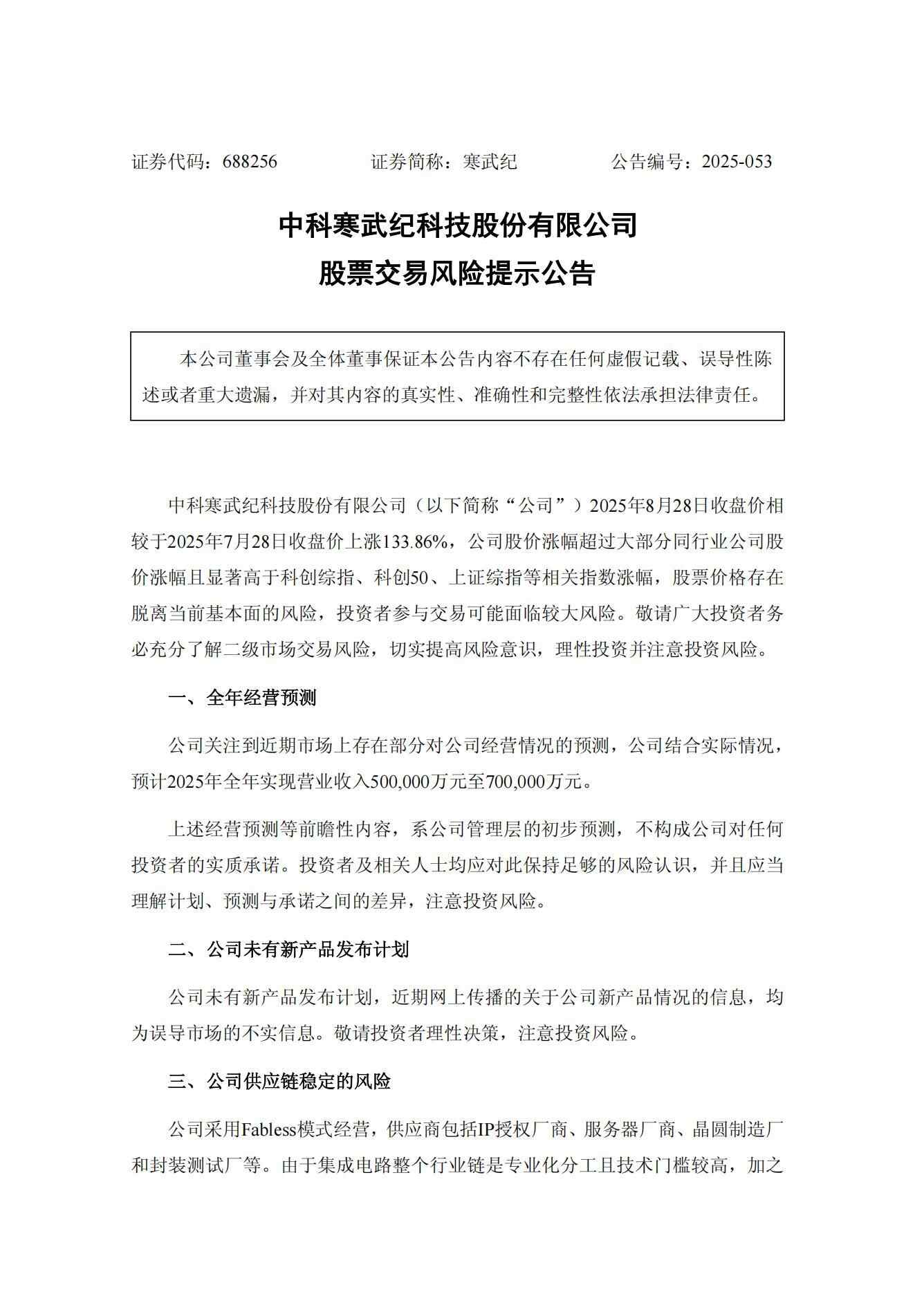
8月28日晚间,寒武纪(688256.SH)发布股票交易风险提示公告称,公司8月28日收盘价相较于7月28日收盘价上涨133.86%,公司股价涨幅超过大部分同行业公司股价涨幅且显著高于科创综指、科创50、上证综指等相关指数涨幅,股票价格存在脱离当前基本面的风险,投资者参与交易可能面临较大风险。
寒武纪称,公司关注到近期市场上存在部分对公司经营情况的预测,公司结合实际情况,预计2025年全年实现营业收入50亿元至70亿元。不过,上述经营预测是该公司管理层的初步预测,不构成公司对任何投资者的实质承诺。
此外,寒武纪称,公司未有新产品发布计划,近期网上传播的关于公司新产品情况的信息,均为误导市场的不实信息。针对供应链稳定方面的风险,寒武纪称,公司采用Fabless模式经营,供应商包括IP授权厂商、服务器厂商、晶圆制造厂和封装测试厂等。由于集成电路整个行业链是专业化分工且技术门槛较高,加之公司及部分子公司已被列入“实体清单”,将对公司供应链的稳定造成一定风险,可能对公司经营业绩产生不利影响。

8月28日上午,寒武纪一度涨超6%,盘中股价再次超越贵州茅台。8月27日,寒武纪盘中拉涨近10%,最高股价达到1464.98元/股,首次一度超越贵州茅台,成为A股“新股王”。
截至8月28日收盘,寒武纪股价上涨15.73%,报1587.91元/股。公告称,根据中证指数有限公司发布的数据,公司最新滚动市盈率为5117.75倍,市净率为113.98倍,公司所处的软件和信息技术服务业最新滚动市盈率为88.97倍,市净率为5.95倍,公司滚动市盈率、市净率显著高于行业水平。
文 | 记者 范晗越
图 | 寒武纪股票交易风险提示公告