前不久,因户籍所在地派出所要建档,席志丽才知道她仍有犯罪记录。席志丽曾被当地称为“扫黑除恶专项斗争”开展以来,黑龙江省黑河市爱辉区法院宣判的“首起恶势力犯罪团伙”成员。2022年1月,该案13名被告人全员被改判无罪。


日前,席志丽的儿子梁金龙告诉澎湃新闻,除席志丽外,其余多人的犯罪记录也未删除。他先后向澎湃新闻提供了席志丽、梁成龙、辛洪波、刘百成、梁淑玲等人的“不予出具无犯罪记录证明通知书”,“还有好几个人联系不上,还有的人不会用政务小程序开这个通知”。
其中,辛洪波、刘百成、梁淑玲从黑龙江政务小程序“龙易办”得到的“不予出具犯罪记录证明通知书”上只写着“因有犯罪记录,不予出具无犯罪记录证明”。席志丽和梁成龙的“不予出具犯罪记录证明通知书”则记载着具体“犯罪记录”。席志丽的犯罪记录是“黑河市爱辉区法院判处该人有期徒刑5年6个月”,梁成龙的犯罪记录是“2018年11月7日,因非法拘禁罪被黑河市爱辉区法院判处有期徒刑11年6个月”。
事实上,席志丽、梁成龙的“犯罪记录”内容是一审判决内容,在之后的重审一审、重审二审判决中,二人刑期都发生了变化。至2022年,该案全部被告人均被改判无罪,至今已有三年多。
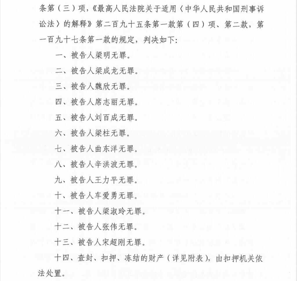
这个“恶势力犯罪团伙”以黑河市五龙建筑工程有限公司(简称五龙公司)法定代表人梁明为首。其余“成员”为梁成龙、魏欣、席志丽、刘百成、梁柱、曲东洋、辛洪波、王力平、车爱勇、梁淑玲、张伟、宋超刚。
2018年5月8日,梁明因涉嫌非法拘禁罪被刑拘。此后,梁明的多名亲属、员工等作为恶势力团伙成员先后到案。该团伙成员被指控犯非法拘禁罪、强迫交易罪、破坏生产经营罪、敲诈勒索罪、虚假诉讼罪、伪造事业单位印章罪等。
2018年11月,黑河市爱辉区法院作出一审判决,梁明等13名被告人全部被判有罪。
其中,席志丽被判犯虚假诉讼罪,判处有期徒刑5年6个月,并处罚金150万元;梁成龙被判犯敲诈勒索罪、非法拘禁罪、破坏生产经营罪、虚假诉讼罪,合并执行有期徒刑11年6个月,并处罚金310万元;辛洪波被判犯非法拘禁罪,判处有期徒刑1年8个月;刘百成被判犯非法拘禁罪、破坏生产经营罪,合并执行有期徒刑2年8个月;梁淑玲被判犯破坏生产经营罪,判处有期徒刑2年8个月。
一审后,众被告人上诉后,该案被发回重审。爱辉区法院于2020年9月24日作出重审一审判决,席志丽被判犯虚假诉讼罪,判处有期徒刑五年,并处罚金150万元;梁成龙被判犯敲诈勒索罪、非法拘禁罪、破坏生产经营罪、伪造事业单位公章罪,合并执行有期徒刑9年8个月,并处罚金100万元;辛洪波被判犯非法拘禁罪,判处有期徒刑1年7个月;刘百成被判犯非法拘禁罪、破坏生产经营罪,合并执行有期徒刑2年7个月;梁淑玲被判犯破坏生产经营罪,判处有期徒刑2年7个月。
较一审判决,上述5人刑期均有所减少,但他们仍选择上诉。2020年12月17日,黑河中院作出终审判决。
席志丽刑期减为3年6个月,罚金降为30万元;梁成龙的刑期仍为9年8个月,罚金降为40万元;辛洪波、刘百成、梁淑玲罪名刑期未变。
经梁明等人申诉后,2021年8月24日,黑龙江高院作出再审决定书,指令大庆中院对本案进行再审。之后,大庆中院又指令大庆市龙凤区法院审理本案。
2022年1月26日,龙凤区法院作出刑事附带民事判决书,改判本案13名被告人无罪。此后,13人先后获得国家赔偿。

龙凤区法院判决书显示,至2022年1月,席志丽、梁成龙、辛洪波、刘百成、梁淑玲,除卷入“梁明恶势力案”外,均无其他刑事犯罪前科。梁金龙告诉澎湃新闻,既然“梁明恶势力案”已经被判无罪了,这几个人这几年也没有任何犯罪,说明涉及的这些人都没有犯罪前科;希望有关部门尽快协调处理好他们的犯罪记录这件事。