8月24日,话题词“王艳富豪丈夫已被限消”冲上微博热搜高位,引发热议。


近日,《还珠格格》中“晴格格”扮演者王艳 在个人账号,开启今年以来第二场直播带货。数据显示,今年王艳两场直播带货,总计销售额超3000万元。
此前,王艳因直播带货引发争议,网友称其“隐形炫富”且选品价格偏高。王艳8月20日发视频回应,给大家带来的不好感受深表歉意,并表示会认真倾听各种声音和意见。
曾被曝家住亿元豪宅
在家可俯瞰故宫
公开资料显示,王艳,曾因饰演《还珠格格》中的晴格格、《武林外史》中的白飞飞等经典角色红极一时,是不少90后的童年女神。

据报道,王艳居住的王府世纪大厦顶层豪宅估值1亿元左右,推开窗即可俯瞰故宫全景。还自带一个空中花园,楼层高场地宽阔,风景视野好,可以看到不少建筑的顶端。
花园中有许多绿植作为点缀,地面上还铺着黑灰色相见的大理石地板、装饰用的地灯,与可以供人游玩的公园的装修相似。

图片来源:王艳社交媒体
其实,此前王艳就曾经因为这所豪宅上过热搜,倒不是因为房价高,而是因为从王艳的卧室向外看去,能够俯瞰知名景点“故宫”。
当时王艳拍视频是想要秀一下自家的猫咪,没成想就把故宫也拍了进去,引得不少网友热议。
而据周边的居民透露,王艳家距离故宫直线距离就500米,一旁还有王府井,地理位置绝佳。
丈夫曾是知名地产大亨
现已被限制高消费
公开资料显示,王艳丈夫为知名地产大亨王志才,澳大利亚籍华人,在澳大利亚也有房产。
据上游新闻、华夏时报等报道,王志才出生于北京,曾是国营手表厂的一名职工,后通过前妻资产支持去澳洲投资房产,而后回到北京购置故宫长安街附近房产,是北京最早一批房产大亨,现已入籍澳大利亚。
1993年,王志才以协议方式拿到王府世纪地块,2004年又拿到了赫赫有名的“长安8号”,“长安8号”距离天安门仅7公里,地处CBD核心区,与SKP隔街相望,却一度成了有名的烂尾楼。2013年,佳兆业接手这一项目,在经过艰难改造之后,“长安8号”更名为“佳兆业广场”,从“烂尾楼”的泥潭中挣扎上岸。
此外,号称是“最贵自助餐”的金钱豹自助餐厅也曾是王志才名下的产业之一。2017年,最后一家金钱豹餐厅在北京倒闭,王志才的餐饮事业草草收场。
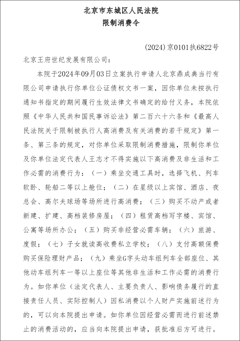
天眼查显示,当前,王志才旗下的北京王府世纪发展有限公司已是被执行人,并且被限制高消费。值得注意的是,申请人中有北京鼎成典当行有限公司。


而据中国执行信息公开网,王志才名下有多条限制消费令,最近一条立案时间为今年5月23日。


而早在2016年末,王志才的妻子王艳、儿子王烁等亲属就已退出公司。

来源 | 封面新闻、潇湘晨报、每日经济新闻、新黄河