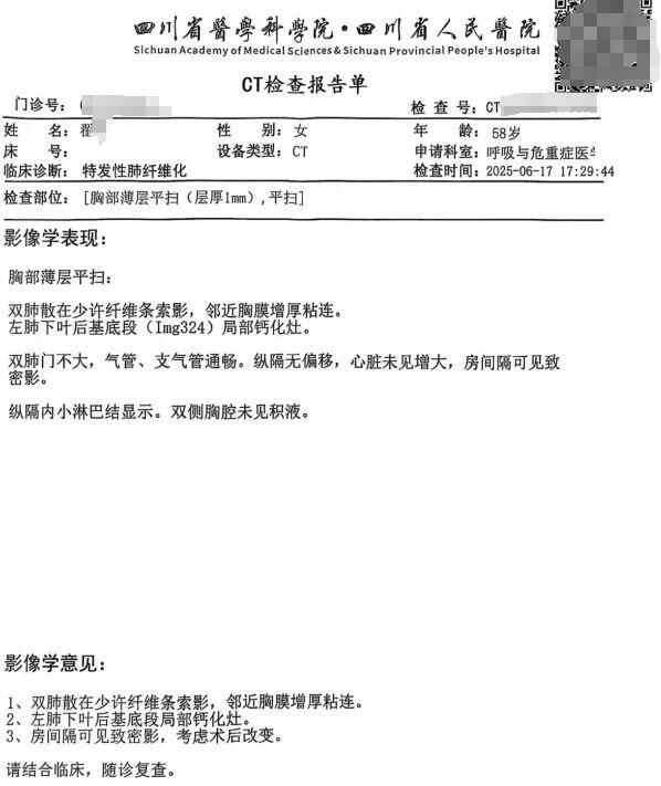
8月18日,成都市民翟先生反映,其58岁的母亲翟女士在四川省人民医院就诊时发生误诊。因另一名患者误入CT检查室,其影像被错误录入翟女士名下,导致翟女士被误诊为“特发性肺间质纤维化”并服药三个月。
根据东南大学附属中大医院放射科微信公众号文章介绍,特发性肺间质纤维化是一种以呼吸困难和肺功能进行性恶化为特征的病因不明的慢性纤维化性间质性肺疾病(ILD),中位生存时间约2至4年。
他将此事通过四川省12345热线进行投诉。
在四川省12345的答复中,四川省人民医院相关科室对此事的原因也做了梳理。具体原因为,在为翟女士进行胸部CT扫描时呼叫其进入扫描间检查时,排在其后的患者(以下简称B患者)误入扫描间并完成了检查。医师发现错误,为B患者重新检查并上传系统。然而此时设备上翟女士账号下已存在B患者CT结果,且已传至系统,虽然医师用翟女士的账号为翟女士重新检查,但是翟女士账号下有两位患者的CT。由于此前系统已将B患者CT上传系统,导致未能系统未能自动将翟女士本人的CT上传。最终医生诊断时,翟女士账号下是B患者的CT,故出现错误。


翟先生认为,此误诊本可避免,例如检查时核对姓名或发现错误后清空报告重检,但均未落实,给家人造成巨大精神压力,并担忧长期健康影响。虽院方已致歉,但双方尚未就后续处理达成一致。
四川省人民医院回应称,医生在翟女士复查时发现错误并联系了她。经评估,翟女士身体目前无明显异常,另一患者也未耽误治疗。院方正与家属协商,已采取改进措施防止类似事件,并将推动妥善解决。
8月19日,记者致电四川省卫健委,工作人员表示,此事正在按程序调查处理中,具体情况尚不清楚。
(羊城晚报·羊城派综合自极目新闻、经视直播)