8月19日,四川省人民医院发布情况通报:
今日,网上出现与我院有关医疗纠纷引发的舆情,反映有患者在我院就诊期间出现CT检查信息不一致的情况。医院立即组织相关部门进行调查,现将有关情况通报如下:
据初步调查,该医疗纠纷确实存在。因此事对患者和家属带来的不良影响,医院表示最诚恳的歉意。
事情发生后,医院积极与患者及家属进行沟通和协商,并主动为患者进行了相关检查,各项检查检验结果未发现异常。目前,医院已与患者达成谅解,事件已得到妥善解决。
医院决定,责成相关部门进一步开展调查,依法依规对相关科室和人员严肃处理,绝不姑息。

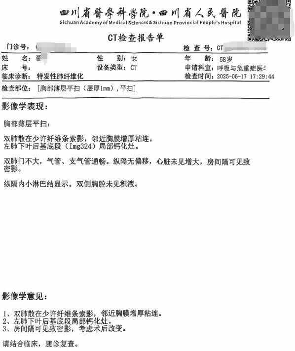
据媒体此前报道,8月18日,成都翟先生表示,他58岁的母亲翟女士在四川省人民医院就诊做CT时,因另一患者误入检查室,导致该患者的CT影像被录入他母亲名下,母亲因而被误诊为“特发性肺间质纤维化”。
翟先生表示,母亲本只是外伤,结果意外得知身患绝症,一家人都伤心欲绝。直到母亲在按医嘱服用了约3个月抗纤维化的药物尼达尼布治疗后,前往医院复查,再次做了胸部CT,才发现母亲并无肺间质纤维化情况,此前的“绝症”系误诊,CT结果是他人的。他将此事通过四川省12345热线进行投诉。
翟先生向记者表示,此次误诊其实是可以避免的,如在进行检查时医师再次确认患者姓名,或者在发现B患者误入后,将他母亲名下的检查报告清空并重新检查,但这些都未能完成,以至于最终误诊。


四川省人民医院工作人员表示,在翟女士复查时医生发现了情况有误,便联系了她,医院为她进行了身体评估,目前评估结果显示翟女士身体状况无明显异常,B患者检查结果正确,未耽误治疗。
来源 | 四川省人民医院官网、极目新闻、九派新闻、潇湘晨报