近日,一则关于公司设立厕所报备群,要求员工上厕所及返回时在群内发时间截图的消息引发关注。

据 IP 为重庆的网友发帖爆料,其所在公司不仅要求员工上班期间上交手机,还规定上厕所必须报备,且需在“厕所报备群”内发送上厕所去和回的时间截图。该网友是暑假工,直言这种规定让员工几乎没有私人时间。
从网友提供的截图可以看到,公司内部的 “厕所报备群”有17名员工,部分人按固定格式报备了如厕时间。不过,记者尝试联系该网友,未获得回应。

针对此事,上海邦信阳(武汉)律师事务所管理合伙人罗胜表示,公司的这种做法涉嫌侵犯员工的人身权和人格权。因为上厕所是人的基本生理需求,劳动者的人身自由和人格尊严受《中华人民共和国民法典》和《中华人民共和国劳动法》等相关法律保护,员工有权自主安排,公司强制要求报备并截图,是对员工人格尊严的不尊重。

此外,罗胜还强调,《中华人民共和国劳动合同法》明确规定,涉及员工权益的规章制度必须写入员工手册,并经过工会或职工代表协商,公示后方可生效。而涉事公司单方面推行“如厕报备”制度,并未经过上述合法程序,在程序上已构成违法。
此前报道
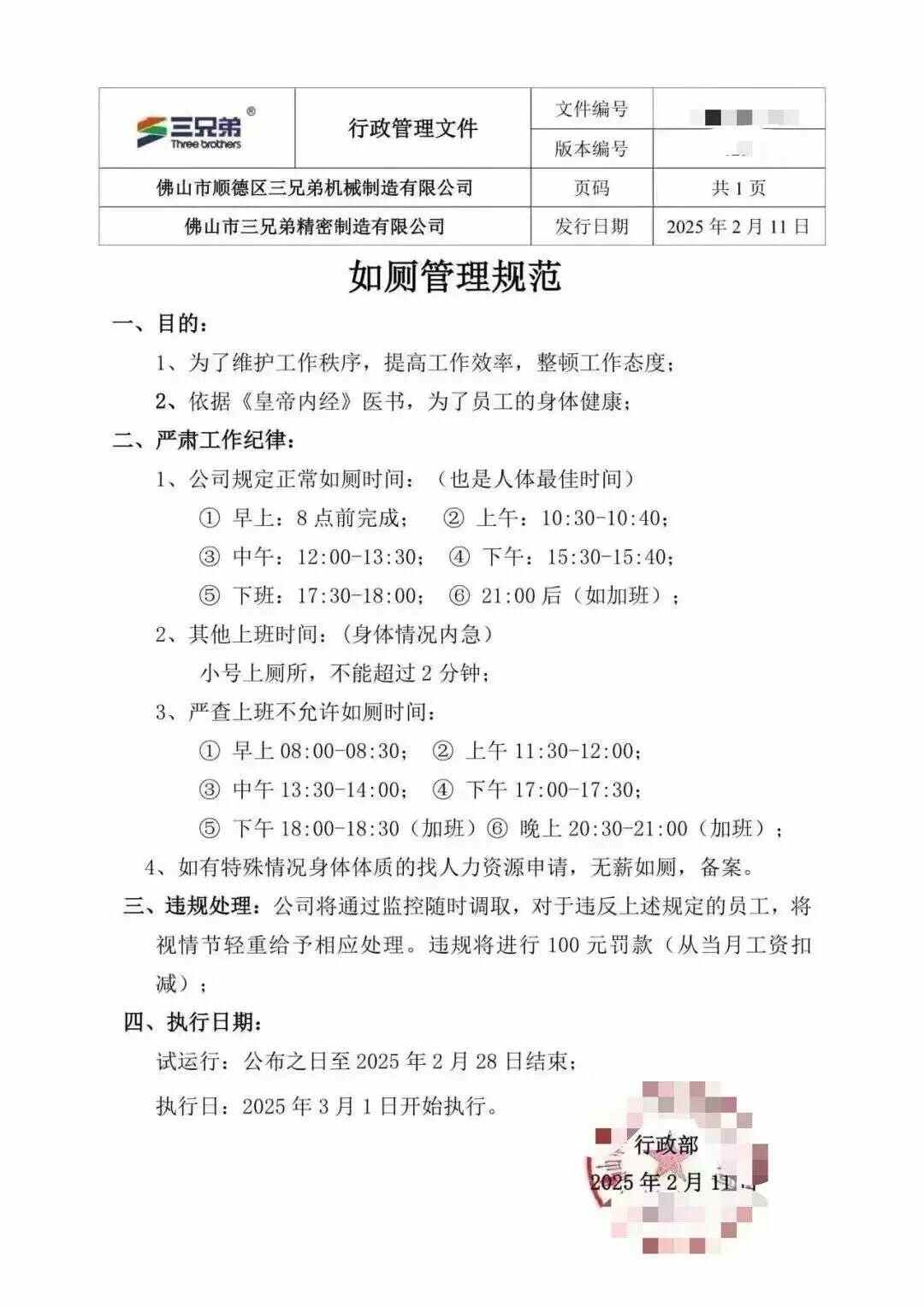
公司要求员工上厕所报备的情况并非首次出现。今年3月,广东佛山市顺德区三兄弟机械制造有限公司发布的《如厕管理规范》(以下简称“规范”)在网上传播,引发关注。
据该规范截图显示,制定的目的是“维护工作秩序,提高工作效率,整顿工作态度”以及员工身体健康。规范规定了正常如厕时间6个,其他上班时间小号上厕所,不能超过2分钟。另外有6个严查上班、不允许如厕时间。
此外,规范还单独载明:“如有特殊情况身体体质的,找人力资源申请,无薪如厕,备案。”对于违规的员工,该公司将通过监控随时调取,视情节轻重给予相应处理,违规将进行100元罚款。
3月21日,记者致电该公司,被告知由于员工不同意,该规范在试运行期间便取消了。
对此,四川方策律师事务所郭刚律师认为,这个规范是一个涉及劳动者切身利益的规章制度,依据《中华人民共和国劳动合同法》第四条的规定,应经职工代表大会或全体职工民主讨论,提出方案和意见,经平等协商确定,还需要符合公示的程序和内容不违法的条件才能执行。因此,这个规范既不合情理还违法。
郭刚称,劳动者完全可以依据《中华人民共和国劳动合同法》第八十条规定向劳动行政部门提出投诉并要求赔偿。
(羊城晚报•羊城派综合自经视直播、封面新闻)