近期,广东佛山等地发生输入病例引发基孔肯雅热本地传播疫情防控形势严峻复杂
多地通知:
佛山返回人员,14天自我健康监测
人民日报健康客户端记者发现,福建省福州与泉州两地分别在7月29日与31日发布健康提示,提醒返榕、返泉人员进行14天自我健康监测,其间若出现发热、关节痛、皮疹等疑似症状,请立即就医并告知旅居史。

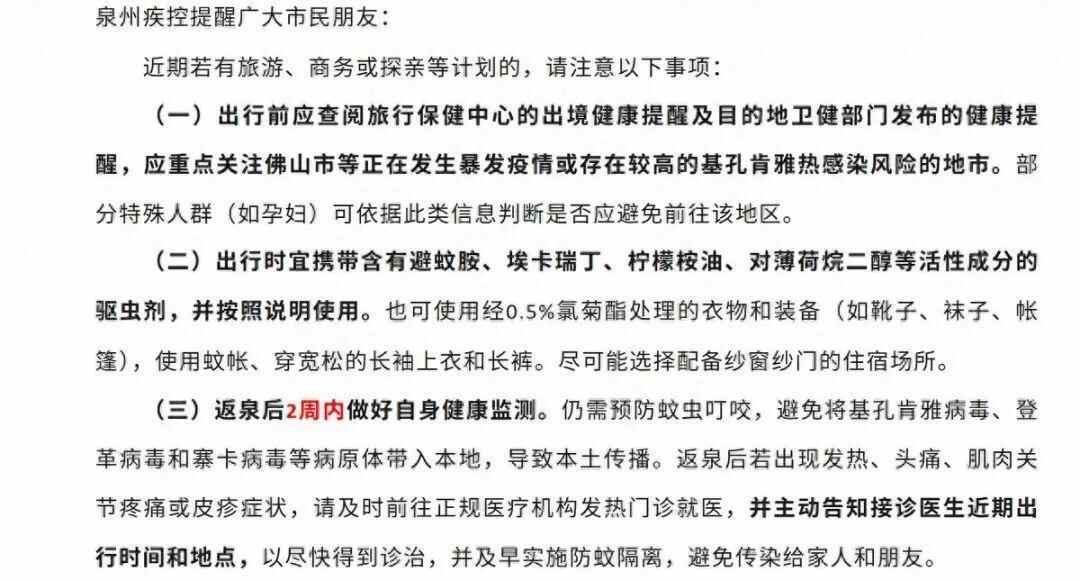
7月31日,泉州疾控发布健康提醒,返泉后2周内做好自身健康监测。“泉州疾控”微信公众号截图
针对基孔肯雅热的自我健康监测指什么
具体应该怎么做?
8月4日,人民日报健康客户端记者致电泉州市疾控中心咨询,工作人员表示,对于自我健康监测,没有强制性的要求,并不需要特别向社区报备。
“如果从佛山市等正在发生暴发疫情或存在较高的基孔肯雅热感染风险的地市返回,建议多注意自身健康状况,出现头疼、发热等症状,需要去正规医院就诊。此外,返回后也要注意防蚊虫叮咬,以防将可能的病原体通过蚊虫传播给他人。”工作人员进一步提示。
南方医科大学公共卫生学院生物安全研究中心主任赵卫告诉记者,对于“自我健康监测”的要求,与“居家隔离”不同,在做好个人防护的情况下,完全可以正常上班、上学。此外,针对基孔肯雅热的自我健康监测要特别避免蚊虫叮咬,注意辨别典型的危险信号,包括发热、关节痛、皮疹等疑似症状,一旦发现此三大症状之一,应立即就医并告知旅居史。
据新华社8月3日消息,7月29日0时至8月2日24时,广东省佛山市顺德区新增报告基孔肯雅热本地病例数连续下降,其中8月2日新增报告病例192例。
上海疾控昨天发布
8月防病提示
其中提到:要警惕基孔肯雅热


尽管目前上海没有相关病例报告
但为了消除疾病传播风险
申城各区
也都加大了灭蚊工作的频率
市疾控专家明确提醒:目前上海暂无基孔肯雅热本土病例,但随着台风过境后雨水增多,本市正处于蚊虫密度高峰期,而这种病的传播全靠蚊子。 因此,防蚊、灭蚊、清积水,就是当下最该做的事!
基孔肯雅热后遗症可怕吗?
关节会毁掉吗?
别慌,华山感染回应!
近日,广东佛山“三水发布”推出了一份《基孔肯雅热后遗症告知书》,一下子把“基孔肯雅热会不会落下病根”推上热搜。网上留言五花八门:有人担心“一感冒就要疼一辈子”,有人说“关节会被毁掉”,也有人好奇“有没有药能预防”。复旦大学附属华山医院感染科副主任王新宇发文回应了5个大众最关心的问题。
Q:得过基孔肯雅热,慢性期会有哪些不舒服?
A:最常见是关节痛➜ 关节炎
手腕、脚踝、手指、膝盖最常“中枪”,通常左右对称。有时不只是痛,关节周围还会“鼓包”发肿,甚至伸不直。
还有人会遇到:持续乏力、浑身酸、夜里睡不好;皮肤瘙痒或起色素斑;情绪低落、心情闷闷等。这是由于病毒残留+免疫“刹车失灵”——残留的病毒碎片像钉子一样卡在关节滑膜里,免疫细胞火力全开,一边“清理现场”一边也误伤自己的关节,于是痛感循环不止。
Q:后遗症严重吗?多少人会遇到?
A:如下图所示,

换句话说,“大概率会好,但有少数人疼得久一点”。真正需要拐杖、彻底失去劳动能力的情况相当少见。
Q:会痛多久?会不会落下残疾?
A:大多数人,6 – 12个月内疼痛越来越轻,最后“想起来才隐隐痛”。
少数人的症状能拖到2-3年,但也多是“间歇性发作”。而关节本身拍片子很少看到像类风湿那样的骨头侵蚀,绝大多数变化可逆,不至于“毁掉关节”。
如果疼痛厉害还硬扛、不肯活动,也可能出现关节僵硬、肌肉萎缩。所以早干预、早锻炼比什么都重要。
Q:真痛起来,怎么治疗最靠谱?
A:参考下表

以上方案综合参考了包括WHO指南在内的多份国际治疗指南的推荐意见。
哪些是不推荐的?
“吃点保健品慢慢熬”但不用正规镇痛,易错过最佳干预时机。
长期激素单打独斗,疼痛一停药就反弹,还添副作用。
盲目买“秘方贴膏”,但少数含激素或止痛药,治标不治本。
Q:已经感染了,还能预防慢性痛吗?
A:急性期好好休息+正规止痛,疼得厉害要吃药,不要硬撑。待急性炎症消退后再逐步活动。但是别拖着不动,炎症初退就开始循序渐进地做关节伸展、小负重训练。
通常,高危人群(> 40 岁、糖尿病、急性期痛得厉害)建议1个月内就去看相关专科,医生会评估需不需要提前上“慢作用药”。
目前,没有公认的预防性特效药,抗病毒、秋水仙碱等都在探索中,暂未写进权威指南。
目前国外上市的基孔肯雅热疫苗只针对未感染者,对已经得过病的人也帮不上缓解疼痛。而国内暂无。
总结:
基孔肯雅热不是“小感冒”,但也不必妖魔化。绝大多数人会逐渐痊愈,少部分人如果及早就医、规范用药、坚持康复,也能把疼痛“收拾”到可控范围。遇到关节痛千万别硬撑,“疼到影响日常生活”就去看医生,科学合理治疗很关键。
出门怎么防叮咬?
选对驱蚊产品,比 “手环”“贴” 更管用
除了清积水,做好个人防护、避免被蚊子叮咬也很重要。尤其是近期有暑期出游计划的人,如果要去基孔肯雅热疫情高发地区,更得提前做好准备。
选驱蚊产品,认准这 “三证” 和两种成分
市面上的驱蚊产品五花八门,驱蚊贴、驱蚊手环、驱蚊液…… 到底哪种管用?
上海市疾控中心病媒科主任刘红霞支招:“认准有农药登记证、农药生产许可证、企业产品标准号这三个证的产品,说明它经过正规检测,有实际驱蚊效果。”
成分上,优先选含有避蚊胺(DEET)或派卡瑞丁的产品,驱蚊效果更可靠。而驱蚊贴、驱蚊手环虽然方便,但驱蚊范围有限,效果较弱,不能完全依赖。
去疫情高发地?这几点防护要记牢
尽量选择有纱窗、蚊帐的酒店,睡前检查房间是否有蚊子;
外出时穿浅色长衣长裤,袖口、裤脚扎紧,减少皮肤暴露;
在裸露的皮肤上喷涂正规驱蚊产品,每 2—4 小时补喷一次(具体看产品说明);
傍晚、清晨蚊子活跃时,尽量减少在草丛、树荫等蚊虫密集处停留。
从外地返沪后发烧?别硬扛,及时就医并说明行程
如果从基孔肯雅热疫情高发地出差、旅游后返沪,要特别注意身体变化。
刘红霞提醒:“基孔肯雅热的潜伏期是 2—12 天。如果两周内出现发热、皮疹,同时伴有关节痛、肌肉酸痛,千万别以为是‘累着了’,吃点退烧药就完事。一定要尽快去医院发热门诊,主动告诉医生‘近期去过哪些地方、有没有被蚊子叮咬过’。”
这是因为,一旦确诊,患者在发病期间可能成为传染源,及时告知行程能帮助医生快速判断,避免病毒进一步传播。
灭蚊记住“五字真经”
“上海健康播报”特别推出防蚊灭蚊“五字真经”——翻、填、清、疏、灭,简单好记,人人能做:
“翻”:把家里和户外的缸、罐、盆、坛、瓶等小容器翻过来,倒掉积水,底部朝上放置,保持干燥;
“填”:用泥土、黄沙把小区里的坑、洼、沟等容易积水的地方填平,避免下雨后积水;
“清”:清理环境中的各种小垃圾,比如树叶、饮料瓶盖、塑料袋等,这些东西很容易 “兜住” 雨水;
“疏”:主动疏通小区里的明沟、下水道、沟渠,让积水能快速排走,不形成死水;
“灭”:对于没法清除的积水(比如雨水井、集水井),及时联系物业或专业除害人员,投放长效灭蚊幼剂,阻止蚊子幼虫长大。
防蚊不是“一个人的事”
大家一起行动起来!
综合上观新闻、人民日报健康客户端、上观新闻、华山感染、新民晚报、新闻坊等