3月29日至30日,著名音乐节品牌草莓音乐节登陆佛山千灯湖音乐秀场。然而,在首日演出中,观众高喊“退票”,场面一度混乱。记者了解到,当时现场出现人流量大、管理混乱、音效不佳等问题。3月31日,主办方表示,收到29日的反馈后,部分现象已在30日当天整改。
乐迷质疑主办方过度售票
观众全程站着淋雨
3月末,广佛地区迎来持续降水,据购买了29日演出票的刘女士反馈,舞台上没有雨棚,这让乐队的演出状态受到影响,“蛙池演出的时候主唱淋得抹眼睛,最后一个乐队表演的时候突然下大雨,小号手淋得一直在抹头。”
对于天气这类不可控因素,观众大多表现理解,但也有观众表示,主办方在安排上的做法加剧了不利天气带来的影响。记者了解到,本次音乐节首日为摇滚专场,阵容相当不错,由于不设座位,有乐迷质疑主办方不顾场地承载力过度售票。从网友上传的一张俯视图可以看出,场地里几乎站满了人,几乎没有区域供观众休息,乐迷被迫全程站着淋雨看完了整场演出。

网友上传的俯视图中,29日现场的人数非常多
此外,有歌迷反馈,不管买东西还是去洗手间都要排很长的队,甚至有人因为排队错过了演出,还有歌迷表示东西也很贵:“15元一根烤肠不说,充电宝也要10元一小时。”
音效不佳音响被掐?
主办方应对突发能力遭质疑
“乐队的水平都很高,但是音响效果实在不敢恭维。”29日的观众郭女士表示,自己之前也常常参加音乐节,但本次的音乐节中有几个歌手的人声和音响声都很小,音效也不算好。
现场的管理同样遭到诟病。音乐节现场气氛热烈,放冷焰、开火车等行为是乐迷抒发情感的惯常方式,出于安全考虑,这些行为在本次音乐节中都被禁止,然而主办方对于突发情况的应对方式却引发了乐迷不满。
“二手玫瑰乐队在演出时有人放冷焰,实际上是安检的漏洞,结果乐队的音响被掐了,这对演出者和观众来说都不公平。”29日的观众俞先生这样表示。

29日现场,有乐迷放冷焰火
本次音乐节共有两个舞台,但观众想要顺利地穿梭于舞台之间、完整欣赏每个表演并非易事。郭女士表示,两个舞台是平行的,中间还被隔开,“必须绕到后面才能再进另一个舞台,动线设置很不合理。”再加上现场信号很差,观众往往“进人群就失联”。
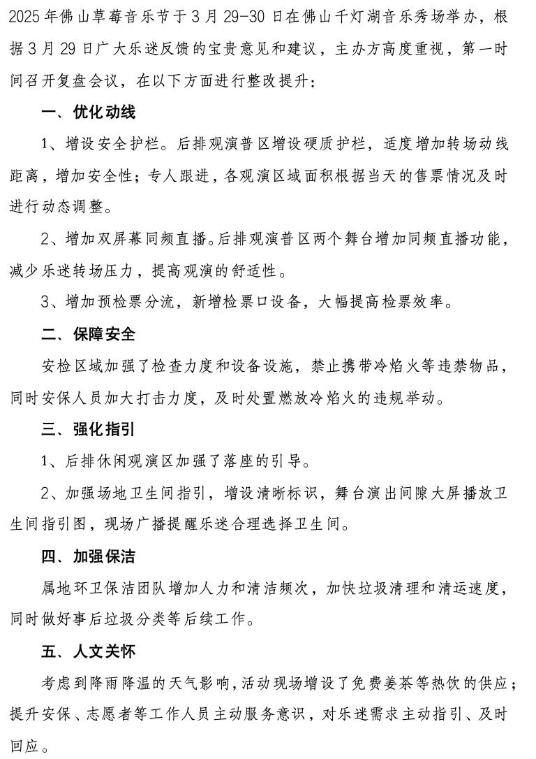
主办方:已根据29日建议整改
3月31日,羊城晚报记者联系上千灯湖音乐秀场所在地桂城街道,宣传办工作人员向记者出示了一份主办方根据29日乐迷反馈整改的文件。

记者留意到,文件中提到音乐节在优化动线、保障安全、强化指引、加强保洁以及人文关怀等方面作了整改。例如歌迷反映的动线设置上,主办方增设了安全护栏,同时增加双屏幕同频直播。针对有乐迷燃放冷焰火等违禁物品,主办方表示将加大安保力度,对违规举动及时处置。
该文件还提到,考虑到降雨降温,活动现场增设免费姜茶等热饮。网友提供的图片显示,在30日的场地中确实设置了免费姜茶的供应点,另为女性观众增设了卫生间,并提供多处指引。
据悉,草莓音乐节是音乐厂牌摩登天空于2009年创办的音乐节品牌,经过多年深耕,已成为国内音乐节领域颇具号召力的知名品牌。
来源 | 羊城晚报、金羊网、羊城派
文字、视频 | 记者 王沫依