国内公募基金行业龙头——易方达基金管理有限公司(简称“易方达基金”)管理团队再微调。
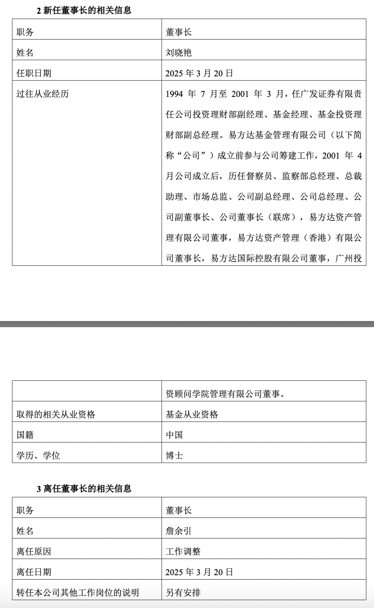
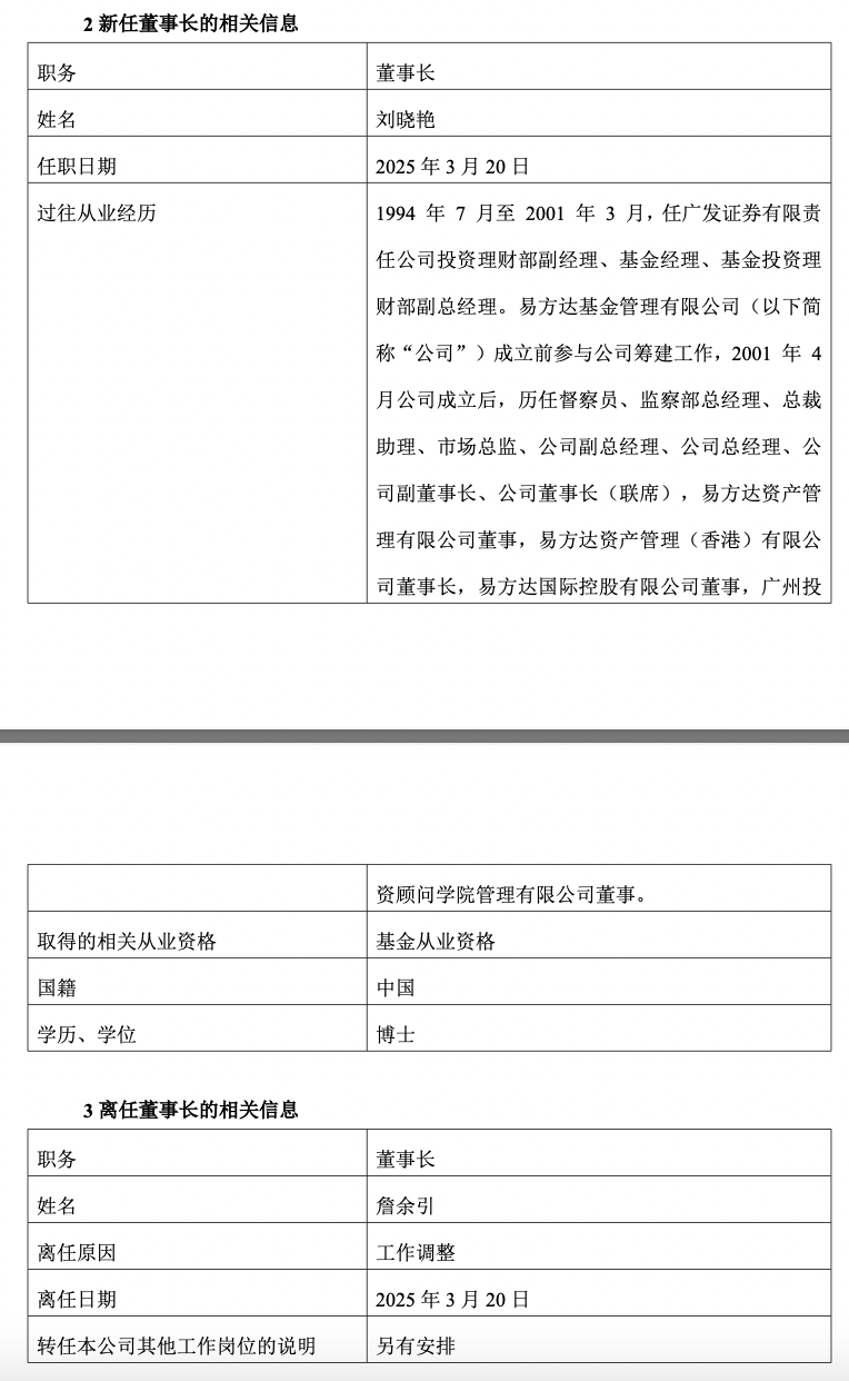
3月21日晚间,易方达基金公告其管理团队的最新调整,原董事长(联席)兼总经理刘晓艳正式出任董事长,执行总经理吴欣荣接任总经理,任职日期是2025年3月20日。
据悉,此次调整后,原董事长詹余引将在易方达基金其他岗位上继续为公司服务。
其实,此次调整是在2023年易方达基金原班人马微调的基础上,经过一年多的实践完成过渡的。
2023年8月22日深夜,易方达基金发布公告称,公司原副董事长、总经理刘晓艳任董事长(联席)并仍担任公司总经理,原常务副总经理吴欣荣担任执行总经理。詹余引仍然担任易方达基金董事长。


据3月21日晚间的公告内容,刘晓艳于1994年7月至2001年3月,任广发证券有限责任公司投资理财部副经理、基金经理、基金投资理财部副总经理。易方达基金成立前参与公司筹建工作,2001年4月易方达基金成立后,历任督察员、监察部总经理、总裁助理、市场总监、公司副总经理、公司总经理、公司副董事长、公司董事长(联席),易方达资产管理有限公司董事,易方达资产管理(香港)有限公司董事长,易方达国际控股有限公司董事,广州投资顾问学院管理有限公司董事。
自刘晓艳2011年成为易方达基金掌门人,至今已有十四年。在其担任总经理期间,易方达基金实现了管理规模从1800亿元到3.5万亿元的引领性和跨越式发展,公司多年来稳居行业龙头地位。
正式接棒总经理的吴欣荣在2001年清华大学本硕毕业后即加入易方达基金,是参与公司筹建、伴随公司成长的自主培养的核心管理人员。据了解,2023年8月吴欣荣升任为执行总经理后,已逐步全面管理公司业务。
从吴欣荣的履历来看,他在2001年4月易方达基金成立后,曾历任研究员、投资管理部经理、基金经理、基金投资部副总经理、研究部副总经理、研究部总经理、基金投资部总经理、总裁助理、公募基金投资部总经理、权益投资总部总经理、权益首席投资官、公司副总经理,易方达国际控股有限公司董事,易方达资产管理(香港)有限公司董事。
此外,在此次变更中,易方达基金进一步调整了管理层结构,其中,陈皓和萧楠卸任副总经理,仍任基金经理,两人均表示:“未来将更加专注于投资”。
同时,易方达基金还任命80后刘硕凌为首席信息官。
官网资料显示,易方达基金成立于2001年,是目前国内最大的基金管理公司,也是唯一一家非货币规模超过1万亿元的基金管理公司。据官网数据,截至2023年6月30日,易方达基金及下属机构资产管理规模近3万亿元。
从股权结构来看,易方达基金最主要的股东主要有三个,分别为广东粤财信托有限公司、广发证券股份有限公司与盈峰集团有限公司,出资比例均为22.65%。
Wind数据显示,截至2024年12月末,易方达基金在管规模达1.96万亿元,在管基金数量共417只,其中非货规模为1.34万亿元。