【开栏语】
第十五届全国运动会进入百日倒计时。回望历史,广东先后承办第六届(1987)、第九届(2001)全运会,创新实践亮点频出。值此节点,在广东省档案馆支持下,羊城晚报推出“广东档案里的全运会”系列报道,深入挖掘两届全运会中的珍贵档案史料,以档为鉴,助力湾区盛会。

全运会是我国国内水平最高、规模最大的综合性运动会,迄今为止已举办十四届。
据悉,前五届全运会筹办资金全部来自中央和地方财政。广东在六运会和九运会上的大胆探索,则为中国体育产业化、市场化开辟了新路。“六运会首次把商业机制引入体育竞赛,为以后举办运动会开创了市场开发运营模式。九运会则更进一步,首次对运动会市场进行‘公司化运作’,首次以购买方式转让电视转播权。”广东省档案馆利用服务部二级调研员张凌说。

六运会:首次成立市场化运作机构
1984年,美国洛杉矶奥运会首次进行市场开发,催生了奥运经济。广东六运会筹备团队从中获得启示:充分利用社会资源、市场开发来筹办全运会。同年10月26日,省政府批准成立第六届全运会服务总公司,其所属集资、广告、商品、旅游四个公司共为全运会集资6000万元。

值得一提的是,六运会服务总公司创新性发行“中国第六届全运会体育基金奖券”,光这一块就筹集到3000万元资金。省档案馆馆藏“中国第六届全运会体育基金奖券”的样本显示,首期奖券为贰圆/张,“当时对普通群众来说,价格昂贵,因此发行效果不是很理想。”省档案馆利用服务部工作人员彭素文介绍,“第二期开始,奖券面额调整成伍角/张,这下很多人买得起了,所以一经发售在社会各界掀起了热潮。”
据悉,六运会体育基金奖券共发行22期、7000万张,被视为广东体彩的前身。


九运会:电视转播权首度被视为“商品”
九运会之前,国内大型综合性运动会的电视转播权,基本上是由中央电视台无偿或支付象征性成本费用获得独家或主导转播权,并统一协调全国转播,电视转播权未被视为具有重大市场价值的商业资产进行交易。
九运会改变了这一局面。张凌介绍,2001年,经国家体育总局和广东省人民政府批示,九运会筹委会制定了《中华人民共和国第九届运动会电视报道权有偿转让办法》。
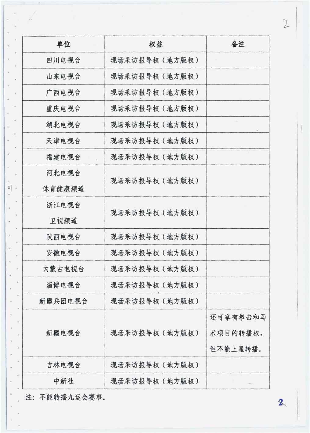
该办法规定,凡欲在九运会比赛区域进行采访报道的电视台,应以播出台为单位,向筹委会购买电视报道权,未购买电视报道权的电视台记者不得进入九运会的任何比赛场馆进行采访活动。九运会电视报道权包括现场采访报道权和赛事转播权,购买赛事转播权的单位同时享有现场采访报道权,购买现场采访报道权的单位不享有赛事转播权。
据省档案馆馆藏档案《已购买九运会电视、广播报导权的单位目录》,当时中央电视台等30家电视台购买了电视报导权,上海人民广播电台等10家电台购买了赛事广播报导权。



7月31日,广东省档案馆开放有关六运会、九运会的珍贵档案218件,包括文书、照片和实物档案,是其收藏的全运会档案首次成规模、成体系向社会开放。市民可凭有效身份证件前往省档案馆查阅。服务时间为:星期一至星期五8:30~12:00,14:00~17:00。

文、图|记者 李焕坤 通讯员 广东省档案馆
视频|记者 李焕坤