近日,在社交平台上,有多名网友发文称,“开市客超市下架麻六记酸辣粉,并做出召回处理”,引发热议。

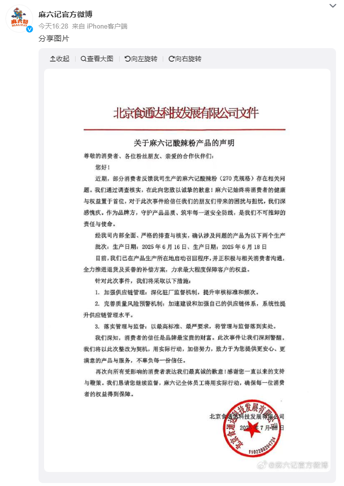
7月28日下午4点28分,麻六记官方微博发布声明:近期,部分消费者反馈我司生产的麻六记酸辣粉(270克规格)存在相关问题。我们通过调查核实,在此向您致以诚挚的歉意!麻六记始终将消费者的健康与权益置于首位,对于此次事件给信任我们的朋友们带来的困扰与担忧,我们深感愧疚。
经公司内部全面、严格的排查与核实,确认涉及问题的产品为以下两个生产批次:生产日期:2025年6月16日、生产日期:2025年6月18日。
目前,我们已在产品生产所在地启动召回程序,并正积极与相关消费者沟通,全力推进退货及妥善的补偿方案,力求最大程度保障客户的权益。
全文如下:

在这之前,7月27日,阿宽食品发布声明称,经核查,问题集中在2025年6月16日、6月18日生产的、规格为270克的两个批次产品,主要原因是生产过程中消杀环节存在不足,可能导致部分产品受环境细菌污染,出现湿粉饼保质期缩短或霉变。目前,这两个批次产品的全面召回工作正在进行中。

阿宽食品指的270克规格的酸辣粉,正是近期被开市客下架的产品。开市客售卖的麻六记酸辣粉一箱8桶净含量2.16千克,每桶270克,售价为65.90元。这与麻六记在其他渠道上售卖的酸辣粉规格有所不一样,在其他渠道麻六记每桶净含量为256克。
7月28日,记者向阿宽食品核实出现问题的麻六记酸辣粉除了开市客外是否有其他销售渠道,该负责人表示,需要进一步核实。
7月25日及28日,记者通过多种渠道联系麻六记想进一步了解情况,工作人员在获悉记者采访需求后并未接受采访,称如有消息将发布公告;同时,记者通过官网发送采访邮件至麻六记官方,截至发稿前,未得到回应。
(羊城晚报•羊城派综合麻六记官方微博、南方都市报、极目新闻)